必背!6大施工阶段的20个报价巨坑
合肥飞墨设计师
2019-12-17
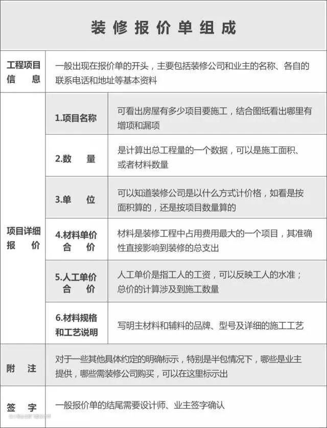
装修报价单由名称、数量、单位、材料单价、人工单价和材料规格工艺组成,每一项都要反复确认清楚。
本文目录指引☑
01. 装修人工费
02. 材料选购:水管、电线、地板等
03 拆改工程:拆墙
04 水电防水:铺水管、电线
05 土木工程:铺地板、做定制柜
06 油漆施工:刷墙漆
07 安装环节

01. 装修人工费
不同工种的工人进场顺序不同,费用自然也不同,全包要在合同里写清楚人工费用,半包也要提前规划好,避免后期超支。
02. 材料选购:水管、电线、地板等
① 在报价中模糊材料的质量和规格,是很多不规范的装修公司最常见的问题了。
即使标明材料种类和数量,也要说明品牌和规格,比如水管,同种管材不同规格的价格是不一样的。

② 材料数量上也存在陷阱,一些业主容易忽视单位,比如门的单位用“米”,前期报价就会偏少,后期再涨价。正确的单位应该是“扇”或“项”。

③全包比半包省时间?
不一定。
半包购买材料,业主可以全程参与,并给出意见,加上设计师参与购买,在材料质量和预算上都能很好地把控,而全包则是完全交给装修公司,容易出现前期选择材料和后期使用材料不同的问题,即使全包业主还得参与主材款式的选择,时间并没有节约多少。
03 拆改工程:拆墙
① 家里拆改工程通常分为按工程量和按房间算两种收费方式,两种不同拆改方式的收费标准也不同,一般新房拆改会按照前者来收费,而二手房改造会按照后者收费,有些装修公司会模糊两种收费模式。

② 拆改过程中经常出现临时加钱的现象,比如师傅拆墙拆到一半发现墙面有允许拆除的地梁,由于前期业主不知道,标准报价中也没有标明拆梁的价格,这时候师傅抬高价钱业主也只能认了。
③ 承重墙拆除中也存在猫腻,老房子户型图不完善,承重墙位置不明确,拆墙的钱是包含在报价中了,但师傅拆的时候不知道是承重墙,却直接拆了,造成很大的安全隐患。

04 水电防水:铺水管、电线
①将明管和暗管混合在一起收费,明管和暗管道是两种不同的安装方式,一个需要开槽,一个不需要,价格自然也就不同,混合在一起报价,很容易多花开槽的冤枉钱。
② 不同管径的水管和不同平方的电线费用都是不同的,一些不良师傅全部用相同尺寸的水管和电线,除了增加预算之外,还会存在质量问题。
③ 防水品牌&型号以及防水高度上偷工减料,比如卫生间墙面防水刷了0.3m,但卫生间防水高度至少要刷1.8m,装修公司为了低价接单只按0.3m来计算报价,工程质量堪忧。

05 土木工程:铺地板、做定制柜
① 不管从质量还是从价格,密度板都不如实木板,打柜子前期跟师傅沟通好使用实木板,师傅后期却用密度板来替代。
② 板材看起来是橡木,但实际上只是表面贴了一层橡木膜而已,两者价格相差很多。
③ 定制柜子和实际尺寸严重不符,空间不够电器没法安装,需要厂家运回修改,这样一来就增加了人工费。

④ 五金配件全部加在一起也要好几千,商家给出的预算价格通常都是普通配件的价格,所以比较低,一旦后期业主需要更换好的五金件就得另外收费。
06 油漆施工:刷墙漆
① 很多业主对于自家墙壁上使用什么油漆,油漆涂了几遍都不清楚,比如墙面乳胶漆刷1遍就完事了。
② 计算墙壁面积的时候,没有将门窗和挡住的面积去除50%,而是全部都计入了费用,造成墙壁面积虚高。

③ 有些人认为底漆涂刷在墙壁的最里面,反正后期还会刷面漆,所以底漆选便宜的,看上去是在降低预算,实际上底漆也很重要,它可提高面漆的附着力,提供抗碱性和防腐作用,底漆质量一定不能太次。
07 安装环节
① 装修中有些东西是厂商免费安装的,但是装修公司报价时会将人工安装费计算到报价中。
② 热水器的安装,设计师缩短热水器和燃气口之间管子的长度,压低预算单价,看起来便宜,但是存在安全隐患。
③ 配件乱喊价,比如角阀和软管,单价费用虚高。

Tips:
01. 如果冬天装修,工程延期,预算应增加多少?
按合同进行。
前期签订的合同上有明确规定,如果由于业主或天气原因导致工程延期,工期可以相应顺延。
如果是师傅责任导致工程延期,工期不顺延,
至于赔偿金额,水电费用,房屋成本,人工费用,材料可适当加5%左右。
02 装修款项怎样支付?
装修款项可分为四次支付,首期,中期(分为两次,一次是隐蔽工程验收,一次是工程进程过半且验收合格之后)和尾款,尾款一般是竣工验收合格之后。
