地漏虽然不起眼,但却非常重要,你家选对了吗?#建材选购攻略#
优米生活轻装奢享
2020-10-24
在家装中有很多不起眼,但都是非常重要的必需品,地漏就是其中之一,要是地漏没装好有什么后果?你会发现家里总有一股难闻的味道,浴室内排污不够顺畅,每次淋浴脚下积满水,一到夏天就会滋生各种蚊虫,想想都糟心。
所以,今天我们就来聊聊地漏那些事,应该对你选择地漏有所帮助。

首先我们来算算家里装修需要几个地漏,这取决于你家有几个厨卫和阳台。
卫生间:一个卫生间至少需要两个地漏,淋浴区一个,马桶旁边一个(如卫生间内使用蹲便则可以少安甚至不安);
洗衣机旁边的地漏不能少,只不过洗衣机摆放的位置可能在不同的家庭有差异,有的放在卫生间,有的放在阳台,有的放在厨房等等;
厨房:需要安装一个地漏(有的开发商没有预留厨房地漏下水管,具体以实际为准);
这么算下来,一厨一卫一阳台的户型,至少需要四个地漏,其他户型可以类推。
地漏怎么选?
地漏主要是连接排水管道和室内地面的接口,所以它必须具备优秀的防臭、防堵能力,并且要有大排量,这样才能控制异味、拦截飞虫、排水更快。
一个优秀地漏应具有以下特点:
●防臭、防虫、过滤好
●防止水倒灌
●排水速度快(影响排水速度的还有地面坡度)
●易清理
●排水无异响
●金属面罩不伤人
●颜值高、性价比高等
地漏当然也不是十全十美的,根据不同的需求和使用区域安装才是正确做法。不同类型的地漏,可以有不同的使用场景,在选购前应该了解每种地漏的特点,才能发挥它们的作用。
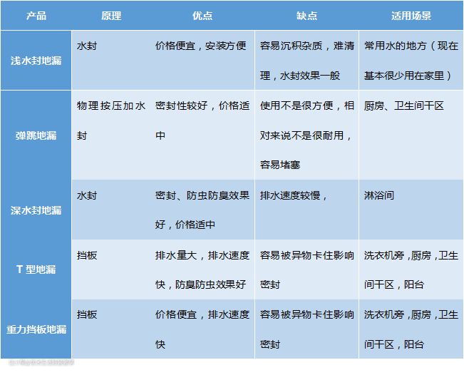
市面上常见的几种地漏:
1.浅水封地漏
这种地漏本身并不能防臭防虫,是因为有水的存在,从而实现了隔绝蚊虫和除臭的目的。价格相对来说比较便宜,但是使用一段时间后各种杂质会沉积在底部,难以清理还会影响下水速度。如果长时间不使用,地漏的水干了之后防臭防虫也就形同虚设了。

2.弹跳地漏
这是一种可以手动控制开合的地漏,看着好像还行,但实际上开合主要靠中间的一根弹簧,时间久了对五金件的寿命是一大考验,而且难以清理,对很多想“偷懒”的朋友太不友好。

3.深水封地漏
深水封地漏也叫U型地漏,内部是钟罩式构造,就像一个扣碗扣在了下水管口,形成一个U型存水弯,用水弯中的水封达到密封效果。

深水封地漏存水较多,防臭效果好,不过相应地排水速度比较慢,比较容易积累污垢,需要经常清理。通常用在浴室,虽然排水速度不是最快的,但防臭能力强,而且淋浴产生的水是逐渐排走,U型地漏足够应付。

小贴士:想要购买这种地漏的朋友,要先确认自己家里的下水管是否有足够长度安装下这种加长型的地漏。
4.T型地漏
T型地漏属于自封式地漏,直通式排水,排水量大速度快,通过承载水重而改变挡板的闭合状态,实现排水和防臭。这种地漏适合安装在用水不多的地方,如厨房、卫生间干区、阳台、露台等空间,尤其像洗衣机排水在短时间内就要放掉大量水,所以排量大的T型地漏也是很好的选择。


5.重力挡板地漏
最简单也是成本最低的一种结构,通过水重力实现翻盖的开合,有弹簧和磁吸式两种,防虫防臭效果还不错,缺点是排水速度较慢,容易被头发卡住,所以通常用在水不多的地方。

总结:

地漏内芯材质
现在市面上地漏内芯材质分为三种:不锈钢、PVC和全铜。
1.不锈钢地漏因为无镀层、耐用、价格适中,是比较受欢迎的一种;
2.PVC地漏价格便宜,但材质容易老化开裂;
3.全铜地漏镀层厚,抗腐蚀能力较强,价格稍贵。
不同的地漏安装与下水管高度有直接关系,所以购买之前一定要注意尺寸是否合适,一般来说分为以下三种:
1.安装高度在12cm以上:可以考虑深水封地漏;
2.安装高度在8-12cm:推荐使用T型地漏;
3.安装高度在6-8cm:推荐使用重力翻盖地漏。
地漏怎么贴好看?
地漏铺贴方式也比较多,当然,要想排水好,不只是要把地漏铺好,还要注意地面瓷砖铺贴坡度恰到好处,坡度大了影响空间整体平整度,坡度小了又起不到作用。
1.对角线切割铺贴:将地漏安装在某块瓷砖对角线的交点上,地漏要稍低于地面高度,这样排水比较方便,比较美观,是较为常见的铺贴方式。

2.十字型铺贴:就是把地漏的四个角对准瓷砖的十字线,正好在四块瓷砖的交界处,不过有个缺点就是不好做坡度,可能会影响排水速度。

3.错位式铺贴:将地漏铺贴在四块瓷砖错位留出的空缺位置,这样能够保证地砖的完整性和美观性。

4.边缘中断式:如果地漏位置处于墙边,而近墙面的地砖为直条型,则可以切断瓷砖,在中间直接留位置给地漏。

5.半对角线铺贴:地漏位置正好在紧贴墙面的地方,瓷砖按对角切割,铺贴时同样要向墙角倾斜,使地漏处于下陷点方便排水。

如果想要高颜值地漏,不妨试试隐形地漏,地漏中间可镶嵌瓷砖,让地漏与地面融为一体。

注意事项:
1.卫生间排水是否顺畅,不仅与地漏有关,还与地面坡度有关,除了选购适合的地漏外,还应该注意铺贴地砖时保证有一定的坡度,一般在5°左右。
2.购买地漏前,应先确定管路的直径和地漏的安装高度,再购买相应的地漏产品。
3.尽量按照具体的使用场景购买适合的地漏,不要图方便全部买同一种类型的地漏。
4.平时应注意地漏的清洁,及时清理堆积的头发等杂物,保证水封地漏时刻有水。
5.如果地漏质量没有问题,但地漏的位置仍然有返味,可能是下水管缺少存水弯造成的。

今天就分享到这里,你家用的哪种地漏?