说了很多次:买窗帘的时候,这4个地方不要再中招了!
牛角监装修监理
2021-06-24
软装中窗帘是一个必不可少的装饰材料。作为大部分家庭的必需品,窗帘不仅仅可以起到挡光遮阳、保护隐私的作用,同时还能让整个室内空间变得更加和谐温馨。但在现实装修中,很多业主往往会比较注意窗帘的外观和价格,对其他地方则考虑地比较少,也不太清楚选购窗帘的时候到底需要注意哪些事项,有哪些选购误区。针对此情况,牛角监总结出了以下“四大常见的窗帘选购坑”,准备装修或者对装修感兴趣的业主朋友可以了解一下。
窗帘选购坑的原因:窗帘没买好,不仅达不到理想的装修效果,还有可能增添烦恼。
窗帘选购坑的致命等级:★★★

牛角监总结——四大常见的窗帘选购坑:
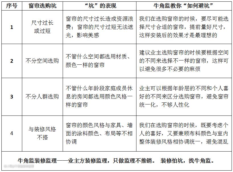
窗帘选购坑一:尺寸过长或过短 (致命等级:★★★)
很多业主在选购窗帘的时候觉得窗帘尺寸差不多就行了,心里没有一个具体的尺寸范围,这就很容易出现窗帘尺寸过长或过短的情况。窗帘尺寸过长,不仅造成资源浪费,拉起来不方便,看起来也很多余;窗帘尺寸过短,遮不全窗外的光不说,窗户两侧附近的墙面就那样敞露着,装修效果立马显得很小气。
关于窗帘尺寸的计算方式,一般比较合理的窗户宽度和窗帘布的比例是1:1.5到1:2之间(2倍更美观,1.5倍更实惠,一般家用1.5倍即可);如果窗帘做成非整面墙的,测量宽度为窗户宽度加上窗户两侧各15-30cm,这样可以保证窗帘两侧无缝隙漏光。选购者可根据个人喜好、窗户的装修方式来挑选尺寸合适的窗帘。
牛角监点评——我们在选购窗帘的时候,要尽可能选择尺寸合适的窗帘,提前量好尺寸,这样安装后的效果才是最理想的。

窗帘选购坑二:不分空间选购 (致命等级:★★★)
有些业主在选购窗帘的时候所买窗帘的款式、材质全是一样的,没有考虑到不同空间的环境、功能差异对窗帘的性能需求是不一样的,这就有可能会给后期的生活徒增烦恼。
1、卫生间由于经常有水汽,随意在选材上要考虑采用不透水、容易清洗等材料。
2、厨房即使有抽油烟机,但油烟还是比较大,窗帘需要定时的清洗,所以材料与工艺上要选容易拆卸、容易清洗的材料。
3、书房是读书的地方,布艺首先要考虑不能太艳丽,影响读书的注意力,同时长期用眼,容易疲劳,所以在色彩上要考虑那些大自然的颜色,如绿色、兰色、乳黄色、白色等。选材上采用百叶帘或垂直帘、卷帘比较适合书房的环境。
牛角监点评——建议业主选购窗帘的时候要根据空间的不同来选择不一样的窗帘,这样可以避免很多不必要的麻烦。

窗帘选购坑三:不分人群选购 (致命等级:★★★)
由于不同年龄层次人的对于室内环境的喜好是存在差异的,所以除了分空间选购外,分人群选购窗帘也是我们需要注意的一个点。
1、大人的卧室主要是休息的地方,首先要考虑不透光的材料,即使在白天需要休息,也可以营造夜晚的气氛,方便入眠。
2、小孩的卧室,要考虑小孩的童趣,可以考虑选择卡通、带花型的、色彩丰富一点的布料,在制作上也要考虑男孩与女孩的不同之处。
3、老年人卧室则可以多使用庄重且素雅的颜色,年轻人可以选择浅粉、浅蓝,比较清新、自然的颜色,放松身心。
牛角监点评——业主可以根据年龄层的不同和个人喜好的不同来区分选购窗帘,避免窗帘统一化,不够人性化。

窗帘选购坑四:与装修风格不搭 (致命等级:★★★)
我们在选购窗帘的时候,窗帘的风格一定要跟室内的装修风格协调统一才好看,在颜色的搭配上,在考虑个人喜好的同时也要兼顾与室内整体风格相协调,窗帘布料的颜色要与家具、墙面的涂料颜色、布局等相协调一致,不能有颜色太乱或苍白一片的情况出现,否则将会大大影响审美效果。
牛角监点评——我们在选购窗帘的时候,既要考虑个人的喜好,又要兼顾布料颜色与室内整体装修风格相协调统一,避免风格混乱。

牛角监——避坑方法总结:
