想要门槛石既漂亮又实用,这几点坑你千万别踩
牛角监装修监理
2021-05-06
牛角监装修监理教你如何“识坑避坑”
门槛石装修坑描述:如果您家要装修房子,那么家里安装门槛石是必不可少的。门槛石能起到调节高度差的问题,还有很不错的装饰效果,它看起来既漂亮又实用。但是如果门槛石装修出现问题,则会对我们的生活产生很大的影响。为了让广大业主了解门槛石装修误区,牛角监总结出以下“三大常见的门槛石装修坑”,准备装修或者对装修感兴趣的业主朋友可以了解一下。
门槛石装修坑的原因:门槛石装修出现问题,美观性、实用性不高不说,还徒增麻烦。
门槛石装修坑的致命等级:★★★

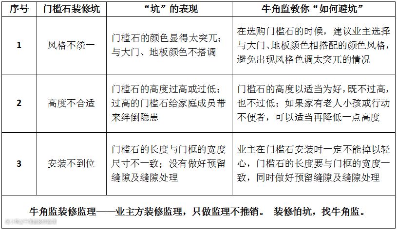
牛角监总结——三大常见的门槛石装修坑:
门槛石装修坑一:风格不统一 (致命等级:★★★)
现在市场上比较常见的门槛石都是以石材为主的,样式颜色非常多样化,但我们在门槛石颜色的选择上是有讲究的,不能单凭个人喜好去选。
1、入户门的门槛石颜色要与大门的颜色相搭配,不宜选用视觉上反差太大的颜色;各个房间之间的门槛石颜色要根据地面材料的颜色来选择,颜色可以比地面颜色深一点,这样更容易勾勒出空间感,比如米色的瓷砖就可以选择浅咖啡色的门槛石。
2、门槛石的颜色要压得住大面积的地板色调,有差异性但又不能显得太突兀。如果地面颜色较深,也不宜选择白色或浅色的门槛石,这样的门槛石压不住整个空间,视觉上感觉太跳跃,给人的感觉很不舒服。
3、万能颜色搭配,一般选择黑色和咖啡色,这样可以适用所有的房间。
牛角监点评——在选购门槛石的时候,建议业主选择与大门、地板颜色相搭配的颜色风格,避免出现风格色调太突兀的情况。
门槛石装修坑二:高度不合适 (致命等级:★★★)
有些业主比较讲究风水,迷信门槛石具有“阻挡财运流失,防止厄运进门”的作用,于是门槛石做地比正常的高。其实这是一个错误的做法。
门槛石的高度应适当,且要按照不同房间的属性去配置相应的高度。比如给浴室装门槛石,则应安装在较高的位置,它能阻挡从浴室流出的水,防止流的哪里都是;如果你选择在卧室门口安装,则应该降低它的高度,因为如果你在半夜或早上醒来,一不小心会很容易被绊倒在过高的门槛石上。另外家里如果有老人小孩的话,为了安全起见,我们可以整体降低门槛石的高度。
牛角监点评——门槛石的高度以适当为好,既不过高,也不过低;如果家有老人小孩或行动不便者,为安全起见则可以适当再降低一点高度。

门槛石装修坑三:安装不到位 (致命等级:★★★)
在家庭装修中,材料是基本,施工则是关键。同样地,在门槛石装修中,安装一定不能出现问题,否则安装后的门槛石达不到既定的效果,装了也等于白装。
1、首先,我们在门槛石安装的时候一定要对门槛石的长度进行精确测量,过长或过短都是不合适的。门槛石正确的长度是和门框的宽度相同的,这样的门槛石在安装完毕后才能够与门框保持一致,才能起到良好的阻水作用。
2、其次,门槛石在经过长时间的踩踏之后周边很容易就会出现有缝隙的情况,因此建议在门槛石安装的时候在内部可以适当预留一点缝隙,然后用水泥砂浆进行填满,再用建筑胶进行处理,这样即便是日后产生缝隙也不会出现水从缝隙留出的情况。
牛角监点评——业主在门槛石安装的时候一定不能掉以轻心,门槛石的长度要与门框的宽度一致,同时做好预留缝隙及缝隙处理。

牛角监——避坑方法总结:
