什么是主材和辅材?(新手装修必看)
重庆俏业家装饰
2021-08-12
很多初次接触装修的朋友可能会听到一些专业名词“辅材”“主材”,但并不清楚它们之间的差别,今天小编用通俗易懂的方式为你解答一下,让你有一个基础而全面的了解。

一、辅材是什么?包括哪些内容?
简单来说,辅材就是房子在隐蔽工程阶段需要使用到的材料,它们大多数在施工完成后会被覆盖或遮挡。
辅材的类别很多,主要包括(但不限于)以下这6个板块:


TIPS:辅材一般都由装修公司提供
一般来说,无论你是选择哪家公司或者哪种模式,辅材都是由装饰公司提供。我们常说的“包工包料”——就是包人工、包辅料的意思。
二、主材是什么?包括哪些内容?
其实很好理解,主材主要是指装修中的成品材料、饰面材料以及部分功能材料。简单来说就是装修完成后外面看得见的材料,是装修完成后暴露在你视线中的产品。

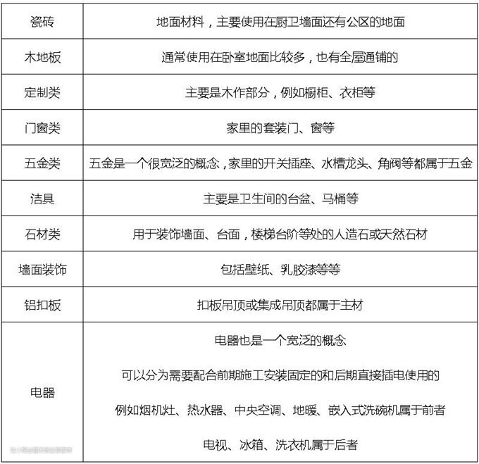
主材可以按照以下10个类别来划分:

TIPS:包不包主材是基装和整装的主要区别
当你走进各大家居市场,看到在售的产品其实就是主材——有不同品牌、款式和档次之分。通常来说,主材是否由装修公司提供,是区别“基装”和“整装”的主要元素。
》》延伸阅读:基装vs整装的区别
为了方便理解,先做一个形象的比喻。当你走进一间房子——你眼睛看不见的,例如隐藏起来的水管、插座背后布好的电线、吊顶里面隐藏的龙骨,这些都是基装;对应的这些看不见的水管、电线、龙骨就叫辅材;而安装完成后你无法移动的,例如铺贴好的瓷砖地板、安装好的马桶台盆、固定牢的橱柜衣柜,这些就叫主材。想象一下,你把这个房子颠倒过来,会掉下来的就是家具;当然,所有需要电才能使用的就是家电。
本期的装修知识内容就为大家介绍到这里了,希望对家大家有所帮助!