学会“断舍离”,过只拥有必要东西的生活
装象整装
2022-06-02
置物间里的东西都快“溢”出来了,房间里的物品四处散乱,东西塞得满满的连门都关不上。发生这些问题,很多人都认为是空间大小造成的。但是事实上,你是否认真考虑过:所有的东西都是必需品吗?想要保证空间的整洁性,要首先保有“断舍离”的观念,过只拥有必要东西的生活。

1.树立观念,不迷恋过多物品
理解“断舍离”的含义:“断”指断绝不需要的东西;“舍”指舍弃多余的废物;“离”指脱离对物品的执念,处于自在的空间。应做到在“断”与“舍”的行动中,脱离对物品的执念,达到轻松自在“离”的状态。将“断舍离”的生活哲学真正运用到收纳中,给家减分,舍弃不必要的家具或装饰,轻装上阵的家居环境会令人得到纯粹的舒适与快乐。

2.将物品进行分类,留下真正有必要的东西
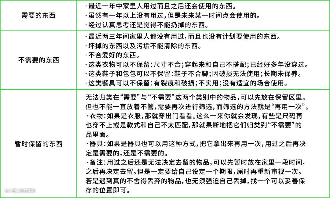
只留下“真正有必要的东西”,扔掉不需要的东西,这样一来就有足够的收纳空间,物品的存放和拿取也变得简单轻松。着手整理时,可以先把物品分成“需要”“不需要”“暂时保留”三部分。之后再好好审视“保留”那部分。

养成随手整理的好习惯,时刻保持室内环境的整洁
在日常生活中,如果养成随手整理的好习惯,学会利用零碎时间来收拾室内空间,不仅可以避免物品的大量堆积,也能够将家务劳动时间进行分解,避免遇到需要花费大量时间来做家务,产生疲劳感,或面对大量杂物无从下手的窘境。
1.养成当场收纳的好习惯
想要改变家里乱糟糟的状态,重点在于“物归原位”。当天拿出来用的东西,用完后立刻放回原位。一个不经意的小动作就能避免整理好的空间被“打回原形”。

2.擅用零碎时间做收纳
随手整理有时不需要太多时间,短短的5分钟就能完成。千万不要小看这短短的5分钟,只有坚持就能大幅减少散乱在家里的物品数量。比如吃完东西花5分钟整理食物残渣和包装袋,出门前花5分钟把桌子整理好,像这种的“举手之劳”,往往能起到很大的作用。

------------------装象整装------------------