装修中水电怎么做才能不被坑还安全呢?收藏这篇就足够
包头装修设计装小喵
2019-12-26
相信很多第一次装修的朋友,对于装修中水电施工有诸多上述疑惑,本期文章就带大家了解水电施工常见材料、施工方法及常见报价猫腻。
水电工程顾名思义就是指水路和电路的开槽、布管、布线,二者在同一阶段进行施工并称水电工程。水路工程又包括给水管和排水管两部分内容。
本文按照给水管、排水管和电路依次讲解。
▌一.水路工程—给水管
家庭装修中,给水管是指由室外水井房接到室内,并通过各路水管将水供给到各用水处的管路。
给水管材常用材质为PPR管,因其节能、环保、轻质高强的特点广泛用于建筑给水及其他相关领域。
通常情况下必备的出水口包括:
- 厨房:水槽2个(冷水管、热水管各1个),热水器2个(进水管、出水管各1个),如用有内循环系统的热水器,需要再增加一个。
- 卫生间:浴室柜2个(冷水管、热水管各1个),淋浴花洒2个(冷水管、热水管各1个)、马桶1个。
- 阳台:洗衣机1个。如阳台还放置洗衣盆,则根据情况在配置1-2个出水口以供使用。
上述合计10个出水口是通常情况下必备,如有特殊或者不必要需求,可以在此基础上进行调整。

水路的施工包括两部分工作:开槽和安装。
开槽是由装修公司的水电工人按照设计方案确定好的出水口点位切割出可供水管安装的槽路。水管的安装目前大多数是由水管厂家(授权经销商)安排经过专业培训的工人上门服务的,包括材料的配送、安装及打压测试,并由厂家提供相关售后保障服务。
水管的安装连接方式采用热熔法。待水管全部安装完毕后,务必要进行打压测试。

■ 打压测试方法:
用堵头将全部出水口堵上,然后开始加压。打压压力一般为0.6~0.8MPa,打压持续时间为半小时。半小时后,观察仪表盘的压力降不得大于0.05MPa,同时水管的各出水口,连接处不得有渗水情况,否则为不合格,需要整改。
打压测试是必做环节,可以及时发现问题,避免封闭后再发现隐患造成的损失。
目前市场上水管的知名品牌有伟星、皮尔萨、保利爱康、德国阔盛等。个人认为综合服务、质量、价格等因素,伟星是性价比较高的品牌,推荐使用。
水管的报价通常是按米计价,包含水管安装所需的各类配件。常用配件可见下图。

▌二. 水路工程—排水管
排水管是排出日常生活污水、废水的管路。
排水管管材通常为PVC管,PVC管硬度和抗拉轻度优,管道安全系数高,摩擦阻力小,可以保证水流畅通且耐腐蚀,所以可以很好的作为排污管道使用。
排污管道有不同的管径,根据排污的用途确定其管径。
通常需要布置排水管的位置有:
- 厨房:厨房水槽下水
- 卫生间:浴室柜下水、马桶排污管、淋浴房地漏、干区地漏
- 阳台:洗衣机下水、洗衣盆下水、阳台地漏
上述8处排水管通常为必备,可根据自身户型及设计方案进行调整。

排水管的施工相对简单管路布置时,需要设置一定的坡度,保证污水按照走向畅通无阻的进行排放。对于洗衣机下水管,要预留足够的缓冲长度,避免排水时水流逆向回流到洗衣机。
▌三. 电路工程
通常家装中,电路工程包括强电和弱电两部分内容。
首先我们要清楚强电和弱电的概念:
强电一般是电力系统中的电,强电的特点是电压高,频率低,电流大。家装中主要指照明灯具、插座、开关等。
弱电是很常见的几乎所有的电子产品中都存在弱电,相对于强电而言,弱电是指传递信号所需要的电流和电压,弱电特点是电流小,频率高,电压小。家装中主要指电视线、网络线、电话线等。
家装强电施工中,首先是确定点位和功能。家庭中各空间常用基础点位数量及功能如下:
1、厨房的点位:
开关:照明灯控制开关1个,如果配置凉霸,再增加一个开关控制。离地1.3~1.4米。
插座:通常要预留6~8个插座。其中燃气热水器、油烟机、冰箱插座各1个为必备,其他根据需要布置,用于电饭煲、微波炉等常用电器,并预留足够的备用插座。
■ 插座高度:
油烟机插座:离地2.1~2.3米。
冰箱插座:离地0.3米或者1.5米,或者统一为一定高度均可,如0.5米。
台面上插座:离地高1米,即台面上方0.2~0.3米。

2、卫生间点位:
开关:照明开关1个,浴霸开关1个。离地1.3~1.4米。
插座:吹风机插座1个,离地1.4米,用防水面板。智能马桶或者马桶盖插座一个。离地高度0.4米,用防水面板。

3、客厅点位:
根据实际需求进行布置,通常布置高度如下:

总之,开关、插座的点位布置务必在设计阶段考虑周全,预留好充足的点位,保证日后生活使用中方便。
强电工程中施工常用的材料有电线,线管,线盒,配电箱,漏电保护器(总开关),断路器等。如下图


其中电线材料是最重要的材料,也是用量最大的材料。
■ 电线按照横截面积的大小进行规格分类,家装常用的电线规格及分类如下:
6mm²:作为入户线使用,用于室外配电井(室)中引入室内配电箱的电线。
4mm²:用于大功率的回路,如空调,必须单独设置一个回路,用4mm²的电线。
2.5mm²:常规用线规格,多用于室内各类插座、电源线等
1.5mm²:用作灯的控制线,用量较少。如要求较高,也可以升级为2.5mm²电线。
每种规格的电线均有不同颜色,如红色、绿色、蓝色、白色、双色线等,用于区分火线、零线、地线,便于施工及后期安装、维修。另外线管和线盒也是常用材料红色的线管和线盒用于强电的线路安装,蓝色的线管和线盒用于弱电的线路安装。
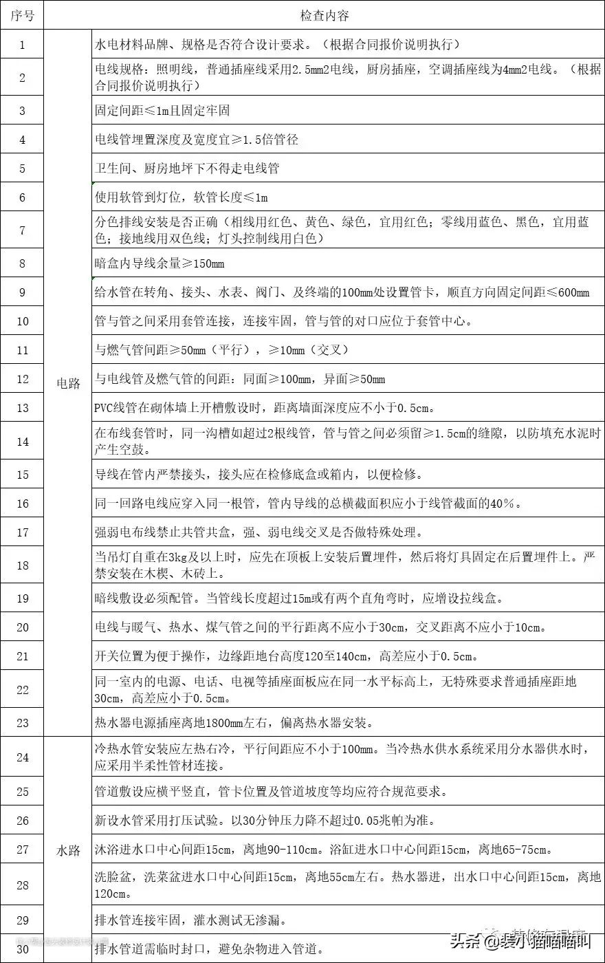
■ 附水单验收常规检查项目清单一份:

水电工程是整个装修过程中及其重要的工程,也是装修行业最容易做增项的一个环节。装修行业内给业主的报价单,将水电施工中每一项拆的很细,并分别计算主材、辅材、人工费用的单价和数量,计算得出总价。单价虚高,数量不好核算,给业主造成了极大的困扰,电路、点位的米数和数量是增项的重灾区。
常见套路:按实结算。此备注需格外注意。
比如常见套路是电线300米,后面备注按实际结算,实际结算往往比预算中的数量要多。每个项目单独看,好像不是很多,但是汇总起来一看,增项费用令人瞠目结舌。
■ 建议和装修公司谈合同时,最好签订闭口价。
(★ 涉及工人结算问题,如需了解更多细节,可以私信笔者“木笑笑”沟通咨询。)
希望此文给可以给大家一个专业的解读,让大家更了解水电施工需注意的细节,避免水电水电施工雷区。