关于中央空调的知识点
赫设计
2020-04-14
随着生活水平的提高、电器设备精细化,智能家居日渐普及,及现家庭装修越发趋向年轻化,越来越多的人选择中央空调,不单是因为使用效果上更舒适,重要的是可以很好地与家装融为一体,节省使用空间,在整屋设计上也存在不少优势,体现以藏为美的特点等。
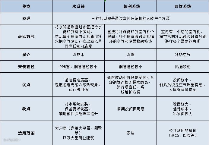
一、中央空调的分类

二、中央空调与传统分体机比较
1.外观:中央空调则占用吊顶空间(一般产品需要占用200mm到300mm吊顶),中央空调与装修融合一体,更加美观;分体空调需要占用地面或者墙面空间(柜机占用的位置有卫生死角)。
2.舒适性:中央空调在每个房间都有送风口和回风口,室内循环更科学,送风均匀柔和,舒适度更高;普通分体空调存在局部送风,房间温差较大,舒适性上要弱于中央空调。
3.能耗:多个房间同时开启空调的机会比较少的话,分体空调优势比较明显。房间较多,层高也较高,同时使用空调的房间机会较多的话,中央空调相对于分体式空调能耗的优势就可以明显体现出来了。
4.设计安装:在空调的选型设计上,中央空调则需要专门对安装方式进行设计,并且必须在装修前进行安装,对安装施工要求比较高,必须由专业施工队完成;分体空调只需要分配好房间内部空间就可以,安装也相对容易。
5.清洗维护:中央空调和分体空调这两者都需要进行定期清洗维护。新装的机器前期可自己动手清洗,用两到三年需要请专业施工人员来完成;分体空调清洗相对简单,用户可自行完成。定期的维护保养,可以提高空调性能、延长空调使用寿命、降低电费与更新设备的费用支出。
6.价格和寿命:前期中央空调的购买费用要高于分体空调,同样户型的前提下,中央空调的价格要比普通分体空调高一些。中央空调的设计寿命一般为15-20年,普通分体空调的两倍。
三、中央空调室内机及送风方式位如何选择?
中央空调与一般的电器不同,属于前期工程。装修之前就要确定下来,水电交底的时候由专业技术人员与设计师沟通,提前安排出合理的内机位置,从而确保空调的使用效果不受灯槽等一些特殊设计的影响。对于出风口位置,回风的方式要求:会根据用户的实际使用习惯,比如客厅沙发的摆放位置、睡觉时人体头部的朝向等来确定空调位置与送回风的安装。
1.侧出下回:一般侧出下回应用的是最多的(侧出侧回更符合空调在室内的整体循环)。

▲图片来源:赫设计丨实景案例丨简素

▲图片来源:赫设计丨实景案例丨半岛屋

▲ 图片来源:赫设计丨实景案例丨盛世年华

▲ 图片来源:赫设计丨实景案例丨盛世年华
2.侧出侧回:一般应用于安装机器的下方有高柜,不利于下方回风的位置(侧出侧回的封口通常做通长的,效果非常大气、美观)。

▲ 图片来源:赫设计丨实景案例丨倾城
3.下出下回:一般用于满吊顶的位置(下出下回非常有利于空调冬天的制热。热空气的密度较低,冬天空调制热的时候热空调是上浮的就会造成室内温度上升较慢,而下出下回就完美的补充这一点直接将热风送至地面。)

▲ 图片来源:赫设计丨实景案例丨绿影
四、中央空调的安装步骤
1.内机就位:施工队进场第一步就是吊装内机,这里只要注意两点。①内机离房顶距离不得小于1公分,避免机器运行时与墙顶产生共振。②内机必须吊装于水平位置,安装后需要用专用工具测量,机器是否水平。

内机就位

内机就位
2.冷媒铜管的安装:安装完内机即可安装冷媒铜管,这是中央空调安装过程中最重要的一个环节。所有的焊接点应该是铜管与分歧管的连接处进行焊接(不存在铜管与铜管焊接)。在焊接过程中必须在铜管内冲入氮气(充氮焊接工艺),这使铜管内部没有空气,避免焊接使内壁结炭从而在正式运转时带入压缩机而产生故障。焊接完成后应该用高压氮气进行管内吹灰,保持铜管内清洁。

冷媒铜管的安装
3.充氮保压:这是焊接完成后必须对铜管进行的压力测试,往铜管内充入一定压力的氮气进行保压,一般压力测试时间为24小时。使用R410冷媒,需保持管内压力为40公斤,R22冷媒则需要保持管内压力为20公斤。如果测试过程中压力表有下降,则应该检查冷媒管焊接是否有问题。为了保证安装施工到位,所有压力表在常规24小时保压后不做拆除,保持到外机通电测试前才拆除,能够充分保证冷媒系统的安全运行。
4.冷凝水管的安装:冷凝水管从内机接出后至室外或地漏,冷凝水管的坡度国标是千分之三,家装建议千分之五。冷凝水管主管道汇流处应该错位连接,排气孔开口方向不能直接朝上,灰尘等杂质容易进入管道造成堵塞。
5.中央空调安装外机:做到外机风扇出风口必须在50公分内外机后部15公分之内无遮挡物,所有落地脚必须安装减震块,保证外机运转正常。
6.抽真空:外机安装完毕后在充填冷媒前需要对冷媒管进行抽真空,把管内的空气抽出,保持管内干燥、无水分,否则空气和水会与冷媒混合产生冰晶,严重的会造成设备损坏。(抽真空的时间一般多联机不少于两小时,一拖一风管机不少于20分钟)。
7.充填冷媒:上述工作完成后,则可以开启冷媒阀,释放出外机内自带的冷媒,开机测试并检测压力,适当进行补充,直至调试完成,达到理想工作状态后即可。
8.风口测量安装:回风口:通常回风口会与检修口安装在一起,风口尺寸必须与内机回风口吻合,并保证有足够的检修空间。出风口不能装在灯带附近:如果出风口前有灯带,会造成空调在制热时遮挡出风,而热空气是往上的,使得热空气滞留顶部,从而活动空间感觉热量不足,需很长时间才能有热感觉。

▲图片来源:赫设计丨实景案例丨春晓

▲图片来源:赫设计丨实景案例丨芳城记
中央空调的品牌和型号多种多样,在选择中央空调时一定要根据自己的预算和房型,由专业的技术人员搭配,毕竟中央空调的预算比一般传统空调要高,并且与装修设计息息相关,好的配合后期使用无忧!