淋浴间施工细节和防水处理你都做对了吗?
徐伟明DESIGN
2020-05-03

卫生间通常包含:淋浴间、马桶间、浴缸区、洗漱台等几个独立的大区域,但在施工和设计过程中有些方面往往会被忽略掉,尤其是淋浴间的设计细节。
本文就淋浴间的设计及施工做详细解析,主要解决施工细节问题。
1.卫生间的预留尺寸及注意事项
■ 淋浴区
通常情况下,出水龙头离地高度约为900~1100mm之间(高度齐腰);同时,花洒的位置,应尽量与平面墙体居中对齐。

淋浴房左右尺寸最好预留80cm以上,前后预留100cm以上,如果空间太小洗澡时蹲起不方便。
花洒安装高度在90-100cm,顶喷最高高度最好控制在230cm,因为大多家庭吊完顶只有240cm左右。
冷热水左右相距15cm,离地90-100cm,左热右冷。

预留冷热水管要计算墙砖厚度,管头高出毛胚墙15-20mm。如果和墙水平, 贴完砖管头太深,会装不上淋浴器。但高出太多,装饰盖盖不住管头和调整螺丝又颜值下降。
内丝弯头固定,如果不固定尺寸可能发生偏移,后期花洒不好安装。
左热右冷是基本常识,千万不要搞反了。
■ 洗漱区

单盆60-120cm,双盆120-170cm,基本是市面上大部分单双盆的尺寸。如果单盆100cm以上可以把盆靠边设计,那么就可以获得较大台面。
台盆高度基本在80-85cm,镜柜上部高度在185-200cm,同时可以在台面上40cm左右预留插座,正好可以留在镜柜内。
冷热水管布置在40cm高,下水口可以设计在40cm高的墙排提高颜值。

进口品牌龙头冷热水管较短,可以适当抬高冷热水管。同时下水管需要更换为欧标,如汉斯格雅、高仪等。
冷热水管为左热又冷,相距10cm以上就可以,下水口设计上尽量减少转弯防止堵塞。
镜柜内注意预留插座(电动牙刷、吹风机等),镜柜上方或者左右预留化妆灯。如果对小厨宝有需求,在水盆下方也可以预留一个插座
■ 马桶区

马桶前方至少预留45cm以便于放腿以及通行方便。
马桶左右两边间距最好在75-90cm之间,太小使用不便,太大拿取卫生纸不便。
马桶孔距一般分为305、350及400三种,一般国外品牌都是305孔距。切记不要买多孔距通用马桶,一般这样做的都是小厂家。

不论现在是否使用智能马桶最好提前预留插座,因为如果后期想增加插座比较麻烦。
下水管处可以增加三通,以便于安装喷枪等。
■ 五金高度

洗手间常用五金的高度:
毛巾杆110-130cm,浴衣挂钩160-180cm,卫生纸65-70cm,浴室置物架140-150cm,电热毛巾架120-130cm。
2.淋浴间地漏构造及细节


三类地漏结构:

地漏设置点位应靠近花洒,且位置要么在靠墙面地面的正中心,要么靠在两个边角区域,目的是方便整体地面找坡,坡度应≥1%。
同时淋浴间地面四周建议设置排水槽,排水槽应低于淋浴间地面≥10mm。

为了装饰效果,在一些高端场合,常常采用条形地漏或暗地漏。定位地漏时需提前做好地面排版,实地放线,尽量设置在靠近下水管处。地漏、排水管口径需符合排水流量要求,排水管需设置盛水弯。

暗藏式地漏节点△



暗藏式地漏△
3.淋浴间的防水处理

(1)通常情况下,淋浴间在做完隔墙后,需进行结构闭水验收,验收合格后会在结构面做一次防水;
第二次防水则需要在完成地面找平层后进行,两次防水的高度均需做到1800mm;
在做室内防水时所使用的材料为JS、聚氨酯、丙烯酸等柔性的防水涂料。

△淋浴房施工节点图
(2)为保障防水效果,规避水泥砂浆找平层中的水分渗透到卫生间干区的情况发生,除必要的涂刷防水涂料外,在卫生间与过道,卫生间干区与湿区交界部位,建议做比水泥砂浆密度更高的C20混凝土反坎。

△淋浴房挡水槛地坪节点图
(3)只有涉及到有淋浴的空间内,防水层的高度才需要做到1800mm,没有淋浴设备的其他卫生间空间,防水只需做到300mm即可。
4.卫生间的地面防滑处理
淋浴间地面应防滑处理,不能采用光滑的饰面材料,以石材饰面为例,应采用表面做酸洗面或火烧面处理的石材饰面。
不建议使用表面有5*5或10*10的凹槽的石材,因为,这种凹槽的槽口边角是非常尖锐的,很容易割到脚指头。


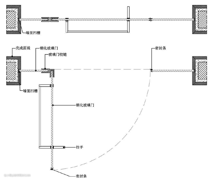
5.玻璃门安装要求
淋浴间宜采用玻璃门,玻璃门需配置密封磁条,且采用大拉手,淋浴门往外开,同时,玻璃应采用厚度≥5mm的钢化玻璃。

卫生间的玻璃门的固定方式有2种常见形式:门未靠边,通过合页与固定玻璃门扇固定在一起;门靠在墙边,通过合页与墙面进行固定。

合页固定玻璃上时,是由合页两面夹住玻璃的,较为稳固;
若合页与石材固定时,需根据玻璃门扇的重量与规格来选择是否需要在石材上预留预埋件来固定合页。
而类似于该空间的淋浴门,因其自重不大,则可以直接通过35mm的自攻螺丝,直接让合页与石材固定,通过石材受力即可。


6.壁龛收纳设计
在淋浴间的功能空间规划时,应考虑到底是在墙面上做壁龛,还是在饰面上增加角篮来摆放洗浴用品。
有些酒店会把晾衣服的挂绳,设置在淋浴间,这些使用功能也是需要设计师考虑的。
