装修的100个坑——003样板房坑
牛角监装修监理
2020-05-09
牛角监装修监理教你如何“识坑避坑”
样板房坑描述:在牛角监服务过的众多业主当中,不少业主都是上了“样板房坑”的当而被忽悠买了房子。有的业主在购房入住后实在受不了房子的各种问题就干脆砸了重新装修,本来买房就够贵了,现在又多花费一大笔装修费,经济损失特别大。通过众多业主被样板房坑的案例分析,牛角监总结出了以下“七大常见的样板房坑”,希望能够帮助准备购房或对装修感兴趣的业主朋友们了解并规避样板房坑。
样板房坑的根源:开发商为了多卖房,只追求样板房的好看,不考虑实际的居住。
“样板房坑”致命等级:★★★★★ 原因:重新装修改造的成本太高。

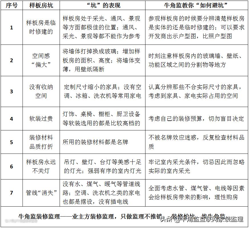
牛角监总结——七大常见的样板房坑:
样板房坑一:样板房是临时修建的 (致命等级:★★★★★)
牛角监点评——临时修建的样板房对业主具有很大的欺骗性,所以业主购房之前一定要分辨清楚样板房是实体的还是临时修建的。
实体样板房是建好的楼栋挑选一层做样板房展示,采光、通风、景观等还比较接近实际;而临时样板房是开发商在楼盘中择一块采光、通风、景观等方面都极佳的位置,然后修建的供客户参观的样板房,购房者在参观的时候一般都注意不到采光通风会有什么问题,甚至对房间的大小是否与真实户型吻合都不清楚,通风、采光、景观等都不能作为参考。

样板房坑二:空间感“偏大” (致命等级:★★★★★)
牛角监点评——空间感偏大是样板房常见的迷惑业主的方式,千万不要被空间感忽悠。
看过样板房的人都知道,样板房给人最直观的视觉冲击便是“宽敞”。样板房将墙体打掉换成一面玻璃,这就大大增加了空间的宽阔度,以强化室内的整体效果。除此之外,一些开发商为让样板房看上去更宽敞,会将样板房做得比实际房间面积大一些,同时增加高度。还有将墙体变薄,用壁纸隔断。样板房一般都是不装门的,卧室、洗手间都是开放式布置,看起来非常宽敞,但是与现实的需求往往是相悖的,而且样板房通常还会通过镜子反射扩大空间感。

样板房坑三:没有收纳空间 (致命等级:★★★★)
牛角监点评——业主参观样板房的时候要考虑到家具、家电实际占用的家庭空间。
为了展示空间大的视觉效果,开发商装修时会对家具进行缩水处理,就是定制尺寸缩小的家具,甚至会拆除部分墙体,以家具取代,如果购房者开始不注意,真正入住时就会感受到床没有那么大、衣柜没有那么厚、自己的东西摆放不开造成空间拥挤等,收纳空间非常小。而且样板房一般都是没有空调、冰箱、洗衣机的,以后你想要添置,会发现空间会变得非常狭小,甚至根本没有容纳空间。

样板房坑四:软装过贵 (致命等级:★★★★)
牛角监点评——样板房的软装要求一般都比较高,对装修预算不太多的购房者来说不做提倡。
一般来说,样板房里面的灯饰、桌椅、橱柜、厨卫设备等软装选用的都是比较高档的,都是厂家为样板房“量身定做”,如果购房者的装修预算没有这么高的话,是无论如何也达不到这种效果的。因此,对于精装修的房子,样板房里面的软装只能当作参考。

样板房坑五:装修材料品质打折 (致命等级:★★★★)
牛角监点评——样板房的装修材料选用的一般都是质量最好的名牌产品,但到手的房子装修材料的品质往往会打折扣。
一般来说,样板房都是由专业的设计师设计的,所选材料皆是精品,工费昂贵的装修公司会仔细雕琢每个细节,但是到手后的房子,里面的装修材料的品质不一定和样板房里的一模一样,可能装修材料的牌子一样,但是品质却是劣质很多的。也就是说,你花了同等高的价格,到手的却是劣质产品。

样板房坑六:样板房永远不关灯 (致命等级:★★★★)
牛角监点评——样板房内的灯光效果严重增加了参观者的视觉好感,业主们切忌因此而忽略实际的室内采光。
走进样板房,我们会发现很多美感是通过灯光打造的,吊灯、壁灯等等,而且,灯光强弱的转换,也让房间变得美轮美奂,往往在这样的前提下照射进房间的自然光就很容易被忽略。我们要知道,日常生活不能完全靠灯光来照明,采光才是重中之重。

样板房坑七:管线“消失” (致命等级:★★★★)
牛角监点评——水管、煤气等管线是家装必备的东西,参观的时候要全面考虑这些因素。
一般情况下,出于完善装修效果的考虑,开发商一般不会给样板房设置水、煤气、暖气等管道线路,这样的话,样板房的居室,尤其是厨房、卫生间就显得十分敞亮;空调、洗衣机之类的家电也都是摆设,没有插电线也用不着穿墙破洞破坏整体美感;而且业主在参观样板间的时候,往往很少能看到专门的预留烟道的位置,这也是样板房的一大坑。

牛角监——避坑方法总结:
