装修100坑——040砖头坑
牛角监装修监理
2020-10-29
牛角监装修监理教你如何“识坑避坑”
砖头坑描述:作为砌墙的主体材料,砖头在家庭装修中是不可缺少的装修材料之一。虽然在砖头上面出现问题的情况比较少,但是有几个“砖头坑”我们在装修的时候千万不能忽视。为了减少业主在砖头上面被坑的情况发生,牛角监的资深监理师总结出了以下“三大不能忽视的砖头坑”,准备装修或者对装修感兴趣的业主朋友们可以了解一下。
砖头坑的原因:砖头作为砌墙的主体材料,如果出现问题会直接影响到墙体质量。
砖头坑的致命等级:★★★★★

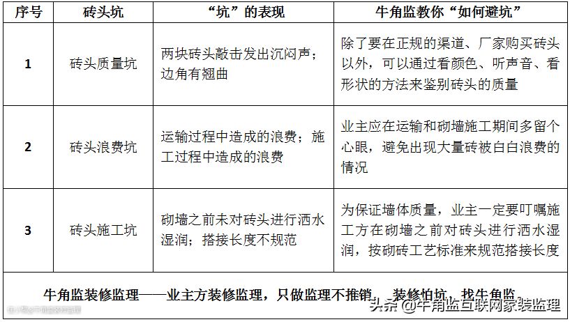
牛角监总结——三大不能忽视的砖头坑:
砖头坑一:砖头质量坑 (致命等级:★★★★★)
砌墙砖的砖头是一种长方体石料,用泥巴烧制而成,多为红色,俗称“红砖”,也有青色“青砖”。砖头的质量有好坏之分,业主可以通过以下3个方法来鉴别砖头的质量:
1、看颜色。以红砖为例,红砖的颜色一般有深红色、淡红色、淡灰黄色三种。深红色的属于火候过重,淡红色的则刚刚好,而淡灰色的则是欠火,属于次砖、不合格砖。
2、听声音。两块砖头在一起敲击,如果发出沉闷声则属于欠火砖,是不可以做承重墙的,也属于次砖;而声音清脆的,则是适火砖,属于优品,这种砖强度高。
3、看形状。看砖体的边角是否整齐,是否有翘曲,因为过火砖有翘边翘角的情况;如果砖体的边角整齐无翘曲,则为合格砖。
牛角监点评——除了要在正规的渠道、厂家购买砖头以外,可以通过看颜色、听声音、看形状的方法来鉴别砖头的质量。

砖头坑二:砖头浪费坑 (致命等级:★★★★)
除砖头质量外,砖头浪费也是砖头的一个常见坑:
1、运输过程中造成的浪费。按正常情况来讲,由于运输过程、上砖卸砖的总是免不了要磕碰摩擦,所以出现个别砖被损坏也是正常情况;但是业主最怕的就是搬运工人暴力搬砖,造成不必要的浪费。
2、施工过程中造成的浪费。在牛角监监理师工作的过程中,偶尔会发现个别施工工人没心没肺、不负责任,不好好保护业主购买的砖,在砌墙施工的过程中造成了过多的砖头浪费。
牛角监点评——业主应在运输和砌墙施工期间多留个心眼,避免出现大量砖被白白浪费的情况,以免造成不必要的材料、经济损失。

水泥坑三:砖头施工坑 (致命等级:★★★★)
我们都知道,好的装修材料需要在正确规范的施工下能达到理想的装修效果。如果砖头本身的质量没问题的话,那容易出现砖头坑的情况就只有在施工上面了。常见的砖头施工坑有:
1、砌墙之前未对砖头进行洒水湿润。一般来说,为了防止砖头过干而吸收过多砂浆中的水分,从而降低砂浆的强度,在砌墙之前是要对砖头进行洒水湿润的。但是个别施工工人直接省去了这一步骤就直接砌墙了,严重影响了砌体质量。
2、搭接长度不规范。按照规范的砌砖工艺标准,为了增加砌体的稳定性,上下砖之间的搭接长度不应小于20cm,如果是小砖的话不应小于整砖的1/3。但是个别施工工人不按照砌砖的施工工艺来砌墙。
牛角监点评——为了保证墙体的质量,业主一定要叮嘱施工方在砌墙之前对砖头进行洒水湿润,同时按照砌砖工艺标准来规范搭接长度。

牛角监——避坑方法总结:
