2000元档人体工学椅真的值得买吗?#家具家电深度测评#
家居破坏王
2020-10-30
拆过不少电竞椅之后,发现大家最关注的坐具,还是人体工学椅。相比电竞椅,大家普遍认为人体工学椅使用场景更大,更健康,也更值得购买。
当然了,既然大家有这个诉求,我就来满足你们。所以,本期我们体验测评的就是两款主流的人体工学椅:

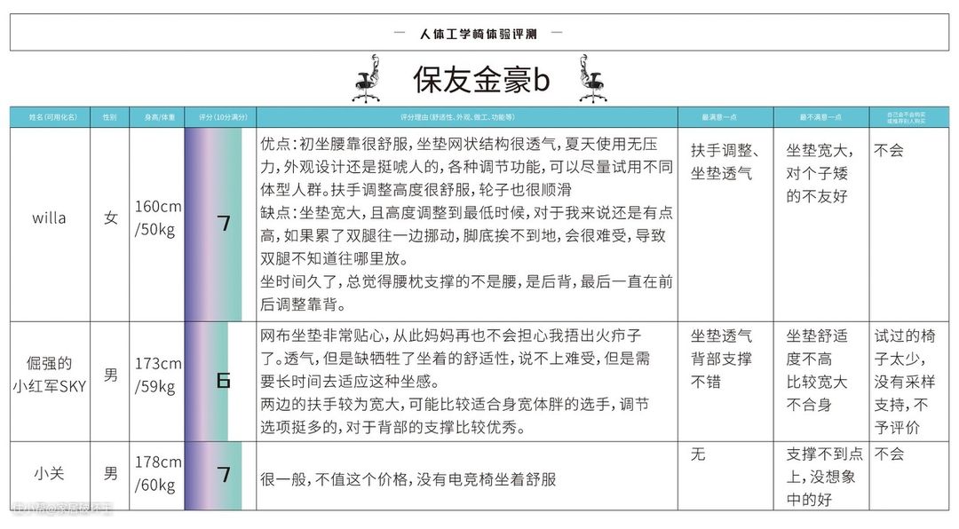
一个是保友金豪b高配版,到手价2128元。这款比较火啊,在网上有很多开箱评测的内容推荐,当然我不知道人家收没收钱,我这款反正是自己花钱买的。
我也知道2000元这个价位,其实对很多网友而言,还是会偏高一些,不过咱们买不买的不要紧,看看肯定没问题吧,看看它到底值不值得这个价。其实,如果让我花2000多买个椅子自己用的话,我觉得还是有点心疼的。
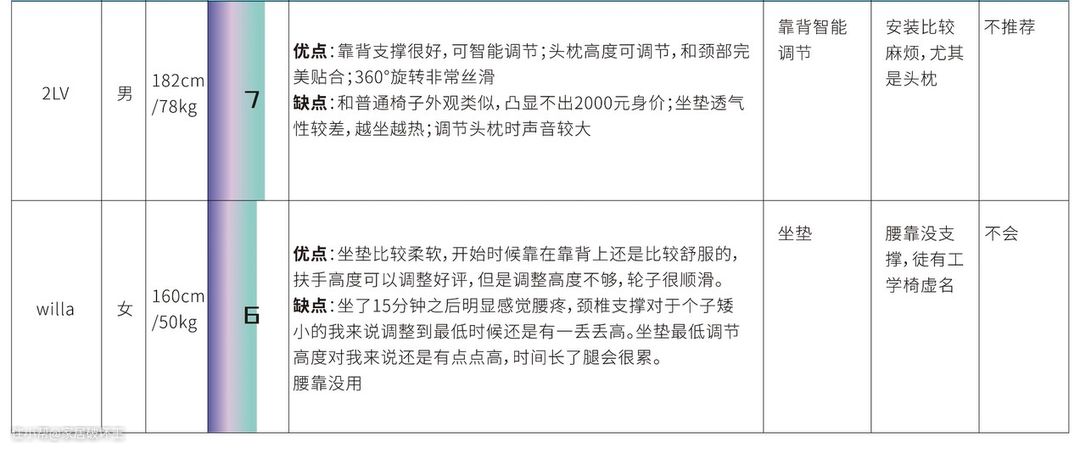
另一个是冈村(okamura),日本比较主流的一个人体工学椅品牌,portone这个型号到手价1999元。

这两款差不多都是两千元价位的,差了100块钱,算是一个同等价位的对比吧。当然,后面我们还会继续测一些其他价位的,万元级的,性价比高的千元级和百元级的都会囊括进来做个体验分享,让大家能够有一些参考。
外观和功能介绍
零部件都很齐全,组装起来费了点功夫,挺开发我们的智力的,因为它的一些功能都很复杂,但除了冈村的头枕安装有点费劲外,其他部件安装的都还算顺利。

组装完之后,想问大家一个问题,单纯从外观上来看,这两把椅子,你更喜欢哪一把?大家可以评论里说说。
下面先来介绍一下椅子的整个外观和功能特点。
- 保友金豪b
1、外观
保友金豪b,外型比较高大,重量比较沉。

它采用的是铝合金一体成型椅脚,摸着手感还不错,但色泽上跟不锈钢的比略差一些。椅脚下面的轮子用的是静音滑轮,做工还可以。
椅座最大特点是用料,采用的是高弹性网布,弹力强,透气性很好。椅背同样用到了铝合金+尼龙加纤支架,结构看上去有些许复杂。

2、功能
椅子调节功能还是很强大的,首先高低可调节,然后是扶手,可高低、前后、左右调节;椅座也可根据需求前后移动。
椅背能后仰固定(需要往后靠一下,才能固定住或解锁),不会像有些椅子那样一掰啪的弹起来,打在背上很疼,它的最大后仰角度130°。
椅背除了后仰外,腰部和背部还能单独调节,因为它整个靠背是分区块的,腰部+背部+头枕。
腰部有弹性,能根据支撑,自己弹到合适角度;腰部和背部后面有个一体的支架,掰动这个支架,可以调节腰部和背部整体的高度;头枕部分也可调节高度和角度,但调节的时候需要使点劲,不太好掰。
- 冈村portone
1、外观
更加简约一些,整体都是尼龙塑料材质,跟常规的椅子相比也重。

先从下面开始说,轮子都一样,椅脚用的是尼龙材质,而金豪那款用的是金属的,这块有点差别。
椅座是网布面的,而不是透气网眼的,相对来说就比较厚;椅背用的是透气网眼,但类似布网眼,跟金豪那款还是有本质区别的。

2、功能
扶手的调节跟上面那款差不多,能上下、前后、左右调节。
关于操作装置跟金豪也有个很大区别,它是左右两侧各一个。左边手柄前面位置控制椅座的前后调节,后面位置控制椅子的高低调节;右边手柄控制椅背的后仰,最大后仰角度120°,也需要松开操作装置后,往后靠一下才能回弹回来。
椅背腰靠能上下调节,但整个椅背是不能上下调节的。头枕也能上下调节,但头枕角度不能变。
下面是两款椅子功能上的一个区别对比。不知道看过功能介绍之后,大家会选择哪款?

不过,介绍完,大家可能看着还不够直观,因为人体工学椅,主要强调的还是舒服嘛,所以,接下来,我先找几个我们经常需要坐着工作的小伙伴,让他们先试一试,看看椅子体验感受到底如何。
不同人群体验
因为不同人对椅子的体验,有非常大的差异,所以为了让大家能更好的对号入座,我们分了三类人群,一类是普通女生,160cm左右,还有170cm左右的男生,然后是180cm以上的男生,我相信能覆盖我们大部分用户的身体结构吧。
- 保友金豪b
1、女生,160cm左右
体验后有几个点,先来说劣势:
一个是整个椅子对她们而言,偏宽大,首先是坐不满。正常办公的话,后背是根本靠不到后面靠背的,所以腰靠这部分的功能基本算是丧失掉了。
而且,把椅子调到最低,头枕这个部分正常应该在脖子这个地方,现在顶在头上就不太舒服。

二是,扶手,调节到合适自己高度后,办公时往前滑动椅子,一不小心很容易夹到手。
三是,椅子的坐高,调到最低将将能够到地,稍微调高一点,双脚就离地了,成了摇摇快乐椅。这样的话没办法去工作,椅子的很多调节也没办法操控,比较费劲一些吧。

四是,椅子偏重,包括一些操控把手,都需要使很大劲儿才能调节成功。比如,椅子后仰的时候,需要用很大力气才能把椅背压制下去。椅子来回移动时,也感觉没那么顺畅,需要用点力才行。
优势的话,一个是坐感很舒服,有弹性,透气性也不错,调节功能强大,比常规的那种办公椅要好很多。
2、男生,170cm左右
使用这款椅子时有几个问题或者说困惑:
一个是头枕的镂空网布,容易夹头发,因为男生的头发不是很长,网眼容易把头发夹住。

二是,有些像小关这种比较朋克的,经常穿的裤子上有些铆钉、链子之类的,就容易挂在网眼布上面,比较容易剌裤子。

三是,这种面料摩擦性比较大,坐上去比较粘,坐时间稍微一长,有时候可能会往前出溜一下。意思就是身体往前出溜,裤子还在原地不动,导致一个问题就是剌裆,勒裆,不知道这个词大家明白不明白,可以自行脑补一下。
四是,椅子的后仰幅度,如果午休使用的话,其实略微是有点小的,就是没有那种半躺的感觉,还是有点像坐着,所以幅度如果能大点,可能会更好一些。

除此之外,这款椅子对他们来说还是OK的,不论是坐垫的高度,还是椅背的高度,基本上刚刚合适,说明他是在使用人群范围之内的。
3、男生、180cm以上
也就是力哥本人自己体验,力哥的情况,大家应该都清楚吧,185cm,一百八九十斤。
一是坐感,对我而言不是特别的舒服,因为我比较宽大,腿一半已经坐在椅座的框架上了,框架是硬的,坐感就是很奇妙,反正不太舒服。

二是,这个椅子,它本身是有一定弧度的,坐上以后就是有点往前出溜,调整坐姿的话就比较费劲了,你得完整的调整,而不是说细微的调整。
三是,坐时间长了,确实会出现网上大家提到的,腿会略微的发麻,因为它的压力还是有一些的,对血管有一定压迫,这点尤其是对身材偏胖或体重偏大的人群不太友好,所以大家选择镂空底网布椅的时候要注意下。

四是,把座位调到最低,对我来说也将将合适,把它调到最高位的时候,会有一览众山小的感觉,非常之高。
另外,腰部、背部、颈部调节的角度都刚刚好,正常办公的时候,其实还是挺舒服的。
- 冈村portone
1、女生,160cm左右
这款椅子对她们而言,也会略微的偏大一些,但比保友金豪b那款要好点。头枕这地方,略微不太合适,顶着头不是太舒服。
椅背因为不能调节,所以也不存在比例大、不协调的问题。正常工作的话,也是能完全靠在靠背上的,只是说头枕这块稍微有点问题。

另外,椅子调节的把手是偏机械的,调节的时候比较响吧,不静音,有时候还容易卡住,还得重新再掰一次,感觉不太像2000块钱的东西。
最后是椅子后仰时,同样需要用很大的劲,调节起来比较费劲一些。但椅子顺滑度上要比金豪那款好一点,比较顺畅。

2、男生,170cm左右
把椅座调到最前,对他们来说还是短,导致他们坐在上面后,腿的支撑还是偏小一些,不是很舒服。

另外,腰托是一个有弧度的可调节装置,他在靠的过程中,腰托本身的作用并不大,而且对于瘦的人会比较硌。
靠背后仰的角度有限,中午休息的话可能还是比较困难的。

此外,靠背和头枕,对他来说都将将合适。
3、男生,180cm以上
坐垫,我坐着是比较舒服的,因为我屁股比较大,能把整个坐垫坐满,而且它比较柔软,对整个屁股的支撑还是比较放松的。当然这种坐垫也有一些问题,就是比较容易脏,一些小渣渣很容易刺进去,而且坐时间长了容易热。

靠背对我来说,本身作用也没有那么大,整个背部都靠在了网布上。头枕高度刚好,但就是不能调节角度。其他方面,我觉得都还好。

但让我感受比较深的一点是,它这个调节机制学习成本还是挺高的,调节之前总得想一下,左边这个是调节高低、后仰还是坐垫的,右边的是调节啥的,都得想一下,调的过程中,还会遇到卡顿的现象,重新调整下又好了,谈不上粗糙,但也没那么顺畅。

以上就是我们不同人群,对两把椅子的体验分享,不知道大家现在心里面是何感想,这两把椅子如果是你的话,你会选择哪把,是保友金豪b?还是说冈村portone?

我觉得至少有一点,大家是可以明确的,就是不同人对同一把椅子,其实它的体验感,是完全天翻地覆的差异。
所以说最后还是那句话,适合自己的可能才是最好的。也是这期,为什么,我们找了不同的人群做代表,去做不同的体验。





当然除了差异之外,大家还有一些统一的认知,就是比方说椅子本身,轮子很顺滑,包括扶手各方面调节功能很好,颈部支撑也挺好,就类似于这些东西。
当然最后大家达成了一个最共性的认知,就是这两款椅子,所有测过的人都表示不会买,然后也不推荐朋友买。
所以说我又换了一个问法,我说如果用现在我们在坐的办公椅,把这两把椅子中的任意一款去替换掉,问他们愿不愿意,得到的答案也是惊人的相似,他们都表示非常愿意,大家帮我分析分析,这究竟是什么原因?