这里有国标E0、欧标E1、日标F4三种选择
深圳家装先生总部
2021-01-19

在订制柜子和挑选地板时,小伙伴们有木有被各国环保认证搞晕过?中国E0、欧洲E1、日本F4、美国Carb-2、无醛板、生态板和原态板、、、、
指标有很多种,但究竟谁的甲醛释放量最严格?该怎么选择?都不得而知!
为此家装先生,翻阅了大量的数据和论文,做了很多对比和论证,得到了以下结论!
提示 :阅读本文还可获得以下知识解惑
· 国标中的E0是否存在?
· 欧标是否相当于国标中的E0?
· 国内商家宣称达到F4星标准是真的吗?
· 为什么没有商家宣称自己达到美标?
· 各国板材标准中谁是最严格的?
懒人福利:要是想知道哪一个国家指标是最好的可直接看末尾!
01
国内的板材标准是如何规定的?
国标依据欧洲标准和日本标准而来的,标准规定有E0、E1、E2三个级别。国内甲醛释放量标准,详情参考如下图:《GB 18580 室内装饰装修材料人造板及其制品中甲醛释放限量》

每个级别的区域都不同,但值得注意的是E0并不存在于国家标准中,前期都是商家为营销杜撰出来的,在后来才被列入国家标准中~
注:2018年5月1日E1执行新标准

【图中所示:甲醛释放量标准(≤0.124mg/m³)】
在标准中,心细的朋友们会发现并没有E0指标。E0指标究竟在哪里呢?也是我要重点说的问题!首先,明确的告诉伙伴们:E0现在是确实存在的,但它针对的是强化地板和细木地板。
《GB/T 18102-2007浸渍纸层压木质地板》

《GB/T 5849-2006细木工板》

所以各位朋友们要是面对,商家所营销的E0实木板、生态颗粒板等各种板材时,千万不要相信,这是没有国家依据的!
02
欧标的板材标准是如何规定的?
欧标分别有E1、E2两个等级,并没有E0。但它有例外,除了E1,E2甲醛释放标准外,还包括蓝天使等很多标准!
可略过科普:(“蓝天使”世界上最古老的环境标志,已有80种产品类别的12000多产品和服务拥有了蓝天使标志,其中17%的产品来自国际市场,在国际市场具有很高的市场认知度。蓝天使检查含量≤1g/L)
欧洲甲醛释放量标准,详情参考如下图:

【图中所示甲醛释放量标准Requirement为≤0.124mg/m3】
大致翻译内容

对比于E0的≤0.5mgmg/m3差一大截。所以,那些商家说的:“欧洲E1超过国内E0是没有依据的!”
对比于参数,我们可以明显看出,欧洲的板材标准和国内的板材标准是相差无几的,所以,小伙伴们!可不要被商家们说的“欧标比国标好”的一系列洗脑营销给骗了。
03
日本的板材标准是如何规定的
日本F4星标准是日本农林水产省的JAS标准所规定的,日本甲醛释放量标准,详情参考如下图:

【图中所示:F4星的甲醛释放量≤0.4mg/L,采用干燥器法检验,测的是甲醛溶于水后的浓度,因此单位(mg/L)和其他国家的不同。】
大致翻译内容

图中可以看出,F4的检测方法和条件是非常非常严格的!所以国内很多,商家和品牌宣称自己达到了F4星标准大部分都是假的!
但也并不排除有真的,小伙伴们要真想知道是否符F4星规定,就看看那些商家是否获得了日本相关机构的F4星认证了。
认证参考图

04
美国的板材标准是如何规定的
美国CARB的全称是( California Air Resources Board。)
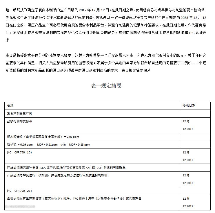
国内的商家和品牌老爱拿欧洲E1和日本F4星做文章,但小伙伴们殊不知美国的板材标准才是最严格的!美国甲醛释放量标准,详情参考如下图:

【图中所示:Hardwood plywood (made with a veneer core or a composite core) 指的是硬木胶合板(胶合板芯或复合芯制成),其甲醛释放限值为0.05ppm;Particleboard指的是刨花板,其甲醛释放限值为0.09ppm,MDF(中纤板)的甲醛释放量限值为0.11ppm。】
大致翻译内容

对比来看,老美对甲醛的重视程度是非常高的,达到美标的条件太过于严格,多数国内商家是办不到的。要是过于宣称,反而是打脸。
经过上述的对比来说各国的标准严格并不能直接做比较的,毕竟每个国家的检测方法、条件等都有所不同。
但相对来说/懒人们快来呀!
美标的CARB最为严格,其次为日标F4星,再次为欧标E1和国标E1。
问题解惑/懒人们快来呀!
.E0现在是确实存在但它针对的是强化地板和细木地板.
.欧洲E1超过国内E0是没有依据的!
.商家和品牌宣称自己达到了F4星标准大部分都是假的!
.美国CARB太过于严格,多数国内商家是办不到的。
虽然各类国家的板材标准都罗列出来的,但与鱼龙混杂的市场来比根本就是以卵击石,真正达标的国外板材并流通国内少之又少。还不如去买达到国家新E1级的材料。
- 想了解更多知识点的小伙伴们,记得@家装先生哦~