干货 | 景观水景常用的4种防水材料
装个家装饰有限公司
2021-03-02
水景是景观中最为常见的设计元素,它可分为生态水景和硬质水景,生态水景是以自然生态土为基础,营造出自然、和谐的氛围,硬质水景是以钢筋混凝土为基础,营造出精致、独特的人为景观。
生态水景在景观中的应用


▲静止或流动的水搭配自然生态的置石,整体色彩对比度高,自然和谐且耐看。
硬质水景在景观中的运用

▲镜面跌水像是被包裹在盒子里,增强了水景的艺术性,高度适中,有很强的互动性

▲小面积景墙跌水,丰富景墙立面和活跃气氛。

▲沿着水面汀步边缘跌水,人仿佛走在自然的溪流中。

▲分段式跌水槽,丰富场景,增强体验感。

▲静水面跌水,静与动的结合,更添灵动的气息。
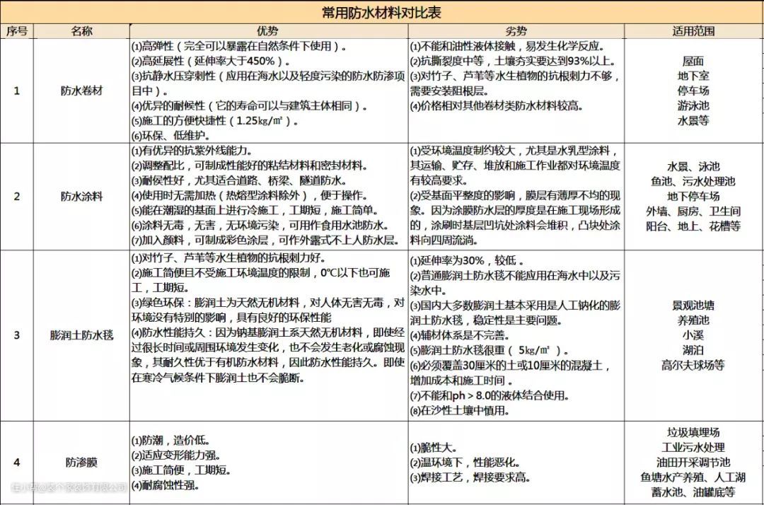
在硬质水景施工中最关键的环节就是防水,防水做得好坏与否直接决定了水景的使用年限。在水景施工中,我们常用的防水材料有卷材、涂料和防水毯及防渗膜等,不同的防水材料有不同的特点且适用于不同的环境。

| 防水卷材 | 种类 | 特点 | 规格 | 工艺要求 | 施工工艺 | 注意事项 |
『 防水卷材 』是以沥青类或高分子防水材料浸渍在胎体上,制作而成的防水产品。根据主要组成材料不同,分为沥青防水卷材、高聚物改性沥青防水卷材和合成高分子防水卷材。防水卷材有耐水性、温度稳定性、柔韧性和大气稳定性。
1.三元乙丙橡胶防水卷材
三元乙丙橡胶防水卷材是由三元乙丙橡胶(乙烯、丙烯和少量双环戊二烯共聚合成的高分子聚合物)、硫化剂、促进剂等,经压延或挤出工艺制成的高分子卷材。

▲三元乙丙橡胶防水卷材示意图
『 特点 』
(1)耐老化性能好、耐酸碱、抗腐蚀,使用寿命可达35年。
(2)拉伸性能好,延伸率大,能够较好适应基层伸缩或开裂变形的需要。
(3)耐高低温性能好,低温可达-40℃,高温可达160℃,能在恶劣环境长期使用。
(4)质量轻,减少负载。
『 规格 』
幅宽:1000mm、1100mm、1200mm
厚度:1.2mm、1.5mm、2.0mm
长度:20m
『 工艺要求 』防水基层要求坚固、平整、干净、干燥。基层转角部位应做成圆弧或三角形,圆弧半径应大于20mm。若使用在屋面,要注意屋面的排水坡度、分割缝、排气孔等应按设计要求处理。
『 施工工艺 』卷材铺贴施工时,根据工程具体情况,可采用满铺法、条铺法、点铺法、空铺法。粘接剂推荐用量:满铺法:0.33kg/㎡,点铺法:0.22kg/㎡,条铺法:0.20kg/㎡,空铺法:0.10 kg/㎡,卷材搭接部位用量:0.10 kg/㎡。卷材与基层粘接时,在粘接部位均匀涂刷粘接剂,粘接剂表面干后 (略粘但不拉丝)进行粘合。搭接部位粘接时,搭接宽度执行相关规定。使用溶剂将搭接部位的卷材擦拭干净,去除污物和油脂,然后涂刷粘接剂,待粘接剂表干后,将搭接部位粘贴牢固,并用橡胶辊压实。

▲三元乙丙橡胶防水卷材的固定和搭接工序处理
『 注意事项 』
(1)雨、雪、雾、大风天气及基面潮湿的情况下不能铺贴卷材。
(2)铺设防水卷材时,施工温度应在5-35℃,相对湿度应小于80%。
(3)施工过程中,各道工序不得交叉,所有节点部位必须做加强层。
(4)施工时严禁接近火源、热源。
2.SBS改性沥青防水卷材
SBS改性沥青防水卷材是以SBS橡胶改性石油沥青引为侵渍覆盖层,以聚酯纤维无纺布、黄麻布、玻纤毡等分别制作为胎基,以塑料薄膜为防粘隔离层,经选材、配料、共熔、侵渍、复合成型、卷曲等工序加工制作而成。

▲SBS改性沥青防水卷材示意图
『 特点 』低温下柔韧性好,达到-25℃不裂纹;耐热性能高,90℃不流淌。延伸性能好,使用寿命长,施工简便,污染小等特点。
『 规格 』
幅宽:1000mm
厚度:3mm、4mm、5mm
长度:7.5m、10m、15m
『 工艺要求 』基层要求干燥、平整、干净、无尘土、无杂物、无油污、无苔斑,如有孔、洞、裂缝要用水泥砂浆填实,凸出部分要凿平。
『 施工工艺 』
(1)要逆风涂刷基层处理剂。
(2)在基层表面和卷材表面涂胶粘剂,并预留搭接边以涂刷接缝胶。
(3)铺贴卷材,并进行排气、压实。

▲SBS改性沥青防水卷材热熔粘接法对防水卷材搭接和密封处理
『 注意事项 』
(1)应避免日晒雨淋,需在干燥通风环境下贮存,储存温度不得低于相应规格产品柔度试验温度0℃,不应高于50℃;立式存放,高度不超过两层。
(2)运输时必须立放,高度不超过两层,要防止倾斜或横压,必要时加盖苫布。
(3)正常贮存和运输条件下,贮存期自生产之日起为一年。
(4)运输及储存过程应远离火源。
3.高密度聚乙烯丙纶防水卷材
高密度聚乙烯丙纶防水卷材是以原生聚乙烯合成高分子材料加入抗老化剂、稳定剂、助粘剂等与高强度新型涤纶长丝无纺布,经过自动化生产线一次复合而成的新型防水卷材。

▲高密度聚乙烯丙纶防水卷材示意图
『 特点 』具有优良的耐开裂性能;使用温度范围大、寿命长,无毒无害无污染,国外大量应用于饮水工程。
『 规格 』
幅宽:≥1000mm
厚度:0.6mm、0.7mm、0.9mm、1mm、1.2mm、1.5mm
长度:50m、100m
『 工艺要求 』防水基层要求坚固、平整、干净、干燥;基层转角部位应做成圆弧或三角形,圆弧半径应大于20mm。若使用在屋面,要注意屋面的排水坡度、分割缝、排气孔等应按设计要求处理。
『 施工工艺 』验收并清扫基层(找平层)→配制胶粘剂(随用随配制)→处理复杂部位(阴阳角、檐口、落水口、管道孔等部位)附加层→施工防水层→防水层检验→保护层施工验收后。

▲高密度聚乙烯丙纶防水卷材胶粘铺设工序
『 注意事项 』
(1)应避免与酸、碱、矿物油、凡士林等影响聚乙烯性能的化学物质接触,同时应避免与80℃以上高温接触以免卷材发生永久变形。
(2)运输与贮存时,应注意包装损坏,放置于通风、干燥处,贮存垛高不应超过平放五个卷材卷高度。
(3)自生产之日起,贮存期1年。
4.PVC防水卷材
PVC防水卷材是以聚酯纤维织物作为加强筋,通过特殊的挤出涂布法工艺,使双面的聚氯乙烯塑料层和中间的聚酯加强筋结合成为一体而形成的高分子卷材,该卷材拥有极佳的尺寸稳定性和较低的热膨胀系数。

▲PVC防水卷材示意图
『 特点 』
(1)拉伸强度高,伸长率好,热尺寸变化率小。
(2)具有良好的可焊接性,接缝热风焊接后与母材成为一体。
(3)具有良好的水汽扩散性,冷凝物易排释,留至基层的湿气、潮气易排出。
(4)耐老化、耐紫外线照射、耐化学腐蚀、耐根系渗透。
(5)低温下(-20℃)具有良好的柔韧性。
(6)使用寿命长(屋面25年、地下50年以上),且无环境污染。
(7)颜色的表面反射紫外线照射,PVC防水卷材表面吸收热量少,温度低。
『 规格 』
幅宽:2000mm、2100mm
厚度:1.2mm、1.6mm、1.8mm、2.0mm
长度:20m
『 工艺要求 』铺贴PVC防水卷材时,应注意施工环境温度,卷材要在温度达到-5℃以上才可使用。采用满粘法施工时,卷材要在温度达到5℃以上方可使用,特殊部位应做附加层。
『 施工工艺 』热风焊接

▲PVC防水卷材热风焊接搭接工艺处理
『 注意事项 』
(1)铺贴PVC防水卷材时,特殊部位应做附加层。
(2)要注意施工保护,每日施工结束前应将卷材临时固定,以免被风吹起。
(3)防水层的施工应在上道工序结束后进行,不得交叉施工。如需在铺设好防水卷材的屋面上安装设备,应在设备基础部位作附加层处理,如需在防水层上高型盖屋,需经对防水层验收合格后进行。

| 防水涂料 | 种类 | 特点 | 工艺要求 | 施工工艺 | 注意事项 |
『 防水涂料 』是由高分子聚合物乳液和无机粉料、特种水泥、添加剂等复合而成的双组份防水涂料,它具有耐热度性、柔性、不透水性和延伸性,物理特性基本与改性沥青防水卷材相同。
1.聚氨酯防水涂料
聚氨酯防水涂料是由异氰酸酯、聚醚等经加成聚合反应而成的含异氰酸酯基的预聚体,配以催化剂、无水助剂、无水填充剂、溶剂等,经混合等工序加工制成的单组分聚氨酯防水涂料。
『 特点 』
(1)能在潮湿或干燥的各种基面上直接施工 。
(2)与基面粘结力强,涂膜中的高分子物质能渗入到基面微细细缝内,追随型强。
(3)涂膜有良好的柔韧性,对基层伸缩或开裂的适应性强,抗拉性强度高。
(4)绿色环保,无毒无味,无污染环境,对人身无伤害。
(5)耐候性好,高温不流淌,低温不龟裂,优异的抗老化性能,能耐油、耐磨、耐臭氧、耐酸碱侵蚀。
(6)涂膜密实,防水层完整,无裂缝,无针孔、无气泡、水蒸气渗透系数小,既具有防水功能又有隔气功能。
(7)施工简便,工期短,维修方便。

▲聚氨酯防水涂料示意图

▲聚氨酯防水涂料现场涂刷工艺
2.聚合物水泥基防水涂料
聚合物水泥基防水涂料是由合成高分子聚合物乳液 ( 如聚丙烯酸酯、聚醋酸乙烯酯、丁苯橡胶乳液) 及各种添加剂优化组合而成的液料和配套的粉料(由特种水泥、级配砂组成)复合而成的双组份防水涂料,是一种既具有合成高分子聚合物材料,又有无机材料耐久性好的防水材料。
『 特点 』
(1)聚合物改性:加强对各基底的粘结力。
(2)透气不渗水:表面透气,可以阻止水蒸气压力的形成,同时又不渗水,防水性能好。
(3)柔韧性好:能受轻微震动及不大于2-3mm宽位移(柔韧性防水)。
(4)耐候性强:适用范围广,可以用于曝露的环境,如天面等。
(5)施工简便:基于是水泥型产品,防水层之上可直接铺贴瓷砖,抹灰或油漆。
(6)潮湿区域可以施工:由于涂料必须透过水的作用渗透到底材内部,因此,潮湿区域可以 施工,如混凝土干燥,施工前必须用水淋湿。
(7)环保:无毒无害,可以直接涂刷至饮水的水池里。

▲聚合物水泥基防水涂料示意图

▲聚合物水泥基防水涂料拐角涂刷工艺处理
3.溶剂型SBS改性沥青防水涂料
溶剂型SBS改性沥青防水涂料是以沥青、橡胶SBS树脂(苯乙烯一丁乙烯一苯乙烯嵌段共聚物)及表面活性剂等高分子材料组成的一种水乳型弹性沥青防水涂料。
『 特点 』
防水性能好、低温柔性好、延伸率高、粘结力强、施工方便等特点。

▲溶剂型SBS改性沥青防水涂料示意图

▲溶剂型SBS改性沥青防水涂料现场大面积铺设工艺处理
『 工艺要求 』
(1)要求基面平整,干净,无起沙,松动,含水率低于8%。
(2)施工时应先进行基面验收,确保符合要求,先涂一层底胶,底胶必须均匀。
(3)底胶固化后,进行第二次涂刷,涂刷方向必需与前一次垂直交差,防止漏刮,依次涂刷三到五次。
(4)完工后,防水层未固化前,不得上人,不得进行下道工序,以免破坏防水层。
『 施工工艺 』
清扫基层➨涂刷底胶➨细部附加层➨第一层涂膜➨第二层涂膜➨第三层涂膜和粘石渣
『 注意事项 』
(1)施工温度应在5℃至35℃;
(2)调配好的浆料要在1小时内用完;
(3)寒冷地区或低温条件下请注意产品的防冻贮存,液体组份的贮存温度不低于0℃;
(4)使用时,勿在本产品中掺入水分或其它材料;
(5)施工时请采用合适的防护措施,如手套等;

防水毯| 防渗膜 | 特点| 工艺要求 | 施工工艺 |
1.膨润防水毯
膨润防水毯也称“GCL”,是一种新型土工合成材料。它由经过级配的天然钠基膨润土颗粒和相应的外加剂混合为原材料,经针刺工艺及设备,把膨润土颗粒固定在土工布和塑料编织布之间而制成的毯状防水卷。膨润土防水毯既具有土工材料的全部特性,又具有优异的防水(渗)性能。

▲膨润土(GCL)防水毯示意图
『 分类 』
天然的膨润土按化学成分主要分为钠基和钙基两大类。膨润土具有遇水膨胀的特性,一般钙基膨润土膨胀时,其膨胀仅为自身体积的3倍左右,而钠基膨润土遇水时吸附自身重量5倍的水,体积膨胀到原来的15-17倍以上,将钠基膨润土锁在两层土工合成材料中间,起保护和加固的作用,使GCL具有一定的整体抗剪强度。
『 特点 』
(1)密实性:钠基膨润土在水压状态下形成高密度横隔膜,厚度约3mm时,它的透水性为&×10ˉ11m/sec以下,相当于100倍的30cm厚度粘土的密实度,具有很强的自保水性能。
(2)具有永久的防水性能:因为钠基膨润土系天然无机材料,即使经过很长时间或周围环境发生变化,也不会发生老化或腐蚀现象,因此防水性能持久。
(3) 施工简便,工期短:和其他防水材料比较,施工相对比较简单,不需要加热和粘贴。只需用膨润土粉末和钉子、垫圈等进行连接和固定。施工后不需要特别的检查,如果发现防水缺陷也容易维修。GCL是现有防水材料中施工工期最短的。
(4)不受气温影响:在寒冷气候条件下也不会脆断。
(5)防水材料和对象的一体化:钠基膨润土遇水时,具有20—28倍的膨胀能力,即使混凝土结构物发生震动和沉降,GCL内的膨润土也能修补2mm以内混凝土表面的裂纹。
(6)绿色环保:膨润土为天然无机材料,对人体无害无毒,对环境没有特别的影响,具有良好的环保性能。
『 工艺要求 』
(1)膨润土防水毯施工前应检查基层,基层应平整、无坑洼积水,无石子树根及其他尖锐物。
(2)膨润土防水毯在搬运和施工过程中要尽量避免震动和冲击,最好一次到位。
(3)在GCL安装、验收以后,要尽快进行HDPE土工膜的安装,以防被雨淋湿或弄破、弄脏。
『 施工工艺 』
(1)膨润土防水毯材料自重较大,宜采用铲机运机搬运、铺设。
(2)膨润土防水毯材料的连接采用搭接的方式。
(3) 膨润土防水毯在大于10%的坡度上铺设时应尽量减少沿坡长方向的搭接数量,坡上的膨润土垫必须超过坡脚线1500mm以上。
(4)用于铺放膨润土防水毯的任何设备不能在已铺设好的土工合成材料上面行驶。安装膨润土防水毯 时,户外空气温度不能低于0℃或高于40℃。
(5)所有外露的膨润土防水毯边缘必须立刻用沙袋或者其他重物压紧,以防止膨润土防水毯被风吹或被拉出周边锚固沟。膨润土防水毯不能在大风的天气情况下展开,以防止被风吹起。
(6)膨润土防水毯的铺设方式必须保证膨润土防水毯与下面地基直接接触,排除褶皱。
(7)铺设膨润土防水毯时尽量减少膨润土防水毯在地基上的拖拉,以免引起膨润土防水毯与地面接触面的损坏。如有需要,可以地面上加放一层临时的土工织物,以减少膨润土防水毯在铺设过程中因磨擦引起的损坏。
(8)膨润土防水毯的铺设和搭接应当与斜坡倾斜的方向平行,如果坡度大于4:1,在距坡顶或坡度1m内,膨润土毯不能有横向搭接。膨润土防水毯的搭接方式是将两块膨润土毯的末端重叠搭接,要防止松软土或碎石进入搭接区。

▲膨润土(GCL)防水毯铺设工艺处理
2.防渗膜
标准名称为聚乙烯土工膜,是乳白色半透明至不透明的热塑性树脂材料-聚乙烯树脂制作而成。聚乙烯是高分子聚合物,是无毒、无味、无臭的白色颗粒,熔点约为110℃-130℃,相对密度0.918—0.965;防渗膜具有良好的耐热性和耐寒性。

▲防渗膜材料示意图
『 特点 』
(1)防渗系数高:防渗膜具有普通防水材料无法比拟的防渗效果,HDPE防渗膜具有高强抗拉伸机械性,它优良的弹性和变形能力使其非常适用于膨胀或收缩基面,可有效克服基面的不均匀沉降,水蒸汽渗透系数高。
(2)化学稳定性:防渗膜具有优异的化学稳定性,被广泛用于污水处理,化学反应池,垃圾填埋场。耐高低温,耐沥青,油及焦油,耐酸、碱、盐等80多种强酸强碱化学介质腐蚀。
(3) 耐老化性能:防渗膜具有优秀的抗老化、抗紫外线、抗分解能力,可裸露使用,材料使用寿命达50-70年,为环境防渗提供很好的材料保证。
(4)抗植物根系:HDPE防渗膜具有优异抗穿刺能力,可以抵抗大部分植物根系。
(5)高机械强度:防渗膜具有良好机械强度,断裂拉伸强度28MPa,断裂延伸率700%。
(6)成本低效益高:HDPE防渗膜采用新型技术提高了防渗效果,但生产工艺更加科学、速捷、所以产品成本反而低于传统防水材料,经实际测算采用HDPE防渗膜的一般工程要节约成本50%左右。
(7)施工速度快:防渗膜有很高的灵活性,有多种规格多种铺设形式满足不同工程防渗要求,采用热熔焊接,焊缝强度高,施工方便、快速健康。
(8)环保无毒性:防渗膜采用的材料均为无毒环保材料,防渗原理是普通物理变化,不产生任何有害物质,是环保、养殖、饮用水池的最佳选择。
『 工艺要求 』
(1)基础造形和开挖后,须进行削坡,平整碾压或夯实处理。扰动土质的置换与回填,应分层洒水碾压或夯实,每层厚度≯400mm。
(2)清除基础表面裸露的具有刺破隐患的物质,如砖、石、瓦块;玻璃和金属碎屑;树枝、植物根茎等。清理场内有障碍物,提供必须的铺设施工条件。
(3)与周边挡水墙、泵坑、以及水下管口的安装和预留等工作,必须在复合土工膜施工前结束。
『 施工工艺 』
(1)基础开挖,做湖底砂浆保护层(H20-30mm)
(2)削坡、密实与平整
(3)复合土工膜与垂直挡水墙粘贴
(4)基面平整、清除、工序交接
(5)水下水管口的密封止水
(6)复合土工膜铺设与焊接
(7)工序交接
(8)焊接与修补质量验收

▲防渗膜搭接工艺处理

| 价格参考 | 对比 |
(1)防水卷材:
➊三元乙丙橡胶防水卷材(EPDM):8~20元/㎡左右
➋SBS改性沥青防水卷材:10~30元/㎡左右
➌高密度聚乙烯丙纶防水卷材:3~17元/㎡左右
➍PVC防水卷材:4~20元/㎡左右
(2)防水涂料:
➊聚氨酯防水涂料:3000~7000元/吨左右
➋聚合物水泥基复合防水涂料:2500~5500元/吨左右
➌溶剂型SBS改性沥青防水涂料:3000~9000元/吨左右
▼防水涂料参考用量表

(3)防水毯:
➊膨润土(GCL)防水毯:2~12元/㎡左右
➋防渗膜:2~10元/㎡左右
(此价格为普通中端产品价格,仅供参考)
▼以下为防水卷材、防水涂料、膨润土防水毯及防渗膜的优劣对比,可根据项目实际需求进行选择
