人脸解锁才是真香:华为智选德施曼智能门锁Pro评测
西方七星阵
2021-06-02
前言:
去年5月,我家第一次用上了智能门锁,从此进入了出门不用带钥匙的新时代,再也不用为出门忘记带钥匙而烦恼了。不过,那款智能门锁在过去的一年里也掉过几次链子,有些不爽,再加上它本身只是半自动、缺乏安全监控功能以及指纹识别率不太让我满意,我决定升级一下我的智能门锁。经过一番挑选,最后我选择了这款华为智选德施曼智能门锁Pro,这是一款3D人脸识别智能锁,相较之前的使用体验确实大为改善。下面就从我的智能门锁挑选思路、外观、使用体验等几个方面来给大家分享一下吧。

我的智能门锁挑选思路:
对于智能门锁,我的思路是从锁芯等级、开锁方式、是否带防猫眼开锁、指纹识别方案、电池续航、安防功能、售后维修这些方面出发,根据自己需求寻找。我个人偏好如下:
- 锁芯等级——必须是C级。目前我国的GA/T 73-2015《机械防盗锁》标准将锁芯分A/B/C三个等级,其中C级锁芯在破坏性开锁时间上,防钻、防锯、防撬、防拉、防冲击时间均在30分钟以上;技术性开锁时间在10分钟以上,远高于A/B级锁芯,是目前安全等级最高的锁芯。
- 开锁方式——首先指纹识别是必须的,且必须是采用半导体指纹方案,不能是光学传感器方案。另外考虑到母亲指纹磨损较为厉害识别成功率可能较低,其他方式也不能少,人脸识别或者NFC卡识别至少得有一个,再考虑到买菜回来时可能双手都提着东西,所以我更倾向人脸识别一些。除此之外,考虑到亲友来访无人在家这种情况,数字密码最好也支持。当然,机械钥匙也还是要配的,万一没电了还能通过机械钥匙开门不是。
- 带防猫眼开锁——有些盗贼通过破坏掉猫眼,然后用特制的工具从猫眼伸入,随之用力将把手压下去,然后从里面打开指纹锁,这种撬锁方式较为简单,也有较多的受害案例,所以防猫眼开锁也是必须有的。
- 电池续航——电池续航当然长一点更好,一年一充就行了。至于具体使用干电池还是锂电池我倒不是很在意,只要我能实时了解门锁电量及时更换电池或者充电就行了。
- 是否支持天地钩——我家大门是装了天地钩的,由于多年前家中曾经被盗贼撬锁入室盗窃过,爸妈的态度是换锁可以,但必须支持天地钩。这个想法其实不合理,但为了家庭和谐,我还是选择支持天地钩吧。
- 售后维修——这个当然优先选择在本地有门店或者售后点的啦,不然要找售后维修会很麻烦。当然,还得打听打听这家的口碑,就算你家隔壁就有他家门店,也没人愿意天天去反馈问题找售后解决对吧。
- 安防功能——前面说过家里曾经有被入室盗窃的血泪史,所以安防功能是必不可少的,比如说门前可疑逗留报警,防暴力撬锁报警等等。

最后我的选择是这款华为智选德施曼智能门锁Pro,除了它满足以上全部条件之外,还因为德施曼在3D人脸智能锁市场占有率高达72%,爸妈又对华为比较有好感,同时本地有不止一家德施曼门店,离我家最近的一家只有2公里。
外观:
首先来欣赏一波华为智选德施曼智能门锁Pro外观:


先看内外门把手吧,这款的颜色是高端黑,拍照时由于当天暴雨光线不佳未能展示出它的精致感,还请看官原谅则个。把手及面板采用铝合金材质,面板烤漆工艺,手感很好。

外门把手上方有两颗摄像头及一颗红外补光灯,用于采集人脸信息并在靠近门锁瞬间验证人脸信息实现解锁,这是我截止目前对它最满意的功能,稍后详谈。

上图从上到下分别是解锁开门、童锁以及反锁按钮,具体使用详情在稍后再做介绍。

指纹识别模块隐藏在外门把手内侧,号称只需0.5秒即可准确识别指纹。


内门把手靠近门这一侧的细节欣赏,可以看到它的做工相当精致,确实有一种高级感。

两块大容量锂电池,左边为5000mah,右边为2250mah,想必一次撑个大半年不成问题。


锁体采用304不锈钢打造。

C级锁芯+两枚机械钥匙。
安装:
门锁到货后,便有安装师傅主动来电沟通安装事宜,之后准时上门服务。大约1小时即完成安装,期间师傅会将主要功能逐一演示,确认门锁工作正常后再离去,服务水平还是不错的。

附上安装过程图一张。

安装完毕。
功能体验:
下面依次从配网绑定及设置、人脸识别解锁表现、指纹解锁表现、数字密码解锁表现、其他表现等方面做详细介绍。
配网及设置:
首先需要下载安装华为智慧生活App,华为/荣耀系手机自带app可免去下载过程。

然后手机打开蓝牙,打开智慧生活App,可搜搜到华为智选德施曼智能门锁Pro,按照App提示很快完成提示,继续根据App提示完成配网和自定义设置。


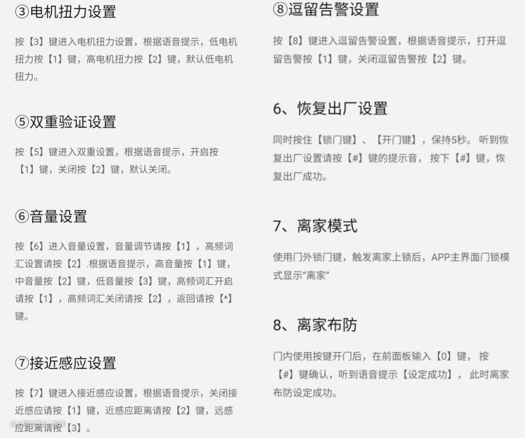
从人脸信息设置及指纹设置过程来说,都比想象的更加简单方便,中途依据语音提示操作即可,系统设置以数字键盘操作略有不便,不过部分功能可直接通过App设置,比如双重认证、接近感应设置、逗留检测等等。

人脸解锁表现:

设置人脸信息之后,进入检测范围内门锁便会自动唤醒并开始启动人脸识别,我设置了接近感应-近距离,需要靠近到距离门锁20厘米范围才会自动唤醒。实际体验如下:
白天,进入感应距离后自动开始检测识别,成功后发出语音提示“欢迎使用,开门成功”,此时面板指示灯也会变为绿色,然后便可拉开门。另外,它的人脸识别技术是3D立体的,用照片是无法解锁的,安全性同样有保证!
看,在夜晚,它同样很快识别成功,速度并不比白天慢上分毫。红外补光灯果然不是吹的!我家楼道没装感应灯,所以晚上回家时指纹识别就没那么方便,这也是我将之前的门锁换为这款华为智选德施曼智能门锁Pro的重要原因。
在见识了它黑夜中人脸识别解锁的表现后,我爸妈也是非常高兴,连声赞叹。
不过,在戴了口罩或者脸部有其他遮挡物时它的人脸识别会失效,略有一丝遗憾。
指纹解锁:
如图,指纹解锁表现还不错,不过对于指纹磨损比较厉害的老人来说,失败几率还是不低。
不过有了人脸解锁后,我已经很少用指纹解锁了,往往手都还没伸出,就已经解锁成功了。
数字密码解锁:
下面用临时数字密码测试一下数字密码解锁功能。

进入数字解锁界面后输入这个密码,很快就解锁了。不过,这年头智能锁一般都支持虚位数字密码,也就是在正确密码前后插入其他数字也行,增强安全性.
不错,在正确密码前后都随机插入一串数字也能正常解锁,虚位数字密码也支持。
其他表现:
童锁功能,按一下即可上锁。
门把手解锁。
防猫眼撬锁。
室内开门。

逗留警告。

App端查看记录。
其他非常用功能就不再一一演示了。
总结:
这款华为智选德施曼智能门锁Pro使用也快两周了,下面总结一下吧。
优点:
- 安全,C级锁芯+防猫眼开锁+逗留警告+双重验证+金融安全级国密加密算法保证了它的安全性;
- 方便,3D人脸识别精准快速,配合指纹及数字密码,开门非常方便;
- 续航强劲,2块大容量锂电池,使用两周电量仅消耗1%;
- 安装服务好;
- 支持华为Hilink整套智能家居方案。
缺点:
- 人脸识别在戴口罩状态下会失败;
- 指纹识别模块隐藏在把手后方,识别时较为不便。
总的来说,这款华为智选德施曼智能门锁Pro给我的使用体验非常棒,几乎满足了我对智能锁的一切需求。如果说之前的那款智能锁让我从步行变为火车,那这一次就是火车升级为高铁。