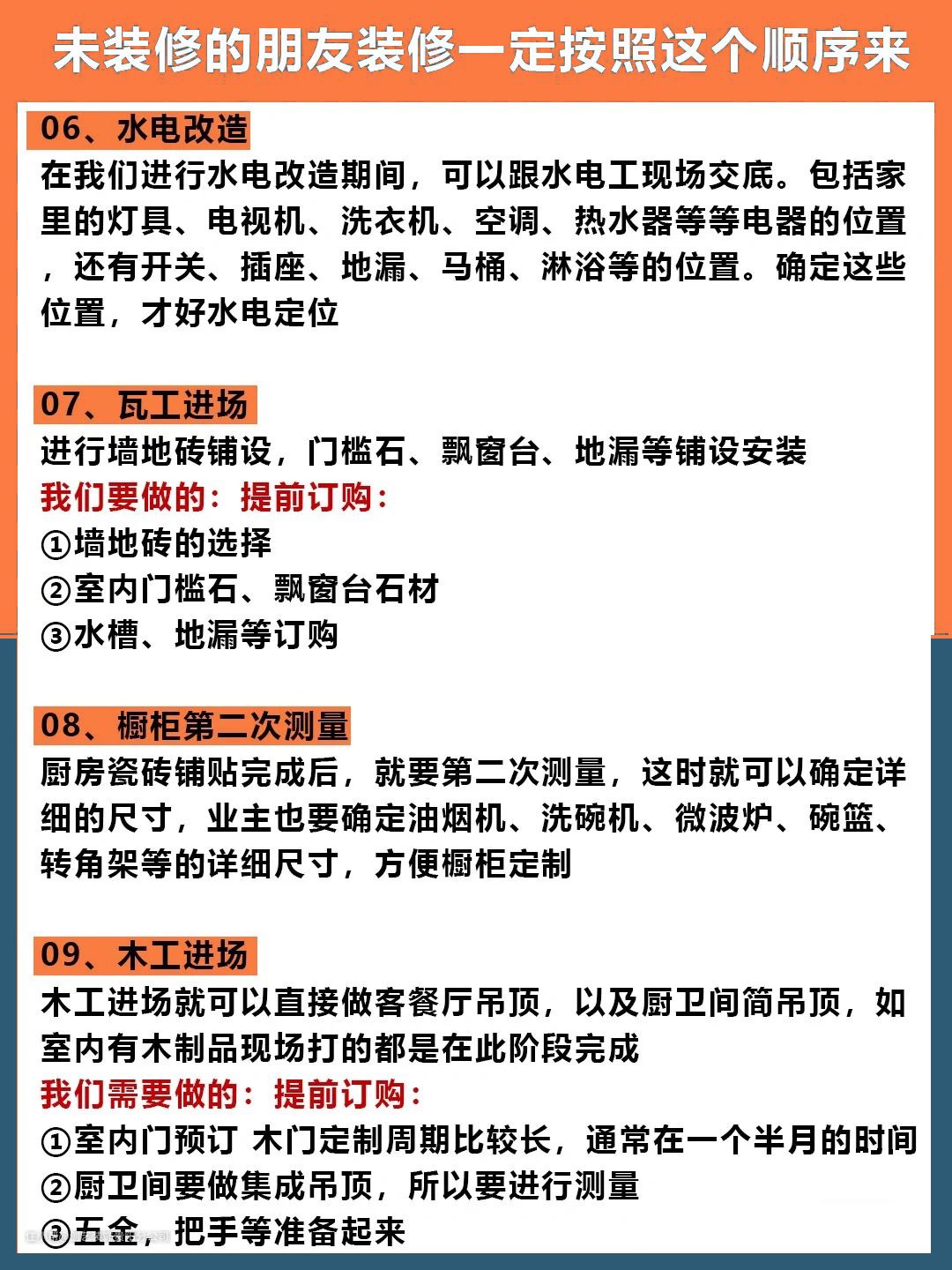
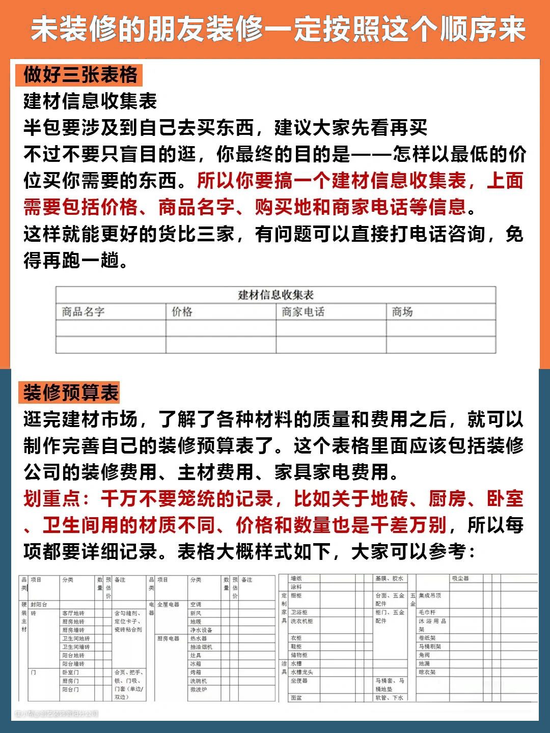
新房装修正确顺序创艺装饰贵阳分公司2021-10-20房屋装修顺序一定要合理,装修顺序不合理,耽误工期不说,还特别浪费钱。那正确的装修是怎样的呢,今天给大家整理了装修的顺序,分享给大家。赶紧收藏起来备用吧。