厨房台面选择|挑花眼的厨房台面,就该这么选!
点石家装官方总店
2021-11-02
市面上厨房台面材质有许多种类,质量也良莠不齐!如何才能挑选出最适合自己家庭的材质呢?让小天带大家一起来认识一下吧!

01.厨房材料科普
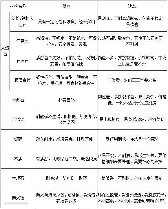
目前,厨房台面材料主要有:人造石、天然石、不锈钢、瓷砖、木质等。
◆人造石
一切人造的石材皆可称为人造石,具体差异以填料材质为准。就厨房台面上而言,人造石主要指钙粉人造石和铝粉人造石。
传统的人造石台面(亚克力树脂+氢氧化铝)即铝粉人造石具有韧性和硬度,无毒害不变色,寿命超长,一度成为市场火爆产品。但由于成本高,于是为了逐利,有些厂家将氢氧化铝改成了碳酸钙,这就是钙粉人造石的起源。
钙粉人造石的价格低许多,但是板材脆弱,易变形发黄渗色,寿命一般只有一年左右。

◆天然石
一般有大理石、花岗岩、结晶石等种类,经过自然开采、加工切割后可用来做橱柜台面。一般市场上用来做厨房台面的天然石,主要是以大理石为代表。

◆木质、瓷砖
除开人造石和天然石外,市场上最常见的材料就是木质和瓷砖了。用瓷砖做台面是非常经济实惠的选择,而木质材料则是比较注重品质的。

◆不锈钢
不锈钢台面一直广泛用于各大食堂或者餐厅,近年来,也开始有人关注将这种材质用于家庭厨房,算是较为新型的家庭橱柜台面材料了。

而这几种常见材质,到底哪种才是适合你家的呢?让我们来仔细看看吧。
02.材质大比拼

总的来说,大家可以按以下几个角度去挑选适合自己家庭的厨房台面:
预算充足,可以直接选择超薄岩板,除了贵可以说没有别的缺点;想要经济实惠,可以选择瓷砖或者不锈钢,经久耐用造价低,虽然美观性不够,但是性能还是够用;追求现代美观,可以选择防火板和亚克力材质,或者石英石材质;追求自然朴实,可以选择木质或者大理石;
既要求品质耐用的,可以选择石英石台面。