选地暖还是暖气片?超全攻略,看完不纠结!
生活梦想家
2022-01-15
最近降温,真是把豆子冷得措手不及
作为一位土生土长的南方人
我的取暖三部曲分别为:搓手、哈气和抖腿
而北方的朋友呢
暖气一开
那才真叫一个
“你在南方的艳阳里大雪纷飞
我在北方的寒夜里四季如春”

集体供暖短时间内是指望不上了
但对于怕冷的宝宝来说
我们还是可以自己解决的
地暖或暖气片就可以给家安排上
不过暖气片和地暖究竟该选哪个呢?
谁的价格更便宜呢?
该怎么装?
后期维护麻烦么?
今天豆子就简单来给大家分析对比一下
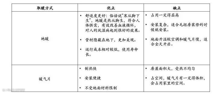
在安装条件上
地暖
地暖系统属于隐蔽系统,所有的管材都是埋在地下的,安装较复杂,适合还没有装修的毛坯房。与此同时,埋在地下的采暖系统会占用一定的层高,一般在4-8cm之间,如果房间的挑高不足,还需要整体评估一下。

确认安装地暖后,地面材质的选购也需要留意,从导热性上来说,石材 > 瓷砖 > 实木复合地板 > 强化木地板 > 实木地板 。综合各方面条件看,热阻力小、吸水率低、膨胀变形小、性价比高的瓷砖是最优的选择。
此外,近几年市面上推出地暖专用实木复合类地板也是不错的选择。
暖气片

相对于地暖来说,暖气片的安装就比较灵活了,一般都是安装在墙上,会占用一定的室内面积,大概会有15cm的宽度。在房屋的类型上适用性就很高了,不管是毛坯房还是已装修的房子都可以安装,对于一般的户型而言,1-2天就能完工。
采暖原理上
地暖
地暖全称是地面低温辐射供暖,采暖的原理是通过地面以辐射和对流的热传递方式,均匀加热整个地面,由下至上进行传导。
暖气片
利用利用锅炉或壁挂炉烧出来的热水,通过管道输送至各组暖气片,暖气片通过对流散热的方式提升室内空气温度。
ps:如果你家选择安装暖气片,注意暖气片的周边不要放置一些大件的家具及遮挡物,不然不便于暖气片散热。
舒适度上
地暖

地暖是由下而上的均匀加热方式,热从脚生,俗话说“凉从脚起”,只要脚暖和了,全身都会逐渐暖和,有利于血液循环,从舒适度上来说很非常高的,很适合有老人和小孩的家庭。
不过地暖升温速度非常慢一般电地暖的预热期是2-3小时,水地暖要3小时以上,一般开了就不建议关,适合全天开启。
暖气片

暖气片是以对流为主的采暖方式为主,先加热周围的空气,使空气在房间内形成对流从而达到采暖的目的。
相比于地暖来说,暖气片升温迅速,即开即用,一般30分钟就可升温。向外热度从高到低,会随着与暖气片距离的增加,温度逐渐递减,如果你家面积比较大,感觉会更加的明显,所以说舒适度相对地暖来说要差一些。
后期维护上
地暖
地暖一般是在装修的水电阶段同步进场,需和水电工商量整体布局,所以要装地暖的小伙伴一定要在装修前就考虑好。
此外地暖按传热介质分为水暖和电暖。
水暖是把水加热到一定温度后,再输送到管道中来实现供暖。

电暖分为发热电缆和电热膜两种,施工简单,后期不需定期维护,使用寿命长。
水暖比电暖复杂,维护费用比电暖大,为了防止结垢影响供暖效果,每年需请地暖公司清洁维护一次,维护成本较高。
在后期装修时也要注意,不能在地面打孔,打钉子等,如果要是打到了地热管线,导致地热系统跑水,那就麻烦了。

水暖和电暖该如何选?
1.如果房屋面积在80m²建议选电暖,在80-150m²之间建议选水暖,若是超过150m²的大户型,建议选混合供暖。
2.层高比较低建议选电暖,层高高则可根据自己的需求选择,因为电暖所占层高在4-6cm之间,水暖则需层高在6-8cm之间。
3.虽水暖需要定期清洗且成本较高,但相对电暖来说,发热平稳,没有辐射,舒适性更好,适合老人小孩。
暖气片

暖气片的安装方式有明装和暗装,明装指的是进出水管道露在外面,并沿着吊顶、墙边等位置铺设连接管道,一般安装工期在2天左右,比较快捷方便。
暗装指在水电进入之前,将进出水管道埋在墙体或地面下,这就需要先确定电路为主,还需涉及在墙面打孔等操作,且对管道的材质要求高,若管道坏了,维护则不太方便,成本较高, 此外,因为暖气片都是裸露在外的,其他的维护维修都比较简单。
在花费上
地暖

安装花费:地暖的安装花费会根据材质的不同略有浮动,一般地暖的造价在150~400元/平,举个例子,如果你家实际铺贴面积在100㎡,那安装价格就在15000~40000之间。
使用花费:如果是集中供暖的地区,暖气费会相对便宜一些,不同的城市使用的费用也会略微不同。一般采暖面积100左右,一个月的费用在1000左右,豆子在成都的朋友,平时各种做饭洗澡的,每天开地暖,一个月燃气费在六七百左右。
暖气片

安装花费:暖气片安装是按柱收费的,每一柱高度不同,价格也不同。就拿客厅来说,暖气片每柱高1.8m,每片150元,一般需要6~8片,价格就在900~1200元。卧室的暖气片就可以短一些,可以选择1.5m,每片120元,需6~8片,价格在720~960元。
此外再加上一些配件费用及人工费等,一般一个100㎡的房屋,安装暖气片的价格在10000~20000之间(价格仅供参考)。
使用花费:同样拿100㎡的房屋估算,暖气片一月的花费约在1000~1500元之间。
地暖和暖气片究竟该怎么选?

- 如果你家是大户型,建议选择地暖,暖气片的话在大空间里的舒适度不如地暖,如果在100㎡左右,暖气片和地暖都可以。
- 如果是毛坯房,地暖或暖气片都可以,但如果是装修好的房子,不建议装地暖,除非拆了重装(大佬可随意选择)。
- 如果你家层高太低,安装地暖会压缩一定的层高,带来一定的压迫感,不过每个人标准不同,可按需选择。
- 若是家有老人小孩,或是经常带在家里,需要全天取暖,那就比较推荐地暖,会更加的划算,如果你是朝九晚五的上班族,需要快速升温,在家待的时间不长,可选择暖气片。
地暖和暖气片各有各的优势,大家可以根据自己家的房屋情况及喜好进行选择哟~
好啦,今天的装修攻略就到这里啦~