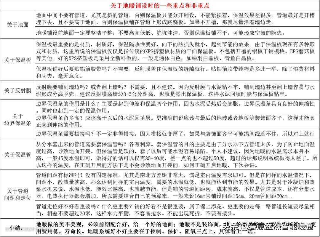
关于地暖铺设时的一些重点和非重点
春意盎然智能暖通
2022-04-07

关于地暖铺设前的地面要求、保温板、反射膜、边界保温条等事项
一、关于地暖铺设前的地面
1、地面中间不要有管道,尤其是斜的管道,否则保温板只能分开铺设,不能紧挨着,保温效果差很多。管道最好是开槽埋下去,且不要高于地面,否则保温板铺在管道上形成跷跷板。如果不开槽,那就尽量沿着墙边走。
2、地暖铺设前地面一定要整洁平整,不要高高低低、坑坑洼洼,否则保温板铺不平,可能形成空鼓的隐患。
二、关于地暖保温板
1、保温板最重要的是材质,材质好,保温隔热性就好,向下的热损失就小,起到节能的效果。由于保温板现在有多种形式和材质,这里所说的保温板仅仅是指传统的XPS挤塑板材质的平面保温板。不包括开槽的铝板干铺模块、EPS蘑菇板等其他。好的XPS挤塑板是采用全新料做的,一般是通体白色,如绿羽白晶板、青鱼白晶板。
2、保温板铺好后要贴铝箔胶带吗?不需要,反射膜盖住保温板的缝隙就行。贴铝箔胶带纯粹是多此一举,除了浪费材料和功夫,毫无意义。
三、关于地暖反射膜
反射膜要铺到墙边吗?或者翻上墙吗?不需要,且不建议。因为反射膜与水泥粘不牢,铺到墙边甚至翻上墙容易与水泥形成分离脱壳。建议反射膜离墙边3-5公分距离,也就是露出保温板,这样水泥回填时能与保温板粘牢。
四、关于地暖边界保温条
1、边界保温条的作用是什么?边界保温条主要是起到伸缩和保温两个作用。因为水泥受热后会膨胀,边界保温条具有良好的伸缩性。同时也起到一定的保温作用。
2、边界保温条留多高?应该高于以后的水泥回填层。更准确的说应该与最后的地砖或者地板等装饰面齐平,这样才能真正起到伸缩的作用。
3、边界保温条需要搭接吗?不一定非得搭接,因为搭接就变厚了,如果与装饰面齐平可能踢脚线遮不住,所以对上就行。
五、关于地暖保温管
从分水器出来的管道需要套保温管吗?各有利弊。套保温管的目的主要是由于分水器下方管道太多,为了防止地面温度过高,导致地面开裂。但保温管是软的,套了以后可能水泥容易塌陷。个人不建议,因为地暖的水温需求本身不高,一般45度水温即可,做得好的话可以仅需35-40度,差一点的也不超过50度,超过的话那说明系统做得太差了。所以这样的温度,在正确开启的方法下是不会导致地面开裂的。如何正确开启地暖,下次会讲。
六、关于地暖管道间距和走位
1、管道间距有标准吗?没有固定标准,尤其是南北方差距非常大,满足室内温度需求即可。但是在同样的水温情况下,间距小,散热量就高,那么达到同样的室内温度,需要的水温就低,也就能达到节能的效果。尤其是对于冷凝炉和热泵水机来说,水温越低,能效比越高,也就越节能。但是铺的管道间距密,成本就高,不仅是管道成本,还有分集水器、电热执行器都会增加,所以需要结合自己的预算来。一般来说16mm管铺设间距15cm,20mm管间距20cm 。
2、管道走位好不好看重要吗?什么更重要?铺得好看不是很重要,属于锦上添花。更重要的是每一路管道长短要尽量相当,相差不要超过20米,这样水力平衡,不容易抢水。不能出现死折,不要有接头。
小结:地暖做得美不美观,必须前期配合好,给一个好的地面;地暖不是装饰面,重要的不是好看,而是系统稳定,使用费用低,寿命长。地暖系统好不好主要在于控制、保护、阻氧三点上,具体看上一篇。做水地暖最关键的三个要点:关系到系统好坏,节能与否,寿命长短