【客厅改造】
装象整装
2022-05-26
客厅改造尤为重要,甚至可以关系到整个家居的装修风格。如果没有足够的信心做改造,不妨阶段性地布置房间,这样既能避免出现不必要的错误,同时减少在时间和金钱上的浪费。
·电路改造
在翻新客厅时首先要确定好电视墙与沙发区的位置,并根据用电位置的具体使用要求将电路、射频、电话线出口进行预先设计并铺设到位,这是翻新客厅的第一个步骤,也是关系到客厅使用便利度与舒适度的重要环节之一。
1.有线电视出口
在设计客厅电路时,首先要确定有线电视视频出口的位置,即应该在电视墙上。尽早确定电视墙和沙发区的位置有助于有线电视出口的预设。
2.照明及开关位置
顶面照明位置和开关照明的面板位置预留也是客厅电路改造的重要步骤。通常开关位置应该设在方便操作、无遮挡的区域。因此,在设置开关位置时一定注意不要被打开的门扇挡住了开关。
3.空调电源
空调的电源位置应根据空调预设位置和种类而定:立式空调的电源通常在墙体下方,壁挂式空调的电源则应该没置在壁挂空调的预留位置附近,这样才不会影响到居室墙面的美观。
4.常用电源位置
进行客厅电路改造预留时还要充分考虑到电视、音响、风扇、电脑、电器的供电问题,应尽量为家用电器预留多一些的电源面板,有助于提高日后使用电器吸尘器等常用的方便度与安全性。
·电视墙改造
1.测量与计算
通过测量墙体的长度和高度,考虑空调位置、吊顶高度以及与沙发墙的对称,确定电视墙的长度和高度。对于需要收纳的物品列一个清单,按种类分组,并在纸上勾画出收纳方案。
2.选择尺寸
选择电视柜时,主要考虑电视的具体尺寸,同时根据房间大小、居住情况、个人喜好决定采用挂式或放置电视机柜。若沙发与电视墙之间的距离不大或有小孩子、宠物的家庭,建议采用挂式。
3.分类布局辅助设备
合理安排辅助设备的位置,如有线电视接收器、视频转换器等需要长期连接电视机的设备,建议放置在离电视机最近的位置;音响设备如功放、喇叭等,要考虑如何使音响效果处于最佳状态。
4.风格配搭
根据居住面积、整体设计、个人喜好选择电视组合柜的颜色。较小的房间建议使用白色,加上高光门板,使整个房间看上去明亮;选用深色家具,看上去大气有质感。同时,要考虑到与沙发及其他家具的搭配。

▲收纳式电视墙
·小客厅改造
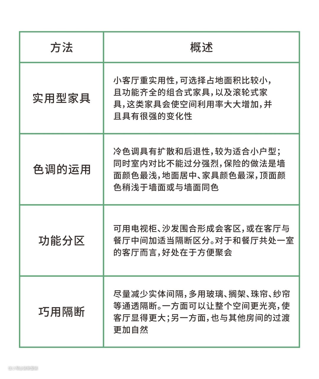
小客厅一般指15平方米以下的客厅,由于空间有限,一定要合理布局,提高空间利用率,这两点是小客厅改造成败的关键。小客厅的常见改造方式可下表:

·不规则客厅改造
1.弧形客厅
弧形一般会让空间有更大面积的朝阳面,但是实用性却不足。改造时可以选择客厅中弧度较大的曲面作为会客区,再用家具弥补空间缺憾。为突显客厅区域大尺度的户型美感,宜选用体积较小的沙发,其他家具可以选择较深的颜色,使客厅显得稳重大方而温馨。

▲弧形客厅设计方案
2.多边形客厅
多边形客厅最好能改造成四边形客厅,一般有两种方法,一种为扩大后改造,即把多边形相邻的空间合并到多边形中进行整体设计;另一种为缩小方式,把大多边形割成几个区域,使每个区域均达到方正的效果。

▲多边形客厅设计方案
------------------装象整装------------------