家装中如何做好适老化设计?怎么解决老人居住的问题?
成都家和装饰全案设计
2022-10-22
随着人口老龄化程度加深,老年人口比例逐渐增加,未来家庭组成少不了年轻一辈与老一辈同住,三代甚至四代同堂都是比较常见的。当然,同时也存在老人独居的情况,缺少家人陪伴和照顾的老人,更应该为他们的生活多做一些思考。

在这样的前提下,我们装修房子的时候就不得不考虑老年人的居住特点和生活习惯,适当加入适老化设计才能让居家体验更舒适和谐。
适老化设计原则:
适老化设计的核心主要有两点:安全和方便。
安全不用多说,尽可能减少家里安全隐患,降低家庭成员受伤害的可能性和严重性。
方便则代表两个部分,一个是居住便利性,一个是合住环境下老人的心理健康。年纪越大的人,心思越敏感,担心被嫌弃、担心给孩子添麻烦,也容易与其他家庭成员有代沟,所以方便不仅体现在物质上,还应该体现在精神层面。
要做适老化设计,就要先了解老人居住有哪些问题:
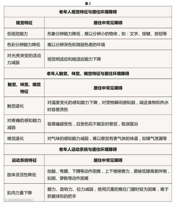
• 视力、听力弱化;
• 行动能力弱化,行动不便;
• 反应变慢,容易摔跤;
• 睡得早醒得早,晚上容易起夜;
......

上面这些问题是老人们需要面对的,也正是我们在装修设计中需要解决的,既要给老人们舒适便利的生活体验,还要给到他们应有的体面。
适老化设计细节:
1.房间选择
老人居住的房间位置也有讲究,可以从以下三个方面来选择:
●房间要离厕所近。老人晚上容易起夜,房间离卫生间近使用更方便,也可以减少危险的发生。
●不用上下楼梯。如果家里是复式楼,那么老人居住的房间最好安排在一楼,这样能够减少老人上下楼梯的频率,同时降低了发生危险的可能性。
●离入户门近。主要有两方面的原因:一是遇到老人突发情况时方便急救,缩短救援时间;二是因为老人作息时间不太相同,他们起得比较早,离入户门近方便他们进出而不会影响到其他家庭成员休息。

2.通行无障碍
根据统计数据来看,我国65岁以上的老年人中有30%每年至少跌倒1次。跌倒在我国伤害死亡原因排名第四,而对65岁以上的老人则是首要原因。所以家里地面的安全不管对年轻人还是老年人来说都是极其重要的,通常考虑两个方面:地面平整度和防滑能力。
1)地面平整度
要想保证地面平整度,我们就必须减少地面的高低差,尤其是室内空间使用不同的地面材料的情况下,由于施工工艺不同,很可能导致地面形成高低差。
- 解决方式一:全屋地面通铺瓷砖或其他能够统一使用的材料,让地面处于同一平面上。
- 解决方式二:如果高差不明显,可以直接在交界处加上金属压条过渡;如果现场发现高差比较明显的话,可以在木地板下面铺龙骨或者用水泥加高找平减少高差,不同材质交界处可以用嵌入式压条收口,高差不宜超过2cm。

2)地面防滑
地面防滑跟材料本身有关,地面最好选择具有较强摩擦力的材料,并且确保在地面有水的情况下也不容易打滑。地面材料不要有太复杂的花纹造型,容易给本来眼睛就不太好的老人视觉上的错觉,也要避免选择反光的材料,容易产生眩光。

虽然地毯具有很好的缓冲作用,但是如果老人独居的话,地毯不太方便清洁,而且地毯容易卷边对老人来说更不安全。
3)无高差设计
除了上面提到的地面装饰平整度外,还应该注意家里移门使用的轨道是否与地面同一水平,避免老人被门槛绊倒。通常我们使用推拉门的话,可以选择上轨门或者嵌入式地轨。


3.色调选择
老人居住的空间不适合“花里胡哨”的配色,尽量选择平和、淡雅的色调,如果室内色调太过浓烈很容易让老人产生不安、烦躁的情绪,配色简单一些就好。墙地面交界的地方可以有一些明显的反差色,方便老人区分。

4.布局尺寸
适老化设计中不仅要考虑常规的空间布局尺寸,还应该考虑老人的一些特殊需求来规划空间动线和布局,比如需要坐轮椅或是其他行动不便的情况。
1)客厅:
- 沙发:老人坐的沙发应略带硬度,两侧应带有扶手,有利于他们站起或落座时使力,沙发摆放的位置应在看电视较好的视野范围;因为老人经常有打盹的情况,所以沙发需要对头颈部有良好支撑,沙发座面距离地面高度不宜小于400mm。
- 边几茶几:老人座位旁边可以设置一个边几,高度与沙发扶手差不多,方便老人侧身取放物品,边几样式应以实用安全为主,考虑老人实际使用习惯是否需要一定的收纳空间。老人座与茶几之间应保持一定的宽度,不能小于300mm,太窄的过道会影响老人通行。

2)卧室
卧室可以根据老人的情况选择分床还是同床,床的高度不宜过高过低,以40-50cm为宜,便于老人上下床,床侧应留出至少800mm的通行空间,如要使用轮椅,那么需要留出直径不小于1500mm或不小于1200mm×1600mm的轮椅转向空间;床垫不能太软,以免老人起身困难,还可以在床边设置扶手,起身更方便。

老人卧室还可以配置床头可升降的智能床,能够有效协助老人起身而且更加安全舒适。床头应设置紧急呼叫装置,保证老人躺在床上也触手可及。

卧室衣柜不宜太高,以老人抬手最高的位置为准,衣柜内部结构应多做层板和抽屉,满足老人的使用习惯和收纳习惯。老人衣物不会太多,但是一些零碎的东西比较多,比如药品之类的,需要放在方便拿取的地方。
3)卫生间
卫生间布局尺寸主要考虑老人是否需要用轮椅进出,留出足够的空间。卫生间通常比较狭窄且湿滑,首先要确保老人使用的安全性,一旦发生意外能够及时通知到家人,尽可能缩短救助时间。

- 洗面台的大小根据卫生间实际面积和格局选择即可,但是安装高度要考虑老人是否是坐姿使用,如果老人需要坐着洗漱,那么洗面台台下净高不宜小于650mm,净深不宜小于30mm。

- 如果老人喜欢泡澡,浴缸边缘设置高度应在450mm左右,外侧可设置成平台方便老人迈入或坐着进入浴缸;浴缸深度在500-550mm为宜,避免水面高度超过老人肩部。
- 卫生间内应设置扶手,在马桶、淋浴、浴缸等位置设置扶手,以便于老人自己起身或坐下,淋浴区还可以准备一个淋浴凳,老人可以坐着洗澡,避免滑倒。
- 卫生间内还可以安装紧急呼叫装置,老人在卫生间有任何不适都能够直接通知到家人。
- 淋浴区可以选择不用挡水条和淋浴房,直接地砖通铺,用浴帘或是玻璃隔断做分区,整个空间简洁通透,活动空间更大,万一遇到意外情况也便于其他人施救。如果习惯用淋浴房的话,不要选择内开门的款式,万一在淋浴房内摔倒,外面的人很难施救。
4)厨房
厨房布局也应该按照老人的身高习惯量身定制,橱柜台面可以选择高低台设计,操作台标准高度在800-850mm左右,灶台区可以低一些高度在750mm左右;考虑老人使用可以不做吊柜,在适当高度做置物架就行,伸手就能拿取。

如果老人腿脚不便需要坐着,操作台下方需要留出650mm左右的空间,同时橱柜高度可以适当降低一些。
厨房地面材料也要选购防滑性能较强的类型,防止打滑摔倒。橱柜台面四周可以做成圆弧形,避免磕碰受伤,橱柜下方的收纳空间尽量做成抽屉,老人使用起来更方便。

厨房内可以安装燃气报警器和烟雾报警器,一旦有危险发生可以及时提醒。

5)玄关
玄关柜中间镂空设计,既能放东西,又能当扶手。最好在玄关放一个换鞋凳,坐高40cm,方便老人进出换鞋。

5.灯光设计
老年人对灯光要求比年轻人高,年轻人觉得合适的光线可能老年人会觉得暗,所以老人房的灯光要用更亮的,照度更高的。可以选用比常规灯泡瓦数高一倍且色温在4000K左右的灯。

针对老人起夜上厕所的问题,我们可以在老人必经之路上安装感应式起夜灯,这样就不用摸黑开灯,避免磕碰到家具或是跌倒,也不会打扰家人休息。注意局部照明设置,比如厨房台面、地面有高差的位置、衣柜旁、浴室柜等区域。
6.收纳
如果老人独居,不要做通顶的高柜,柜子上面老人够不到,浪费空间。尽量不要选择极简的门板,可以多做开放格或者玻璃门板,这样方便老人查看柜子里面的东西,以免他们忘记放了些什么。

7.其他注意事项
1)家里公共区域不要用地插,很容易被绊倒,使用体验也并不好。
2)如果条件允许,可以在家做全屋的墙面扶手,方便老人在家走动有借力的地方。
3)通行过道至少要留出1200mm的宽度,轮椅或者担架才能掉头。过道内不要放置太多杂物或者低矮的家具,尽可能留足活动空间。

4)室内优选推拉门或外开的平开门,既方便老人自己使用,又能提高救援效率。
5)智能化设备的运用,可以配备智能晾衣架,洗衣完成,晾衣架会自动降下;智能油烟机,打开灶具,油烟机会自动打开;橱柜也能自动触摸升降,最大程度减少老人的生活负担;开关灯这样的小事情,再也不用麻烦,灯随人动;智能门锁解决忘带钥匙的烦恼。
6)家具选择边缘圆润的款式,避免太多棱角。