热水器推荐:实测对比两台2500元燃气热水器神,美的VS海尔
西柚柠檬茶
2022-10-30
国际惯例:90平米小户型,家庭装修选购燃气电热水器,锁定中端机型+高性价比+追求能效和水量,想要找到适合追求性价比与品质生活都能兼容的热水器。
现实把选购目标定在2K到3K这个价位:这个价位的燃气热水器多采用了水、气双增压,水量伺服器,还有更精准的燃气比例阀,更好地做工与材质等之间相互配合,无论是沐浴、厨房用水、洗漱用水等,都可以做到使体感更舒服的享受。
挑出了其中美的海尔两个品牌的热销款,美的LN1和海尔KL3,性能对比+拆机横测,保准看完把「纠结」咽到肚子里。

左美的LN1,右KL3
一、破个谣言?下置风机一定比上置风机性能好?
强排热水器的风机分为下置(强鼓)风机和上置(强抽)风机。
风机的主要作用是给热水器提供燃烧所需氧气、排除燃烧后的烟气、抗风压。
风机影响的主要有以下几点:
进气能力(影响燃气燃烧)、排气能力(影响废气排放)、前两者都与安全有关,噪声(变频or变速or单速)、耐用程度 。

目前风机形式主要有两种,分别是上置风机和下置风机,上置风机主要是强抽式风机,下置风机是鼓风机。
买之前,看到很多营销文章都是一味鼓吹下置风机多么好,甚至有的说直接无脑购入下置风机好即可。
讲真,要不是我曾经亲手拆开过在家里老旧的燃气热水器之前,就相信你们的话了。
下置风机图是这样的:电脑板在侧面,风机在下面,燃烧室在中间。

图为海尔KL3LN1
上置风机图是这样的:

先不从从产品的生产工艺、内部走线等情况来看,海尔这款真的就线条都没卡扣,走线真的稍微有点乱了,美的这款细节就到位很多了,非常规整清爽。
单从强抽平台和强鼓平台来对比分析——
安全性
大家可以看到下置风机这点,从燃烧室下方直接将氧气带到燃烧室内,带来的严重后果就是:若密封不严时,轻则CO外溢,严重时引起火焰外溢;
而上置拢吸式风机由于舱内负压环境,且上置风机排气能力强劲,能够以保证废气充分排除室外,进一步防止CO外溢;

易共振
大家可以比较下两种平台的结构:下置风机远离烟管,恶劣环境下可能发生共振,燃烧不充分;而上置风机靠近,配置风压传感器和防倒转程序,能充分排除烟气,安全抗风。
这点在非两广地区的冬天,都是非常需要看重的一点:冬天室内外气温过低,我们都知道容易导致热水器结冰影响使用,上置式风机解决了这一痛点。
损坏度
这个就更直观了:直接看燃烧空间。
上置风机相对燃烧空间大,燃气和空气充分混合,对零部件损伤较小,使用寿命长,妥妥抗造了;
而下置风机受制于相对燃烧空间小,如果不能有效混合,可能造成零部件损伤,使用寿命也会相对降低。
总之,分析完上面三点,就知道目前网络上大多数的说法是下置风机优于上置风机是站不住脚的,但是也有一个点上置风机排气能力强于下置风机,这个是板上钉钉的。
更推荐大家选择有升级负压密闭稳燃舱的美的LN1。
主要是结构更科学,能产生「飓风环吸效应」舱内烟气时刻聚拢不外扩,同时紧锁CO并高效排出舱内燃气充分燃烧,持久恒温,对节能和安全两方面也更友好!

顺带提一下,美的LN1在外观的设计上也非常新颖独特,整机的设计灵感来自于几何学,线性碰撞的交互,渐变与纯白的交错,令人眼前一亮,十分清爽干净,一级能效标志采用3D炫彩喷绘,更加醒目亮眼!
二、横测对比
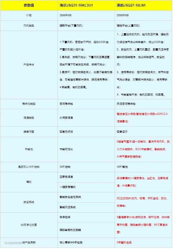
(一)参数对比
我先做了美的海尔两款的参数图,大家可以先收藏下,后面我也根据这张图片给大家详细解读。

(二)具体测评
现在咱们赶紧抓紧速度,冲冲冲,看看市面上最火的两个型号,美的LN1和海尔KL3到底哪个强?哪个才是两千价位的性价比之王?
节能度
能效等级标识说的通俗点就是指该燃气热水器有效利用热量占燃气完全燃烧总放热量的百分比。燃气热水器能效等级分为3级,其中1级最高,热效率不得低于98%,2级热效率不得低于89%,热效率低于84%的产品则不得销售。

A.从参数看两个产品的节能技术点
美的:
- 超一级能效
高于国家一级能效标准5%的超一级能效,热效率高达101.3%(国家标准热效率98%),即省心的同时又可以省钱,不要小看省的这些钱,八年就可以省出一台热水器的钱。
大家都知道,任何燃烧都不可能超过100%的效率,这也就是科学界说的“永动机不可能出现”。之所以会出现超一级能效的概念,燃气热水器LN1的热效率达101.3%,优于国家一级能效标准,节能环保更省心。

2.二次冷凝换热:高温换热和低温预热结合,缩短加热时间,减少燃气消耗;
大家都知道,热水器是利用烟气回收技术,预先先加热管路冷水,能源利用率的同时,缩短加热所需时间,进而减少燃气的消耗。
而美的热水器在这个基础上进行了改进,吸收高温废气的预热,进行二次聚能加热冷水,采用无氧铜水箱的高的导热性能,牢牢地锁住热量,在缩短加热时间的同时,从而更好的减少燃气的消耗。
3.直流变频节能风机:变频噪音更低、更节能、高抗风、精控空气和燃气比例,燃烧效率增强;
500-4800r/min的智能无级调节,精准的控制空气和燃气的比例,高换热低排放,热效应提高4%,变频使噪音更低,更节能,抗风压300pa+,可以抵御9级大风。
4.智能变频 :大屏显示燃气用量,避免不必要的燃气消耗
eco节能模式,大屏幕显示燃气的用量,比如我设定水温在32-45℃的时候,系统会自动限定出水水温使低于或等于45℃的。非常有效的避免了非必要的高耗能燃耗,更好减少了燃气的浪费。

5.ECO节能模式:分区分时段节能用水
根据使用热水的时段和使用热水的地方,避免必要的燃烧燃气,人性化的说就是热水器里住了一个小管局,感觉你的需求投放所需要的燃气。
6.AI用气管家:查看用气、省气报告,使用便捷更省心
可以在美的美居APP上随时随地的查看当天的用气和省下来的燃气,还有用水报告,让用户更清晰的掌握家里的燃气和用水消耗在哪里。用户使用起来更便捷、更省心。

B. 实验对比

左海尔燃气账单,右为美的燃气账单
美的这款真的省钱, 给大家算下,天然气1.37元/方,本地管道天然气为12T天然气,一般热值为8139~9038kcal/m3,中间值8589kcal/m3,即35.9MJ/m3,则消耗燃气量约为:8升热水器 1.65m3/h、10升热水器 2.06m3/h、11升热水器 2.21m3/h、16升热水器 3.21m3/h。
按照10升热水器来算,按最大出水量每分钟出水量10升,半小时约1方燃气。不到一块五毛钱,一年到头能省三千多块。
舒适度
很简单,我们购买燃气热水器是为了提高生活的质量,尤其是冬天哆哆嗦嗦每次用水都是酷刑,夏天用水高峰期,尤其高层洗澡简直像个哑火小水枪,biubiu两下就萎了。
- 恒温技术
燃气热水器本质功能就是把水加热,但是使用是否省心舒服,关键还是需要看恒温。
燃气热水器都采用CPU指令控制,而恒温技术在低中高端机型不同:
高端机型采用智控增压水量伺服器,恒温效果好价格比较高;
中端机型则采用水气双调式,燃气比例阀基础上增加合金记忆弹簧,效果比较好价格中等;
低端机就只是燃气比例阀了,选这种燃气热水器作为家庭使用能确保热水的供应就可以了,不必追求过高的效果。
水气双调式的合金记忆弹簧与精密燃气比例阀也可以自动对水量开关与燃气开关进行调节,恒温效果也是比较好的,但是还是稍低于水量伺服器。
重点说下:智控增压水量伺服器:搭载水量伺服器的热水器通俗来讲就是通过控制大小双阀,灵活控制进水流量,增容不限流,双通道同时进水。解决冬季水不热、夏季水量少的问题,四季畅享舒适沐浴。
A.参数对比
美的LN1和海尔KL3都水量伺服器。不同的是:美的LN1为了应对水压波动的问题,额外配置了独有的ADRC 2.0用水自适应恒温算法,解决多点用水和高楼层水压波动问题,恒温体验更好。

本质上是通过智能算法和计算逻辑来实现温度控制。
恒温芯进阶,纳米级进口CPU,精密控制水气比例,在应对各种水压变化、使用启停时,水温始终恒定,有效应对多点用水和水压波动造成的温度变化,成果也非常可观,能使温度变化控制在±0.1°C,可以说,精准点控高层水温忽高忽低不稳定了。
从参数上,美的LN1比海尔KL3多了智能控温ADRC恒温算法。那实际表现上是否这样呢?
B.实验对比
给大家做了个恒温性能对比实验,包括停水温升,水温超调等。这项测试是热水器热水温度稳定性的综合评测,也是大家体验度最集中的问题所在。

海尔KL3

美的NL1
从图表中可以对比出,然而海尔的热水器安装了水量伺服马达,停水温升是最高的达到了17℃,而在水流量突然增大而使燃烧功率的需求增大时,水量伺服器会让水流量逐渐降低,升温的过程仍然偏慢,在水流量突然变小时,水温超调幅度也仍然非常的大。
而美的NL1在停水温升、水流量突变时的温度超调,都控制在合理的范围,不得不说,可能是它独家的ADRC 2.0自适应恒温算法在起作用。

这种横向对比也很容易说明,热水器的恒温性能是需要花很多时间在程序的研发和调试上,并不是有了水量伺服器就能达到很好的恒温体验。现在需要更卷的黑科技啦,比如在智能算法上的进一步优化o(* ̄▽ ̄*)ブ
2.水量水压对比
多点用水时必须要看重的一点,不想体会洗澡洗到一半水量骤减满身泡沫的人生至暗时刻,就牢牢锁死这点!
参数上,美的电磁阀控水技术+ADRC 2.0,通过控制大小双阀,灵活控制进水流量,增容不限流。
很明显,现在但凡学区房基本都是老破小,想要在老房子里住出幸福感,这时候双通道功能的优势就体现出来了,即使是在老房子也能享受瀑布般的沐浴体验。
毕竟最大增压能达到63%,多点用水依旧水温恒定,再也不怕冬天水温冷、夏天水量不够的尴尬了。

安全性
安全是最基本的要求。经常看到新闻里的事故,现在国家有强制标准,强排风的燃气热水器应该是正确的选择。现在大多数厂家都做到了,搭载主动防护功能的才最好。如熄火保护、防干烧安全保护、水过压保护、防冻保护等。
A.参数对比
美的LN1和海尔KL3都配备了智能安全系统。
不同的是,美的具有300Pa+抗风压,可以抵御9级大风,以及耐高温抗氧化,磷脱氧铜水箱耐腐蚀,8年寿命,开机自检防泄漏,源头除患保安全,还有4重防冻系统,<4°C时开启电辅加热,漏电瞬切电源等五重防护。
B.实验对比
以燃烧排气的一氧化碳含量检测为例,
燃烧烟气中的一氧化碳含量,该数据表明热水器燃烧排放的安全性。国家标准的规定是在600ppm以内。

从实测数据看,总体来说,美的LN1和海尔KL3两款热水器都能达到安全的标准,均在600ppm以内,美的稍小于海尔。
智能生活对比
如果说上面几项是各有侧重差距不大,那这项美的可以说是秒杀了。
一直以来操作人性化都是各种电器的发展的趋势,在功能越来越全面,越来越强大的今天,使用是否便利也十分的重要。
作为智能家居爱好者,我用过十几款智能家居APP,我可以负责的说美的美居APP在大电器智能方面绝对是功能性和舒适度排在前2名的APP。

同样,美的NL1也配备了智温感四季免调温 和WIFI智控功能,美居APP有更丰富的各项设置,完全不用在机器机身上点选,直接远程手机操控就好,非常方便~
其中两个最实用的功能分别是能查看热水器的用水用电等各种数据和浴缸洗设定放水量。
这两个功能前者可以让你实时掌握用水用气量,不必担心是否是因为热水器导致用水用气量激增。后者可以在你给浴缸放水时不必守在一边,直接设定好放水量,当放水量到达时燃气热水器会提醒你关闭龙头。

这款热水器在多场景用水,也很匹配它的智能感~
比如,在多模式调节方面,也有包含了38℃厨房洗,这个温度是清洁剂活性最高的温度,清洁干净还呵护双手。
智温感,热水温度自动随四季进水温度调整,也体现了家居生活的智能感呢。
浴缸洗,非常适合有浴缸的家庭,设定注水升数后不用费时守着啦。
最后,分享完两款2K到3K的燃气热水器的核心参数和实际性能后,总体上两款都是很不错的机型,但美的LN1在节能能效、温控水量舒适度和智能用水打造上,超出海尔一筹~
同时,作为每天都要用到的燃气热水器,售后也是要看重的关键一环,美的LN1长达8年的整机包修售后很让人安心了。