立邦漆和多乐士哪个好一些?
微儿666
2022-11-19
立邦和多乐士都属于很早在国内就畅销的一线品牌,在国内占据乳胶漆零售70%的市场!
都是知名的品牌,2者的区别不是很大,如果一定要区别一点,那就是立邦在工程漆、外墙漆上会做的比多乐士更有优势;

而多乐士会更偏向于家装,环保程度相对从细微的比例上来讲,会更高一点!
但最终还是要在同等价格和档次上,来对比其的价值,才更有可比性,不管你是选择多乐士还是立邦,其实品牌自己都有个四大最基本的定位:
第一:单一功能
第二:五合一功能
第三:全效功能
第四:儿童漆
那这四大功能的区别,对应多乐士和立邦的各种不同的型号,到底该如何选择呢?我都全部给大家整理出来了,大家记得点赞收藏加购起来,保证你买绝对不会被坑了:
(多乐士和立邦 单一功能和五合一功能 产品对比测评图)

添加图片注释,不超过 140 字(可选)
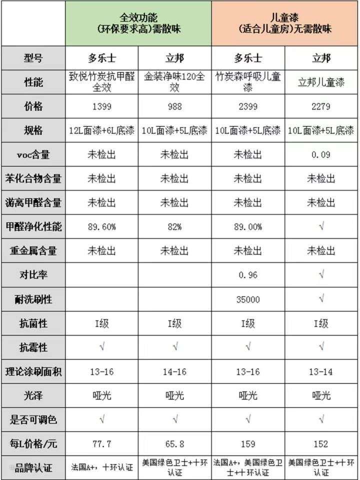
(多乐士和立邦 全效功能和儿童漆功能 产品对比测评图)

- 从测评结果对比得出,就单一功能上来讲多乐士家丽安净味和立邦净味120,都值得入手!
◆多乐士虽然晚一年进入国内市场,但从各种测评和消费者的使用得出,多乐士在环保方便,超低的voc、游离有害物质含量远远低于国家标准的最低标准;
特别是儿童漆,号称的是0 VOC含量,可以达到及刷及住的高环保效果!
不同的功能多乐士和立邦乳胶漆,我都给大家整理出来了:

◆而立邦这几年发展迅猛,立邦产品供应量超过了多乐士,工程选择立邦的非常多,而且立邦在偏向产品性能方面,非常显著;
比如说立邦的一级抗污、二级抗污功能,以及防霉抗碱功能,这些会强于多乐士一些!
所以很简单,其实我们可以抓住自己的主体需求,和偏重点,去对号入座找到自己需要的品牌即可!