能产出婴儿直饮矿物质水的净水器,究竟有何不同?
温眸a467
2022-11-22
我,一个数码博主,换净水器了。
本着之前测评各类数码产品的职业习惯,我也做了一个净水器测评分享给你们,希望能对屏幕前的大家有所帮助。
换净水器的原因有二。
其一,之前的净水器滤芯寿命快到了,机身有些旧了,索性直接换一个新净水器。
其二,以前用的是RO膜净水器,每天喝的是纯净水。原本以为水是越干净越好,近来被科普了“喝太久纯水会冲淡人体中的矿物质浓度,影响身体健康”这个说法后,我才发现以前都想错了,决定换一个能够保留矿物质的净水器。
其三,我想换一个大通量、净化效率高的产品,不仅能供应饮用水,水量还能洗蔬菜水果。这点很重要。打开水龙头流出的自来水看起来干净透明,其实里面有着在自来水厂消毒时的余氯和消毒副产物,也可能在运输过程中被管道里的泥沙、铁锈等杂质污染。长期饮用这样的水会给身体带来代谢压力与健康隐患。

并且,并不是把自来水喝进去,才会接触到这些有害物质的。平常洗菜洗碗时,余氯会通过皮肤的毛孔进入人体,也会进入蔬菜和水果。
在这个过程里,人体和蔬果简直就是余氯净化器。因此,洗蔬菜水果时最好使用净化过的水,洗碗时一定要带好手套。
而我对新净水器有以下几条要求:
- 通量大,净水速度快,接饮用水时不用等,可以在洗水果蔬菜时稳定供水。
- 净水时在过滤掉泥沙、铁锈、细菌、重金属等有害物质的同时,保有矿物质和微量元素。也就是,不再考虑RO反渗透净水器了。
- 滤芯寿命最好长一些,或者有换芯提醒功能。
- 在净水速度快的前提下废水要少,起码达到国家一级水效,即产生一杯废水时至少产出两杯好水。
排除RO反渗透原理后,我选了有纳滤功能的碧水源B2000净水器。
纳滤膜的孔径比RO膜大,能够允许钾、钙、钠、镁等离子通过,却能过滤掉重金属、有机物污染物、泥沙、病毒细菌等。过滤过程中,纳滤膜与电荷作用相互配合,达成过滤效果。

这款净水器过滤出的水是直饮级别的矿泉水,能够直接给婴幼儿饮用。
将母婴净水器标在最显眼的位置,净化效果应当是值得信赖的。
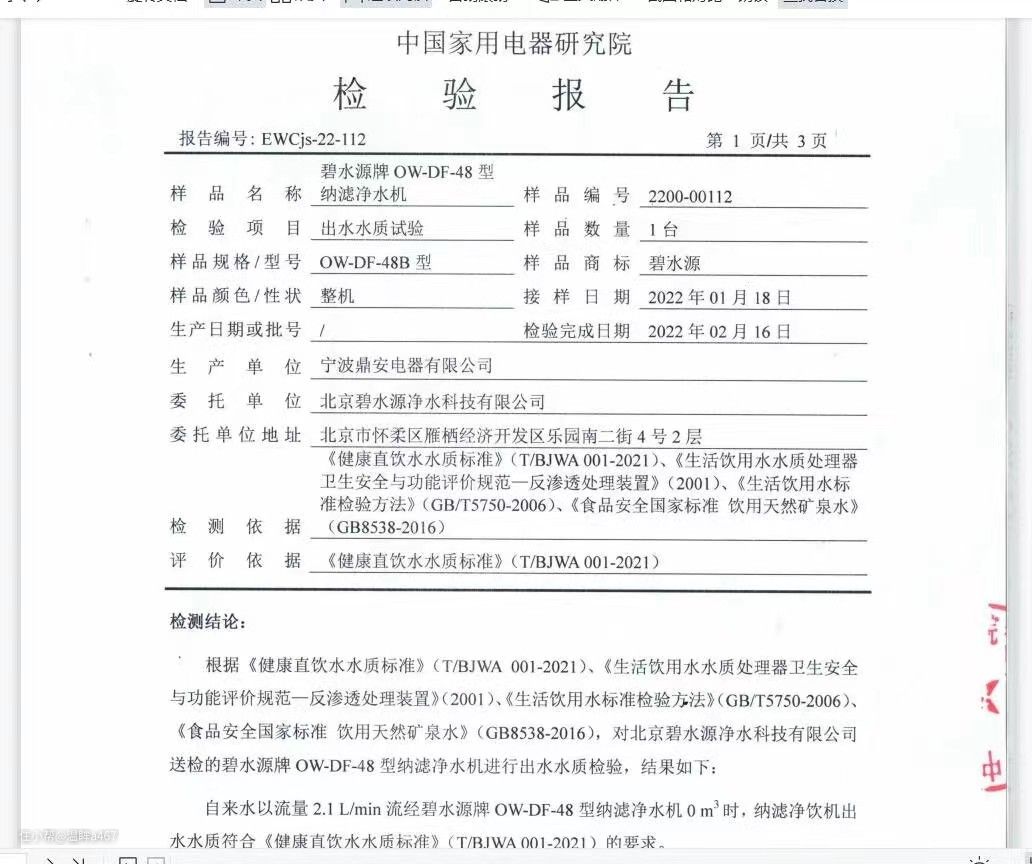
下单之前,我也向客服讨要了检测报告。从报告来看,碧水源B2000这一款的确能够达到直饮矿物质水的过滤效果。


能够产出直饮矿泉水,它就满足了我的第二点要求。
另外,碧水源B2000这款净水器有800G大通量,宣传中出水速度为每分钟2.1L,5秒钟就能接满一杯水,第一点要求也可满足。
它的水效为75%,比国家一级水效高出了10%,产生一杯废水的同时产出3杯好水。纳滤芯使用寿命长达4年,可以避免更换滤芯时的麻烦,第三点和第四点也是符合的。
果断下单。
现在下单时界面上都会有疫情可能影响送达的提醒,不过碧水源的快递速度还可以。
整个快递还是比较有分量的,也有专门的安装师傅可以预约,很方便,安装的时候注意下要有进水管、电源和下水就行。

接下来讲一讲它的各方面功能。

1.水流速度。
安装好后冲洗了一会儿滤芯,我从净水器的水龙头处接到了第一杯水。从动图当中可以看到,800G的大通量不是说说而已,水流速度很快,接满一杯水也就用了三四秒。
- 智能换芯提示
碧水源B2000净水器有个特别的设计。它的水龙头上安装了指示灯,正常状态下龙头灯是蓝色,冲洗时或者需要换净水器时龙头灯是橙色的。
这个设计还是很贴心的。

不过需要提醒的是,这个滤芯到期可能是CPF滤芯也可能是DF滤芯,这时候需要根据净水器面板的指示灯判断需要换什么滤芯。
下单之前,我在商品详情中看到只要把前面板拆下就可以换芯,不用挪动净水器。
到货后,我也试了试。
实际操作中,去掉前面板(磁吸式,装卸方便)和滤芯外包装后,将滤芯标识向上插入对应标识的滤芯桶中,用力按压到底,听到咔嗒声后,滤芯就被锁住了,整个过程不到两分钟。

这里面一共有两根滤芯,一根CPF活性炭PP棉滤芯,一根DF纳滤芯。

这根滤芯使用寿命为一年,目前官网售价是198一根,分摊到每天五毛多一点。
这一根是纳滤芯,也就是DF芯,是碧水源独有的芯。

这根DF能用4年,寿命很长,单价是较高的,但平均下来一天也是五毛左右。
一瓶矿泉水最低也要两块钱,这个净水器一天一元成本,还是很划算的。
3.水的口感与PH值
不得不说,矿物质水的口感跟我喝了这么多年的纯净水的确不同。
如果说纯净水的口感是“空洞”,那么矿泉水的口感就是“甘甜顺滑”,水在口腔里是有“实质”感的。
后来我用碧水源B2000净水器产出的水泡茶、冲饮料和煲汤,喝起来都很不错。尤其是冲泡绿茶时,我理解了古人为何喜爱以山泉水煮茶,矿物质水冲泡出的茶有股鲜甜,与纯净水泡茶有着明显不同。
值得一提的是,它产出的矿物质水是弱碱性的,有少量的溶解氧,而纯净水由于RO膜过滤掉了所有的矿物质却无法剔除酸根变成了软酸性。
弱碱性手与弱酸性水哪个更健康,这是一目了然的事情。


4.余氯
安装了这个净水器后,我开始用净化后的水清洗蔬果和肉类,由于它的大通量和快速制水速度,清洗这些东西时和平常用自来水洗的感受差别不大。
钻进蔬果的余氯会损害蔬果中的维生素等,这一点还是要注意的。
从碧水源的官方实验里,可以看到余氯的确被去除干净了。


以后洗碗洗蔬菜水果时就方便了,而且因为它75%的水效,也不会浪费太多水资源,洗碗洗水果比较放心。
最后总结一下,这款碧水源B2000净水器对于家庭来说很实用,我认为属于家庭必备电器之一~还有3年售后服务,全国联保,用起来也安心。
矿泉水口感好,长期喝也对身体有好处,还能保护牙齿,如果有需求的建议早点入手。