舒乐氏空气净化器A10测评使用体验
宝妈刘一叨
2022-12-11
随着现代工业文明的发展,我们的生活是越过越好,但是同样也伴随着出现了城市空气污染的问题,沙尘暴、雾霾等气象也是屡见不鲜,虽说城市治理颇有成效,但是这种问题短期内属实难以根治,就如此看来,我们先扫门前雪,将自己室内的空气净化不是非常必要吗?
且不说大环境,就是我们小环境来看,新家入住时的甲醛危险和异味难道不是很需要空气净化吗?家里有宝宝或是容易过敏或鼻炎患者的家庭难道不也更需要注重空气质量的提升吗?又或是各位铲屎官的家庭,不也很需要空气净化器来净化空气吗?
所以说,空气净化器的使用不拘泥于任何使用场景,只要我们每个人都还在呼吸空气,那么净化空气、提高空气质量就是有益于我们的,那它是很有必要的,也绝不是智商税!
我也相信能看到这篇文章的,也是已经打算购买一个空气净化器的。本文正是给大家分享一波空气净化器各种知识科普、选购小技巧还有一些推荐测评。
文长点多,先放上目录,以供大家检索查阅。
- 空气净化器的功能原理
- 空气净化器是否有替代品?
- 一些空气净化器常见的疑问解答
- 空气净化器的选购要素
- 舒乐氏空气净化器A10使用测评
- 一些空气净化器的注意事项
- 总结
一、空气净化器的功能原理
空气净化器,顾名思义,就是一部能够净化空气的机器。
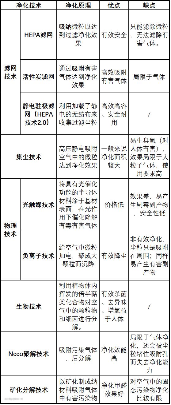
空气净化器的功能效果包括但不局限于吸附空气中的有害颗粒物,如PM2.5、粉尘花粉等颗粒,分解转化甲醛或其它气态有害物。
它的净化原理取决于净化器采用的净化技术,净化技术众多,我就总结了以下表格,大家可以看的更加直观。

二、一些空气净化器常见的疑问解答
1、空气净化器是否是智商税?
其实这个问题,相信大家看了前面的空气净化器的功能原理心理也已经有了答案了吧。
不是!绝对不是!

空气净化器是基于现代科学技术下为人们更高更好更健康的生活追求而制造的去净化改善空气质量的产品。再者,空气净化器的效果也是经由权威检测机构检测认证的,是有证书的,是具有公众认可的,由官方机构认可的(我国的空气卫生指标检测认证是卫生部和疾控中心负责,空气环保指标检测认证是环保局和环境检测总站负责)。

我们不能因为空气无色无味,效果我们常人肉眼可能难以判断就说它无用。如此,有目的,有科学依据,有公信力认证检测的产品怎么会是智商税呢?
2、空气净化器的价格幅度为何如此之大?
因为空气净化器种类繁多,净化方式也多样,产品有着不同设计系统和净化效果,那自然价格也是不尽相同。
一些价格低的空气净化器仅是配了最简单的滤尘滤网,别说PM2.5和甲醛,就是一些微粒,它也无法过滤。空气净化器无用论大多也是因为这些产品而产生的。所以我们挑选净化器的时候一定要关注自己需要的净化功能,不要只关注价格优惠与否。

3、高价的空气净化器是否有必要?是否值得?
俗话说,一份价钱一分货。高价格的空气净化器必然是有着更加卓越的净化效果,不仅能够催化吸附过滤微尘,分解甲醛,还能除菌除螨。并且高价的空气净化器在其它使用体验上也是会更佳,如一机能过滤全屋空气,实时监测空气质量,安全防护等。
而是否必要,这就看个人的需求了。
就好比我自己来说购买的舒乐氏A10来说,价格较于其它空气净化器是稍高,但是我是刚好要住新房,且又是一个严重的鼻炎患者,所以我就特别看重空气质量。所以优秀的空气净化器甲醛效果对我来说是非常必要,而舒乐氏A10就是这样一个除甲醛好手,它采用了全新的猎醛因子强效锁定并分解甲醛的技术,出风口的甲醛去除率能达到99%,除尘除螨率也能高达99%,十分满足我的需求。那比起节约了这笔钱,我就更乐意花费它去保障我的健康,保障我一家人的健康,所以我就是觉得非常必要和值得的。
4、空气净化器有替代品吗?
没有!
一些美其名曰空气净化器平替的产品都不能够真正起到空气净化器的作用,它们的功能效果不仅有限,有些甚至容易产生对人体有害的副产品。如活性碳包,其只能吸收部分气体,炭包堆积,容易表面作用完,内部活性炭根本接触不到空气;光触媒则是容易产生有害副产品;一些除醛果冻本质则是二氧化氯,效果也是非常有限,一个房间要堆放100罐才有点用,但那么多对人体也是有害的,这不是捡了芝麻丢了西瓜?
5、新风系统和空气净化器之间该怎么选?
这么说,本来有了新风系统的家庭,再买一个空气净化器,那就是锦上添花、如虎添翼;如果家里本来就没有装新风系统的,那么毫不犹豫选择空气净化器即可。
为什么?

因为新风仅仅只是将户外的空气送到室内,进行了空气的轮换,保证了空气的畅通和新鲜,但是并不能保证空气的质量。而有了空气净化器,则能在空气新鲜的同时保证空气洁净,去除空气中的粉尘、微粒,现在一些医用级别的空气净化器还能除菌消毒,对疫情还一直反反复复的现在来说,简直再合适不过。
新风系统安装也麻烦,是要再装修前提前预留管道,安装要求高,且其装后影响观感(层高压低和开洞影响美观)后续管理费较高,功能性也比较单一,所以从各方面来讲,家庭空气净化都更加建议选择空气净化器。
三、空气净化器的选购要素
1、看CADR
CADR的专业解释是洁净空气输出比率,说人话就是净化效能,也就是说数值越大,净化效果越好。通过CADR还能计算出净化器适用于多大的房子~
计算公式:CADR值×系数。系数为0.1~0.12之间取,建议算出一个范围值,再看自己的使用面积是否在范围值内或左右。
其中CADR还延伸出一个参数叫污染物净化能效,同样是数值越大越好,高效级最好。
计算公式:X=CADR/额定功率(气态污染和固态污染要分开算)。
固态:X≥2时,合格级,X≥5时,高效级;气态:X≥0.5时,合格级,X≥1时,高效级。
2、看CCM
CCM表示净化污染物的能力,也可以理解为净化强度。所以CCM的值也是越高越好。
气态净化F4>F3>F2>F1,固态净化P4>P3>P2>P1。
3、看滤网
空气净化器常使用的滤网形式有三种。
一是圆筒型,小而轻,也是常用于小型的空气净化器上,内使用的材质是活性炭+HEPA, 过滤形式单一;二是塔式,内材料为初效滤网+HEPA滤网+活性炭层,优点是过滤形式丰富,过滤效果好,缺点是成本大;三是双侧滤网,滤网都是复合型滤网,兼具过滤效果好,和更换成本低两个优点。
所以滤网的选择优先级是双侧滤网>塔式滤网>圆筒滤网。

从左到右分别是圆筒滤网 塔式滤网 双侧滤网
4、看噪音
噪音自是不必说,越小越好。但是空气净化器随着CADR值得升高而提升运行速度,所以噪音也会有所增加。我们在优先根据硬需求先考虑好前几项,在同等净化能力得净化器中选择噪音最小的就好。
五、舒乐氏空气净化器A10真实使用体验

这款就是我家的自用款,当时购买前也是做了诸多功课,从品牌到产品都是做了诸多了解才下手的。
舒乐氏(SoleusAir)是一个立足于大小家电领域的品牌,其品牌理念我非常喜欢,“Sole+Us+Air(阳光+我们+空气)”,就可见其是关注消费者的生活环境和体验的。
说回产品本身,作为医用级的空气净化器,是消毒除菌净化器,是带有消字号的(粤卫消证字(2020)-02-第9363号),属实持证上岗。我们可要知道,市场上没几个空气净化器带有消字号资质的。

比起其它同价竞品,它的CADR值几乎是同类最高,固态CADR 高达1000m³/h,气态CADR高达600m³/h,加上它是双进双出风道,净化速度超级加倍,快得很,我家五十平的客厅净化起来完全没有压力,按照他的标准可净化120㎡呢。

(各品牌空气净化器参数对比)
它除甲醛也是非常给力,采用的是全新除醛技术-猎醛因子,能够强力捕捉甲醛,并且锁死在除醛滤网上进行催化分解,不同于其他传统的净化器只是吸附并不分解极易导致二次污染。我家也是刚住的新房,住之前就让空气净化器先进去净化了好些日子,住进来确实没有感受到装修后的刺鼻异味儿。

A10的滤网是多重复合设计的,家中粉尘啥的自然也是不在话下,因为它还带有重UV紫外光触媒设计,消除异味儿也快得很。我家猫主子的味道我都闻不到了,怪不习惯!哈哈哈!
舒乐氏A10还有最绝的一项,那就是除菌杀毒!这也是它能拿到消字号资质的资本吧!它配置的HEPA银离子滤网,滤网上银离子能持续消灭过滤的细菌病毒,冠状病毒率去除率都能高达99%,纵观其它空气净化器,没一个能做到的!别的空气净化器还总是要担心滤网积累了垃圾会不会滋生细菌病毒,而舒乐氏A10完全不用担心!使用起来真的超级安心。

综合其它使用体验,舒乐氏A10也很优秀,运行时也没什么噪音,开着低档净化,睡觉完全不受影响;底部有万向轮,哪里需要就推去哪里,不用搬来搬去那么费劲儿;机身有个超级大屏,可以实时监控PM2.5等污染,随时了解家里的空气质量~

舒乐氏该系列空气净化器还有A02、A03,却都是没有A10的特色差动超悬浮粒子消毒杀菌性能的,其它CADR等也不及A10高。但是,A02、A03对比别的品牌却也仍在优势,有着较棒的消毒杀菌除螨除尘功能,预算不足的倒是可以考虑这两款。
七、一些空气净化器的注意事项
1、一定要在正规途径购买正规品牌的合格产品
空气净化器市场也是有众多虚假宣传的无良商家,一些标榜了除甲醛率99%的空气净化器根本达不到标准,也没有合格的测试认证。所以我们选购时一定要擦亮眼睛,认准证书。
2、定时/及时换滤网
滤网是有使用寿命的,且现大部分空气净化器的滤网都是无法清洗的,到期了或者已经很脏了,一定要及时更换,否则净化器就要变成污染源了。
八、总结
总的来说,一个好的空气净化器对我们的生活健康大大有益,朋友们可以放心入手!
用了才知道原来养了宠物的家里也能这么清新,才知道刚入住的新家也能没有异味且舒适,才知道原来真的可以减少过敏可以更加健康!
至于空气净化器的选择,医用级舒乐氏A10,净化实力TOP,大家真的可以考虑,入手不亏!
好了,就以上这么多!希望对大家选购空气净化器有所帮助!
