家居干货|年轻人怎么选一张好床垫
设计师木木
2023-02-14
一张好的床垫很重要,睡太软或者太硬的床都不合适,根据不同的年龄和身高体重,选择不同的床垫。在床垫上我踩过不少坑,总结一些要点分享给你们。

一、床垫的种类
床垫除了纯材料床垫,还有组合床垫,主要有四个部分构成:面料层、填充层、弹簧层、围边等4部分。
△面料层:床垫的面料决定了外观和触感,常见有针织面料,梭织、高档绒毛、3D面料、竹炭纤维、竹纤维面料等等。
△填充层:可以概括为海绵、乳胶、椰棕、记忆棉等等根据需求选择。
△弹簧层:决定床垫的支撑性和干扰性,弹簧主要分为整体弹簧和独立弹簧。
△围边:决定床垫的边缘支撑性,常用材料是珍珠棉、高密度海绵、M型铁架等。
二、床垫的材质
1.海绵:根据海绵密度、硬度和弹性的不同被区分,海绵越多,整体睡感越软;海绵越少就越硬
2.记忆棉:记忆棉也属于海绵的一种,它具有慢回弹性。能很好的贴合身体曲线,使身体得到均匀的受力。

3.乳胶:软糯Q弹、自然舒适,好的乳胶确实有不错的支撑性和回弹性。分为天然乳胶和合成乳胶2种。

4.棕垫:常见材质有山棕、椰棕、黄麻,硬度高承托性好,比较适合儿童、青少年及老年人,可以对脊椎起到保护承托作用.
三、弹簧
分为独立袋装弹簧和线状整体弹簧,各有各的优点。建议选择独立弹簧,每个弹簧的外面都有布袋子单独包装起来,扛干扰能力强,噪音小,对床垫有追求的可以试试马卡龙弹簧,主要应用在填充层材料中,作为填充层材料真的很舒服,贴合人体的曲线,很多高端床垫都会用到这个材料。
注意:弹簧圈数越多弹性越好,常规是5圈半,不能低于这个标准。弹簧数量不要低于常规的750个。
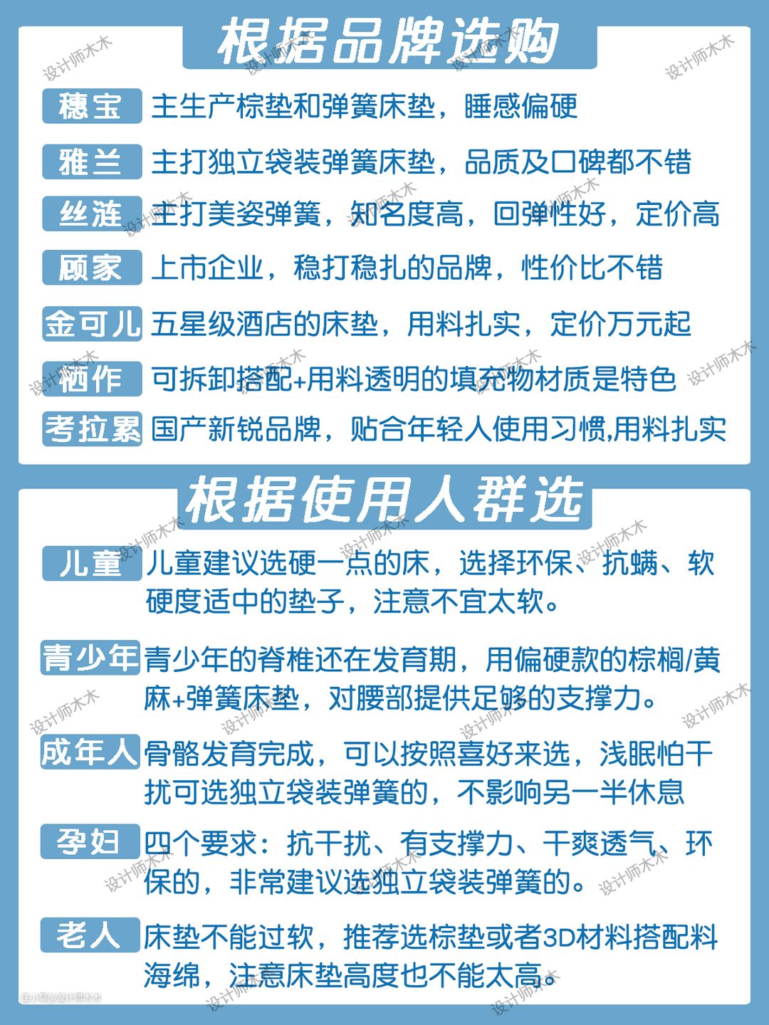
四、根据使用人群和品牌选择

○儿童:选硬一点的床,选择环保、抗螨、软硬度适中的垫子,注意不宜太软。
○青少年:脊椎还在发育期,用偏硬款的棕榈/黄麻+弹簧床垫,对腰部提供足够的支撑力。
○成年人:适合选择睡感软硬适中,抗干扰、支撑力强的床垫,缓解一天的疲劳
○孕妇:抗干扰、有支撑力、带静音弹簧且面料透气的环保床垫;
○老人:可以使用偏硬的棕榈床垫搭配海绵、整网的弹簧床垫,更能保护脊柱。
今日的分享就到这里啦,更多电器干货等你来看,喜欢的可以存一下哦