全屋净水系统是什么?如何选购全屋净水系统
双辞
2023-05-30
大家好,我是@双辞,专注家电研究将3年多,跟大家分享过许多关于净水器的选购攻略。刚好看到这个问题,进来抢答一番哈
不知道题主问的是生活用水还是工业用水,姑且假设题主说的是生活用水哈
咱们国家关于饮用水的标准,包括了水质监测五项理化指标:pH、温度、溶氧、电导率、浊度等,具体包括大家常见的pH、COD、BOD、SS、氨氮、硝酸盐、亚硝酸盐、挥发性酚类、氰化物、砷、汞、铬(六价)、总硬度、铅、氟、镉、铁、锰、溶解性总固体、高锰酸盐指数、硫酸盐、氯化物、大肠菌群,以及反映本地区主要水质问题的其它项目。
参见GB5749-2006《生活饮用水卫生标准》:

说人话就是:
无色无味,无毒、少菌、烧开能喝。
多说一句哈,我们国家的自来水是没有达到直接饮用标准的。一个是出厂标准本来就不是照着让你直饮的标准制定的,第二个是自来水在运输过程中受污染的可能性太高了,比如很多城市的市政管道经过多年使用,里面已经很脏了;比如水到了你们小区储水罐,假设里面小半年了都没清理一次,这时候直接饮用就很不卫生了
所以双辞也经常跟朋友讲,家里缺啥都可以,净水器必须安排上,就算咱是租房,喝下去的东西也不能将就呀。
刚好我家过阵子要装修,要装全屋净水系统,所以这里双辞也给大家讲一下全屋净水系统的一些知识,希望能够帮到有需要的朋友哈
本文6000字,通读下来大概3-4分钟,科普为主,请放心食用
一、什么是全屋净水系统
随着生活水平的提高,很多人越来越关注健康饮水的问题,大家对饮用水的要求也越来越高,那么要怎样改善水质呢?全屋净水系统又是什么呢?
最近身边还挺多人装修的。感觉随着生活水平的提高,大家不仅对饮用水要求更高,对家里分区供水的水质要求也更加精细化。全屋净水是指通过对不同类型的水处理产品进行科学搭配,从而对整栋房屋里不同家电,以及不同使用用途的供水产品提供不同品质的分区分质净水。

全屋净水实际就是对整个房屋的用水进行规划,是一种精细化的“水管理”。一般来说,全屋净水系统主要分为前端过滤器、中央净水器、后端过滤器和其他附件四个部分。

1、前端过滤器:顾名思义,就是用水前端先过滤。自来水进水、前置过滤或管道过滤(初步的过滤泥沙等大颗粒杂质),这个部分最大的作用就是保护,主要是通过40微米左右的不锈钢滤网拦截下自来水中肉眼可见的颗粒物,这部分需要与后续的净水设备一起配合起作用效果才比较好;一般来说能够在一等程度上延长净水器的滤芯寿命,并且还可以预防涉水电器、管路的堵塞。
这就很好理解了,咱进行精细化管理,先把渣渣都拦截下来,减轻后端部队压力。

2、中央净水器:类似一个中央净水处理中心。中央净水器对整个房屋水的一次处理,去除余氯及污染物,这一步后需要对水的用用途进行分析大致分成洗涤用水和饮用水。一般来说,中央净水器的体积相对比较大,对安装的空间要求比较大,主要也是起到提升水质的作用,在过滤效果上比起前端过滤器更加精细。
3、 后端过滤器:包括我们常说的厨下净水器、台面净水机、台面直饮机、线管机、嵌入式净水器,是目前来说普及程度最高的净水设备,是过滤净水作用最大的一个设备,一般来说有超滤机、RO反渗透机两种,目前来说还是更建议大家选择RO反渗透机,它的过滤精度可以达到0.0001微米,对于重金属、病毒和细菌都有很好的过滤效果,大多数RO反渗透净水器能够满足直饮的需求!
4、 其他附件:这类设备主要是在净水中起到一个辅助作用,如软水器、水龙头过滤器等,主要的净水还是需要依赖于前面几个部分完成。
二、当前市场上常见的水质问题?水质检测需注意哪几项指标?
咱们国家的自来水虽然没有达到直饮标准,但自来水出厂的时候都是符合国家标准的,大家可以放心使用。
我们现在讨论的是从出厂到最终到达咱们的嘴巴里,中间还是可能存在一些污染。比如,很多城市的市政管道经过多年使用,运输管道其实已经有一定的脏污老化;比如居民楼的供水桶可能很久没有清洁,里面漂着水澡和脏东西。
就算不直接饮用的水也有可能有其他问题,比如,因为地区水质的不同,导致有些地方自来水过“硬”,可能会给涉水家电造成一定损害。
双辞这里给大家建议的是,如果你们家的自来水出水TDS就在100以下了,直接使用常用的后端净水设备即可,不需要额外再用前置过滤器和软水机。但如果你家出水TDS就在200以上了,双辞建议大家有条件的还是安排上。(至于怎么检测很简单,花个几十块去某东买个TDS测试笔就行)
有几个数值给大家简单科普一下:
TDS值:TDS是指可溶解固体量,可溶解固体量是指溶解在水里的无机盐和有机物的总称,主要陈成分有钙、镁、钠、钾离子以及碳酸离子、氯离子、碳酸氢离子、硫酸例子和硝酸离子等,TDS值如果超过600,说明水质不符合人体饮用标准,国际直饮水标准的TDS值在0-50之间,TDS值在50以下的属于纯净水,可以直接饮用。而TDS值在50以上,则不建议直饮。不过也有很多对人体有害的致病菌是只使用TDS测试笔是没办法测出来的,矿泉水中的有益物质它也不能够分辨。
(我家自来水的TDS值……呃……)
COD:COD时表示水中还原性物质(特别是有机物)数量的指标,COD越大说明水体受到有机物的污染越严重,饮用水的标准为:Ⅰ类和Ⅱ类水化学需氧量(COD)≤15mg/L;Ⅲ类水化学需氧量(COD)≤20mg/L;Ⅳ类水化学需氧量(COD)≤30mg/L;Ⅴ类水化学需氧量(COD)≤40mg/L。
TOC:是总有机碳的简称,之在水中溶剂性和悬浮性有机物含碳的重量,TOC是一个能够快速检定水质的综合指标,以碳的数量来1表示水中含有机物的总量,是水质检测评价水体有机物污染程度的重要依据。标准规定耗氧量的限值为3mg/l,特殊情况下不超过5mg/L。

三、全屋净水系统真的有必要么?
至少对我家来说还是有必要的。
从三方面来说,一是家庭饮用需求,喝好水应该是每个人的基础要求了。反正就我们家水龙头经常流出黄色的水,还有这居高不下的TDS值来说,我家基本前端过滤器和后端过滤系统都要安排了呀
二是洗浴需求:普通家庭的洗水间、洗脸盆花洒这些地方是没有安装净水器的,但是根据世卫的相关研究表明,自来水中的有害物质被人体吸收的主要途径为:三分之一来自口腔摄入,三分之一来自皮肤吸收,三分之一来自呼吸道吸入,因此实际上不仅饮食所需的水需要经过处理,日常使用的水也需要是经过净化过滤的。
三是全屋涉水家电保护需求:全屋净水是用于解决家庭饮食、洗浴的全方面用水需求,保护全屋涉水家电、延长涉水家电寿命的一种系统化净水方案。

如此看来,安装全屋净水还是非常有必要的,不仅提升了全家人的生活品质,也保证了家人能够随时随地的使用健康、安全的水。
四、全屋净水系统的工作原理
1. 物理过滤
主要是由前置过滤器、中央净水机、末端净水器完成,前置过滤器主要过滤泥沙、铁锈等颗粒物,中央净水器主要是通过高纯度KDF滤料以及活性炭吸附净水,去除水中的余氯、胶体还有其他杂质等等,末端的净水器主要是通过RO-反渗透膜拦截除了水以外的各种杂质。
2. 生物过滤
主要为中央纯水机的工作,也是通过反渗透的原理,让水分子由浓度高逆向渗透到浓度低的一方,由于反渗透膜孔径远远小于病毒细菌,因此各种病毒、细菌、重金属以及固体可溶物、污染有机物和钙镁离子等物质都能够被过滤。
3. 化学过滤
主要是软水机完成,软水机主要包括了树脂分离软水技术和纳米晶技术,树脂分离软水技术主要是通过离子交换树脂去除水总的钙镁离子,从而降低水质硬度,纳米晶则是利用纳米晶的高能量把水中游离的钙镁离子打包成纳米级的晶体,起到阻止游离离子生成水垢。
五、如何选择全屋净水系统
1. 确定家庭用水需求
全屋净水有那么多个环节,需要全都安装吗?
其实不需要哈。
就100平米以内的房子而言,面积其实并不算大,如果对于生活水不是有特别高的要求的话,实际上选择前置过滤器+末端净水器就够了(省心省力又省钱)。
还有部分房子使用了智慧泵房供水、PPR水管输水的新房子,甚至可以省掉前置过滤器的环节。
对于不同净水设备的选择,除了需要按需购买、量力而行以外,还需要看所在城市的水质。
举个例子,南方沿海地区,水质硬度一般不高,所以就无需安装软水设备了;一些新城区、小区的自来水TDS值都不超过200,那么中央净水器咱也不用考虑了。如果你的小区自来水TDS值<100,那么双辞建议你直接使用末端净水器就足够了;在西北、华北、东北地区,家里空间足够,并且预算足够的话,可以考虑增加中央净水/软水设备。
最后给大家总结一个省流版:
2. 选择合适的过滤技术
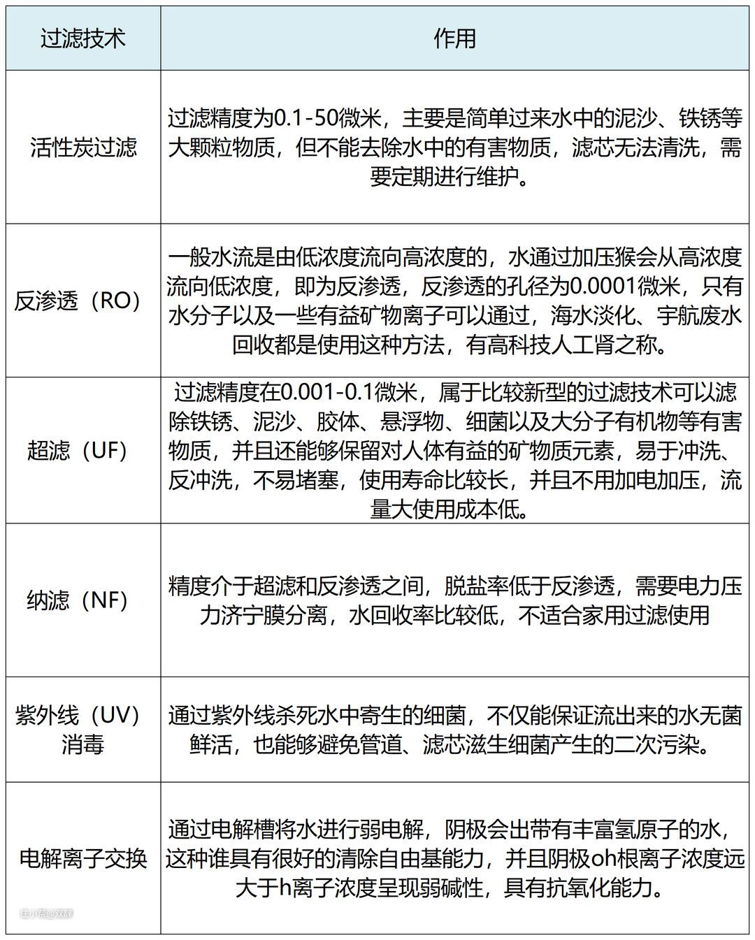
净水器的过滤技术主要包括活性炭过滤、反渗透过滤、超滤、纳滤、紫外线消毒、电解离子交换等技术,我把这几项技术的特点整理成一个表格,感兴趣的小伙伴可看看。

其中搭载RO反渗透过滤技术的净水器净化精度更高,对水质要求较高的朋友可以优先考虑RO反渗透净水器。另外,紫外线消毒和电解离子交换这两种辅助净水技术,能够提供更优质的饮水体验。
3. 关注净水器的性能参数
(1)滤芯
净水器的常见滤芯材质有以下两种搭配方案:
1. pp棉+超滤膜+后置活性炭;
2. pp棉+活性炭+RO反渗透膜+后置活性炭。
简单给大家讲一下:
pp棉是无毒无味的聚丙烯制成的,主要功能是过滤直径大于5微米的泥沙、铁锈、虫卵,大家可以简单理解为粗过滤。
RO反渗透膜:是滤芯的核心层,能够过滤细菌、病毒、重金属、有机物以及溶解盐等所有的杂质。
活性炭:主要有椰子壳、果壳、煤等材料经过炭化猴活化而成,椰壳为吸附能力最好的材,可以过滤水中余氯,去除异色异味以及有机化合物,起到改善口感作用。
超滤膜:即为中空纤维超滤膜,能够过滤0.01微米的杂质,过滤效果不如RO反渗透膜好。
这里双辞更推荐大家使用第二种搭配方案的净水器,净化精度更高,净水效果更好。
(2)通量
即为净水器的流速,按照250ml一杯水为例,通量为600G的净水器接满这杯水需要9.6s,通量为800G接满水需要7.1s,1000G接满水需要5.7s。通量越大,净水器的出水速度越快,为了减少等待净水器出水的时间,还是更建议大家选择通量在800G及以上的产品,体验感更佳佳!
(3)额定净水量
是指净水器不更换滤芯情况下的净水总量,额定净水量的大小也是影响滤芯寿命的重要因素。按照国标的水效标准,将净水器水效划分为三个等级,三级水效的额定总净水量≥2000L,二级水效的额定总净水量≥3000L,一级水效的额定净水量为4000L,现在市面上很多中高端净水器都能达到一级水效标准,建议大家选购净水器时直接选一级水效的产品。
(4)产水率
使用了RO反渗透的净水器是会有废水产生的,不同的产品产水率是不同的,比率越高越好,意味着对于原水的利用率越高,如果产水率为65%就说明100L的原水可以过滤出65L的纯水。产水率也与水效有关,目前三级水效的净水产水率为≥45%,二级水效净水产水率为≥55%,一级水效净水产水率为≥65%,也同样更建议大家优先选择等级更高的。

4. 考虑安装和维护成本
对于全屋净水系统来说并不是一个简单的安装就可以完成的,过程中与全屋水路有密切的关系,建议优先考虑提供安装服务的产品,并且部分设备对于空间的要求也比较大,需要经过慎重考虑;此外安装完净水系统后并不意味着从此以后就高枕无忧了,还需要考虑各个环节的维护成本,还有后续净水器滤芯的更换,这些都想使用净水系统需要考虑的。
六、美的全屋净水系统技术优势
我过几个月要搬新家了,这阵子在装修,之前自己在网上搜了好多型号的不同净水器,混搭组合,强迫症还是有点难以接受。还好我是个小机灵鬼,发现选的好多款净水器都是美的家的,为此我还特意去查了美的净水系统的资料(美的的净饮测试评价中心实验室面积达3600m²,包括整机测试室、水质理化分析室、水质微生物实验室、零部件实验室与安装维修体验室,是饮水、净水国家标准主要起草单位之一,实力非常雄厚!)
而且美的全屋净水系统产品线很完整,基本上能满足全屋的净水需求。而且美的拥有有国内最具规模和实力的饮水设备制造基地,技术顶尖、设备先进。很多小伙伴应该都用过美的家的产品,全国6000+售后网点,随时都能根据需求提供上门安装服务。
他们家净水产品整机质保4年,1年内只换不修,售后也让人很安心呀。
再跟大家分享美的全屋净水系统的技术,大家看完心里也有个底。
1、纯物理过滤
使用双芯设计,拥有五级精细过滤,可以有效滤除水垢、重金属、细菌等有害物质,不添加阻垢剂,能够满足出水直饮的需求,呵护全家饮水健康!

2、美的3代节水膜系列技术
这项技术是美的独家专利的技术,通过流道改善,膜内流速进一步再提升3倍,降低浓差极化从而降低RO膜表面污垢沉积,实现长效抗污染。创新了中心管结构及卷膜流道设计,从过滤原理上实现侧流高节水,可靠性提升50%以上,零部件减少62.5%,卷膜效率提升100%,性能提升5%~10%,更加节能高效。
3、废水可调技术
采用双节流孔的废水电磁阀,根据进水TDS情况智能切换支路开关实现不同废水出水流量,从而实现废水比智能可调。可以识别进水的TDS值,根据不同地区的水质状态调节废水比,能够减少净水的浪费,达到高效节能省水的作用!非常省钱~
4、零陈水功能
美的是RO反渗透膜净水器的零陈水标准的制定者,使用专利零陈水技术降低了第一杯水的TDS值,让第一杯水就能够直接饮用,十分贴心,对母婴更友好。并且创新使用了纯水回流技术,把系统中的陈水进行回流再过滤,能够保证水质时刻新鲜纯净!

美的的零陈水是获得国家专利证书的,放心、可靠:
5、智显水龙头
可以显示TDS值水质检测结果,滤芯使用寿命,拥有生活水、饮用水、定制取水、定量取水以及连续取饮用水的功能键,功能非常丰富,几乎把日常需要使用到的需求都考虑到了,使用起来十分智能方便!还可以实时检测水质,进口的水再无安全风险了!
6、静音技术
升级了专利的四腔泵技术,在制水时分贝更低,考虑真的好周全了
7、滤芯技术
美的搭载六代换芯技术,通过结构设计,在滤芯底部设置提手。滤芯安装时单手将滤芯推入即可,滤芯拆卸时直接提拉提手即可,安装拆卸非常方便,很照顾力气小的人群。
8、后置技术
采用高精度碳棒,提升碳棒本身吸附表面积,进而提升对RO出水的口感改善,总吸附表面积提升69.6%,保证高效吸附杂质和异味的同时提供更加可口的纯净水。

如果不需要安装全屋净水系统,只想买个净水器的话,可以看看这款澎湃净水器
https://detail.tmall.com/item.htm?abbucket=16&id=635787161574&ns=1&spm=a230r.1.14.14.1a6e1284DvbeyP&skuId=4551751376955
美的澎湃系列的净水器本身就是网红爆款。
性能杠杠的,1000G大通量接满一杯水仅需3.6秒;而且产水率超过72%,远超过国家新一级水效标准。增加了个性化的定量出水功能,而且在噪音方面也做了优化,升级5腔水泵,降低噪音影响。0陈水功能解决了首杯水TDS值过高的问题,第一杯水也可以直接饮用。
很多品牌经常利用添加化学阻垢剂来提高产水率,但长期饮用可能对健康造成隐患。而美的全管路都不添加阻垢剂,采用的是纯物理过滤方式。RO滤芯寿命长达5年,大幅降低更换滤芯的成本。
之前美的澎湃系列的净水器调节零陈水功能都是设置在机身的,此次升级还引入了智能零陈水调节,通过APP进行设置,操控机器更灵活更方便。龙头也做了升级设计,2000出头就能买到可触控的净水器真的性价比超级高了。
七、总结
全屋净水可以全方位覆盖生活中的各个用水需求,对于提升生活品质来说非常有效,不仅能够保证一家人用水的舒适性,还能够在各个方面预防由于自来水带来的各种风险。
反正双辞还是那个建议,大家根据自己居住的地方的水质情况选择全屋净水方案:如果住的地方水已经很干净了,那么选择后端净水设备即可;如果水质比较差,前后端净水器都得上;有条件的朋友搭配中央净水器和软水机使用,全屋净水更安心。