案例分享第七期 | 现代简约风,装下四季温柔,共同生长的家
渭南城市人家装饰
2023-06-04
今天我们分享一套现代简约风格的装修案例。现代简约风,因为其简约、精致、个性化的模式符合当下的生活和审美。

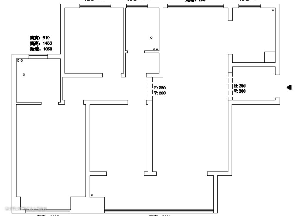
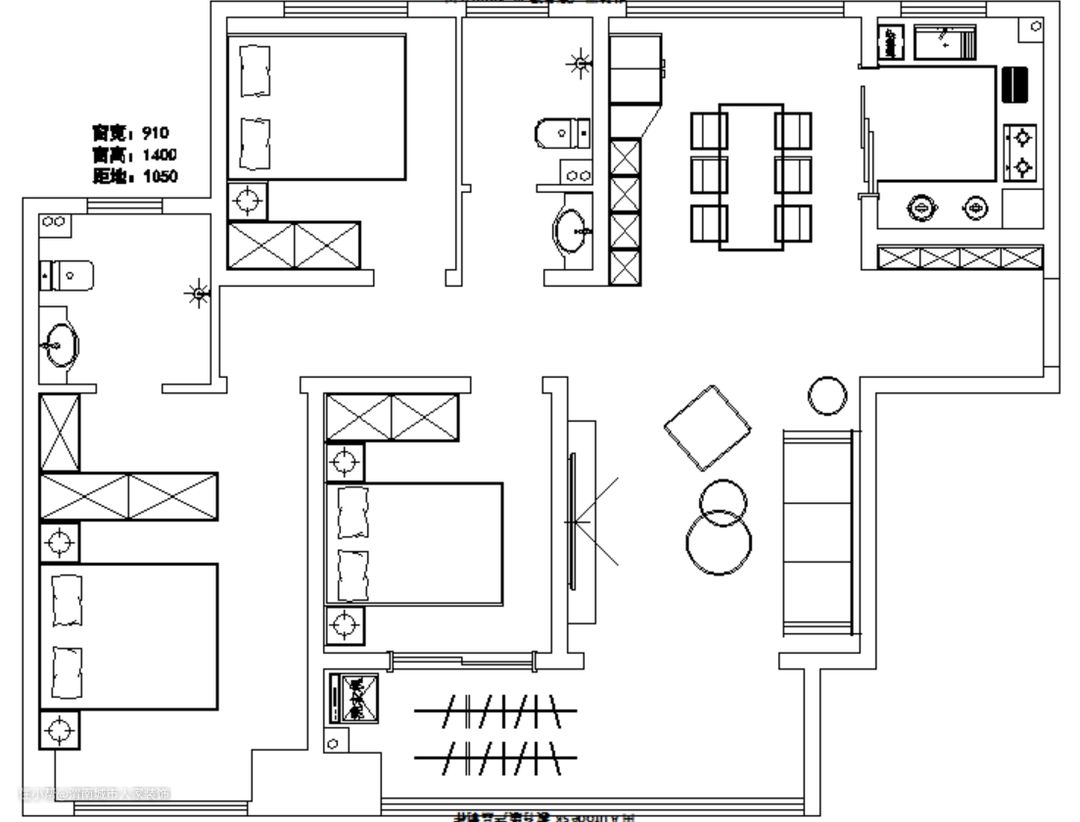
这套案例是我们光合宸院125㎡的户型图,从户型图我们不难看出来,业主家户型方正,南北通透,动静结合,整体来说,非常完美。业主也是一对追求时尚、高品质生活的年轻夫妻,喜欢干净简洁,又不失温馨感的居家环境,对房间的设计没有过的要求,敞亮温馨即可。

设计师整体的设计上,没有使用过多的装饰,注重功能性与生活的舒适性,在保证结构动线清晰美观的同时,又强调了外观上的简洁大方。在色彩上使用经典的黑白色搭配,布置上自然雅致的软装家具,将空间、人、物合理而精致地结合起来,为业主打造舒适、安逸的居住空间。

入户的玄关区域相对独立,介于客餐厅之间,充分利用入户空间,定制白色的吊柜+地柜一体化组合柜,增加空间的收纳面积;中间镂空造型,做黑色背景,打造视觉上的错层通透感;下方留空,方便业主每日出入户换鞋,内嵌暖色灯带的设计,也为业主带来浓浓的温馨感。

客厅,整体空间以现代风格的硬装为基础,个性化的大吊灯,让整个空间看起来简洁大方;打通阳台区域,保留大面积的落地窗设计,提升空间采光度。
电视背景墙与展示柜融为一体,在纯白的乳胶漆背景墙上,定制黑色的封闭式玻璃展示柜,及展示收纳于一体,白色柜体、黑色台面的一字型悬浮电视柜加以点缀,瞬间打造出空间的层次感。透过落地窗的光线与空间相得益彰,让整个区域温雅又极具质感。

摆放纯色的沙发家具与地毯,深色的抱枕加以点缀,地毯上放置透明的拼接小茶几,恰好中和了沙发区域的清冷感,营造一种自然又舒适的现代气息。
沙发背景墙面具有素雅的肌理感,一副黑白纹挂画的修饰,提升空间文艺高雅气息,背景墙嵌入一束暖色系灯带,演绎舒缓与素净,营造出一种放松的生活环境。

餐厅与客厅空间相通,浅灰色的地板通铺地面,让空间显得简约优雅而大气;
两侧阳台大面积的落地窗设计,增加了空间的采光面积和采光效果,提升空间通透感;
白面、黑腿的石材现代风方桌,搭配金属架的皮质靠背餐椅,让业主的用餐体验更加富有情趣;
餐桌上精致的布置,以及独特款式的吊灯设计,也让用餐氛围更加优雅端庄大气。
嵌入式冰箱,最大化节省空间,定制入户组合柜同款的餐边柜,在保证空间收纳的同时,又提升了整体的统一性。

主卧以黑白色为基调,低饱和色彩组合,渲染出卧室的温馨和安静,引入和煦温暖的光线,散落在空间各处;
床头背景墙通刷白色乳胶漆,黑白色的装饰画进行点缀,黑白反差带来极简的时尚感;
浅灰色饰面的软包床头,小方柜承担起简单的置物收纳功能,搭配造型十足的线条形小吊灯,勾勒高级的氛围质感;
紧靠墙体打造一组顶天立地大衣柜,收纳业主一年四季的衣物毫无压力,无把手面板的设计,让空间更具整体统一性。

次卧在色彩及软装的布置上别无二致,浅灰色软包床头搭配浅灰色床品,背景无过多修饰,大面积的飘窗增加室内采光面,打造干净利落的空间;床侧定制顶天立地大衣柜,旁边黑色线条形的小夜灯造型时尚简单,是空间艺术感的生动表达。

客卧延续主卧次卧的装修风格,线条形的小圆灯,让空间显得温馨而又自然舒适。
柔和的阳光透过质地轻盈的白色纱帘,为卧室笼罩上了朦胧的美感。
↓ ↓ ↓
• 为客户打造一个温馨美丽的家,建筑美好的家居生活,是我们城市人家的使命。
• 设计精益求精,施工一丝不苟。用真诚的态度,坚定的信念,精湛的设计,优良的施工,让每一位客户的装修省心省力,为每一位客户的装修保驾护航!
如果您想要别具一格的装修风格,那就赶紧联系我们,报名预约专业的设计师,城市人家,帮您免费设计专属您独一无二的装修方案~