空气循环扇vs 普通风扇有什么区别?空气循环扇怎么选?
白茶家电测评
2023-12-27
说实话,南方的夏天没有空调、风扇是真的呆不下去啊。夏天基本上是离不开空调,但空调吹得久了,又很容易吹出“空调病”,特别是家里老人、小孩,体质比较虚弱的,特别容易因此感冒、鼻塞、头晕,这时候风扇就又派上用场了。
从传统风扇到无叶风扇再到最近火起来的空气循环扇,随着科技的发展,风扇市场也开始卷起来了!那么空气循环扇和普通风扇有啥区别?值不值得买?那么多牌子该怎么选?解决这些问题,有这一篇教科书级空气循环扇科普附选购指南就够啦!
全文约5000字,包含精心制作的选购攻略,想入手一台空气循环扇但还在观望的朋友们一定要耐心看到最后哦~

一、 走心安利
舒乐氏(SOLEUSAIR)SLS-XF2
舒乐氏这个品牌的产品在口碑、性能、硬件上专业认可度都是很高的,他家循环扇的性价比很不错!左右 120°,上下 100°3D 立体广角送风,摇头很流畅,加上 7m/s 的大风速,能够迅速带动空气对流循环,10m 距离内通风效果是我们皮肤直接能够感受得到的;选用的是进口直流变频电机,风量大,噪音小,有 9 档可供调节,5 档以下的噪音几乎可以忽略不计;扇叶是2300r/min螺旋刀切聚风设计,把聚风切得更散,出风是舒适度更高的柔和风,有小孩老人的家庭的必备款!外观设计上才有三脚支撑,脚架可随心调节长度或拆卸,台立两用,收纳起来也很方便,实用性更强了,现在500+就能拿下功能这么强大的空气循环扇,喜欢的朋友们抓住机会加入购物车吧!

科西(KEHEAL)负离子空气循环扇 R6
科西太卷了,简直是专利收割机吧! R6采用的是直流无刷电机,运行起来声音低至 9 分贝,大风档也无忧噪音,因此斩获了一项专利,有权威认证滴~同样具备负离子净化系统,每 1cm³释放 2000万个负离子,净烟除尘更清新;扇叶也是特殊专利技术的三位搅流设计,里外两圈共两层扇叶,风量饱满出风柔和;科西的研发人员连电机内部都不放过,创新稳定轴承,加上自研的 MF-Vector 核心算法、声学降噪结构,最大程度避免了噪音的产生;科西实验室还自测了使用一整个夏季的耗电量,低至 5 度!800+小贵,但长期使用的话真的值得呀!

添加图片注释,不超过 140 字(可选)
二、空气循环扇工作原理
空气循环扇,顾名思义是可以让室内的空气循环流动起来的一种新科技风扇,相当于一个“空气搅拌机”,吹来凉风的同时还能帮助空气流通,还能帮我们顺带除去空气中的细菌、甲醛分子。

空气循环扇的主要结构包括驱动电机、涡轮风扇、导流格栅和圆筒外壳。和普通风扇不同的是,空气循环扇可以让空气对流循环,让风吹的方向更全面,它主要是通过加速空间里空气流通,搅动空气,让我们感觉冰凉,不像传统的普通风扇需要怼着人吹,这就大大减少了风扇直吹的不适感。
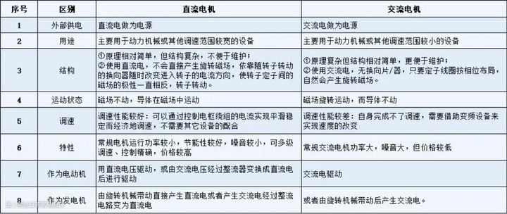
三、空气循环扇与普通风扇的区别
相比于普通风扇,空气循环扇在其他方面也表现出更加便捷、高效的特点,整理了一下两种风的优缺点:

总结:空气循环扇送风更远更广,也更具有定向性。不仅能搭配空调使用,低效能实现全屋快速制冷;还能单独使用,省电省心告别“空调病”。真心推荐希望家里保持通风透气的舒适感的朋友们入手一台,感受一下科技的力量! 刚被空气循环扇圈粉的新手小白们也不用担心买错踩雷,博主经过层层研究、挑选,给大家罗列了以下几点空气循环扇的选购技巧,看准这几个要点,一次性买好没烦恼!
四、选购要点和技巧
1、电机类型
电机是空气循环扇运行的核电站,供给电力让循环扇正常工作起来。一台好的电机能够直接影响一台循环扇的风量、送风的距离、噪音大小,还有使用寿命。

电机按照不同分类标准,一般分为直流电机和交流电机、有刷电机和无刷电机、变频电机和定频电机:
➢ 直流与交流
直流电机:直流电机使用的是直流电,它最大的特点就是调速性能好。所谓“调速性能”,是指电动机在一定负载的条件下,根据需要,人为地改变电动机的转速。直流电机可以在重负载条件下,实现均匀、平滑的无级调速,而且调速范围较宽。 交流电机:交流电机使用的是交流电,它的调速性就远远不及直流电机,在处处都是家电的重负载条件下会大大影响风扇风速。

➢ 有刷与无刷
有刷电机:直流电机又可以分为有刷电机和无刷电机两类。有刷电机转动时,刷与换相器不断的发生摩擦产生大量的阻力与热量。所以有刷电机的效率低下,耗电量也非常大,不适合作为家电电机使用。 无刷电机:无刷电机恰恰相反,摩擦力几乎消失,运行效能大大提高,噪音也相对更小。

➢ 定频与变频
定频电机:定频电机是指电机的转速是固定的,无法调节的。很显然对于风扇来说,能调节不同的风档是很重要的一个功能,所以看到定频基本上直接绕路走!别花冤枉钱呀! 变频电机:变频电机则是可以根据需要调节转速的电机。它可以通过改变电源的频率和电压来改变转速,满足我们对不同风速的需要。而且变频电机更加节能、静音,适合我们居家使用。

总结:选直流!选无刷!选变频!
2、送风设计
➢ 送风模式
根据不同品牌,推出各种不同的送风模式,目前市面上常见的主要有以下几种: 标准风:日常使用,快速帮助空气流通,有凉风拂面散热驱热的感觉 自然风:采集大自然生态清风吹拂数据,根据AI 算法生成独特的吹拂方向和强度,体感舒适度更高,空气更清新 睡眠风:更有效的降低噪音陪伴睡眠,送风更加轻柔,让你拥有更优质的睡眠质量 婴儿/老人适用模式:送风柔和均匀,更加呵护体质较弱群体,久吹也不怕着凉伤身体。有孕妇、小孩或者老人的家庭就很需要这种模式

这些多模式一体化的空气循环扇既能满足日常使用需要,又有新增贴近个性化需求的独特模式。送风模式越多当然在使用过程中针对性越强,效果越好,越值得我们选购,但有时模式多,产品价格也会略高一些,大家可以根据个人情况选择对自己来说性价比更高的一款。
总结:标准风和睡眠风必备,其他模式视个人情况酌情考虑
➢ 风速和风距
风速和风距这两个要素大家要放在一起比较,因为风速和风距是正相关的关系。风速越高,送出的风就越能有效促进空气流通,空气流通越快,到达的范围越广,送风的距离也就越远。 风速对于小户型来说,风速达到4.5m/s就已经能很好地促进空气循环了;大户型的话建议选择 6.5s/m 以上的。
风距的话,现在很多产品都说可以达到 15m,反正也是放在家里客厅或者卧室这种大空间里使用,往距离远了选总是没问题的。
总结:风速 4.5m/s 以上,大户型 6.5m/s 以上;风距至少 8m,越大越好
➢ 风量和档位调节
不同档位的出风量不同,耗电量也不同。为了适应不同的温度环境,用最低耗电量产生最佳使用效果,推荐大家选择可以多档调节的空气循环扇。

最基础的是 3 档,风量差异比较大,没有什么选择的余地,推荐指数三颗星吧 风速档位在8档-15档足矣,出风量更精确,风力更好掌握,调节起来也比较方便,我更推荐这一区间档位的款式,日常用足够的了 32 档这种档位过多的,调节起来费时费力,每一档风量基本上相差不大,实际应用起来没多大必要,也不推荐哈,避免交智商税啦~
总结:9-20 档优先考虑,对出风量要求不严的家人也可以选择传统懒人 3 档式。
3、摇头幅度
空气循环扇的摇头幅度越大,送风能送到的区域和范围也就越大,就更能高效带动空气流动。 一般来说有上下摇头、左右摇头、3D 广角摇头:
上下摇头和左右摇头这两种方式的话,同一台空气循环扇最好是兼备,旋转角度可自行调节或者达到 60°以上,这样出来的送风才更显著。 3D 广角的摇头角度更广,强悍点的产品还可以实现 360°无死角循环,效果比上下左右摇头的更好,不过价格也略贵,有预算的朋友们可以冲一下!
总结:常规选 60°以上上下左右摇头;高阶选 3D 摇头
4、能效等级
我国合规电器机身上都会贴有能效等级标识图,大家直接看上边标注的等级就好了,优先选择 一、二、三级的产品:

一二级耗能最低,节能又省钱; 三级耗能中等,市面上平价款式大多是三级; 四五级耗能就比较高了,考虑到性价比的话,大家尽量避雷啦~
总结:1/2级>3级>4/5级
5、拆洗和收纳方式
延长家电使用寿命最重要的一点之一就是要做好日常的清洁维护。经常操持家务的朋友们一定深有同感:每到逢年过节,想给家里来一次大扫除时,这么多小家电的清洗都让人感觉脑壳疼。因此,选择一台容易拆洗,方便收纳不占地的空气循环扇是必不可少的一步。

在选购的时候,我们一定要看清楚怎么拆机,或者询问客服拆洗的方法。避免有一些循环扇拆机比较麻烦,不能直接取下扇叶和后网,清理起来费时间费精力还洗不干净,体验感太差;另外,空气循环扇一般只在夏天这个季节使用,可折叠的循环扇小巧方便,节省我们的收纳空间,是比较推荐的。
总结:选可折叠、可整机全拆清洗的
6、其他附加功能
➢ 远程遥控: 不用离开沙发,远程也能用手机、遥控器、语音直接控制循环扇各项功能,个人觉得这个功能非常实用!绝对的加分项!
➢ 空气改善: 自带离子净化功能、灭菌技术和系统、空气质量和湿度监测系统的空气循环扇对提高空气质量更有帮助。其中离子净化主要有负离子和等离子两种: 负离子可以净化空气污染物、除菌等,适合二手烟污染的环境、鼻炎过敏人群、以及家中装修有净化需求的朋友 等离子可去除空气中有害物质,适合大面积家庭、或是房屋附近灰尘较大的环境使用
➢ 香薰、氛围灯: 有些空气循环扇配有磁吸香薰盒、驱蚊盒,送风同时保持室内香气扑鼻,晚上还能打开作为氛围灯使用,生活格调蹭蹭往上涨呀!大家可以结合需求选择入手哦~

五、各品牌价位空气循环扇推荐
高性价比:500-800 元
舒乐氏(SOLEUSAIR)SLS-XF2 外观设计:XF2采用的是三用式脚架,欧式木纹内置的高强度金属支架,高度可自由调节,放在地上、桌上都可以;

独立安装的三角锥形底座,配备3:7头身黄金比例,稳定性更高,小孩子跑来跑去也不怕撞倒啦;

机身自带遥控器卡槽,随用随取,用完咔哒放回,避免找不到不到遥控器的尴尬;全机可轻松拆卸,清洗和收纳都很方便哦

广角送风:左右60/90/120度三档摇头可供选择,上下100度宽幅调节。3D广角送风,不管是站着还是坐着都能感受到风吹过来凉凉的感觉。

送风模式:一共有九档风力可以选择,1-3档睡眠风、4-6档休闲风、7-8档活力风、9档澎湃风四种模式随时可以切换使用;可送风距离达到10M之远,放在客厅不过十几分钟就能让空间内空气快速循环流动起来;支持最长8h长效定时,晚上熟睡之后自动停机不久吹,维持正常体表温度,更有利于我们的健康哦
风速风量:2300r/min螺旋刀切渐收导风扇叶设计,模仿龙卷风出风,出风紧密而舒适,直吹也不感觉难受刮脸,更照顾老人小孩的使用体验;

风速可达7m/s,夏天搭配空调使用,轻松将冷气送到房间每个角落,加速空气对流;
节能降噪:采用变频直流无刷电机,保证澎湃动力传输的同时降低工作噪音,测噪只有18.5dB,对睡眠、看书几乎没有影响;相比于其他同价位空气循环扇节能40%左右,就算是炎炎夏日吹一整天也不心疼电费钱,这性价比必须赞一个!

艾美特(AIRMATE)白天鹅 AD58
艾美特的空气循环扇一直都在热销榜上,好评率很高。

这款白天鹅循环扇不仅能实现 app智能控制,还有多达 32 档风速可以调节;采用 DCIII 直流变频电机,动力澎湃,低速工作也平平稳稳的不会发出异响;

大风力风距可达 20 米,一个卧室只需要两分钟就能完成一次空气循环,室内外空气对流,让你周边不断补充新鲜空气;上下左右最大 90°摇头,十几二十平空间内是足够有效地搅动空气,促进流动的;
airx 空气循环扇 F4
airx 品牌旗舰款,妥妥的销量冠军。18 米超长距离螺旋聚风送风,7.8m/s 大风速和 1380m³/h 大风量,强力搅动空气,让你最快速度呼吸到最新鲜的空气;ECO 温感智能风,自动感应环境温度变化并调节风速,室外 31°C 室内也还是冰冰凉的~

12 档调风,超静音工作,开着睡眠档睡觉完全不受影响;一级能效等级,功能这么强劲的循环扇一天下来却花不到一度电,真的性价比超高哇!你离整屋通风循环就差这一台台立两用的空气循环扇啦!

艾美特(AIRMATE)白天鹅Plus RD67
白天鹅系列进阶版,全新加入负离子净化系统,每1 cm³就有7000000 个负离子有效降尘、抑制 pm2.5,无惧雾霾天,让空气更清新,健康再升级!

32档调风,还能一键切换婴幼儿风,送风更轻柔舒适,保护婴儿宝宝不受热不着凉;风速风距也升级为 Plus 版,风速提高 1.6 倍,风距远了 2.5 倍,涡流推射系统,从强力吸风到强力聚风、定向送风,循环效率大大提高升级。

主要是功能升级,价格也还在亲民范围内呀!在白天鹅系列犹豫的朋友们建议多加一些钱拿下这款,更耐用哦
主打平价:500 元以下
大宇(DAEWOO)360°空气循环扇触屏遥控款
这款最大的卖点就在于平价但也能实现 360°空气全屋循环,上下左右全方位8 字摇头,实现3D 立体循环送风;

作为大宇 23 年全新升级的款式,这款循环扇的循环风道技术已经能够对风进行三次加工效果了:先聚拢风再由强劲马达驱动送风,最后反向螺旋栅格澎湃出风的同时保证风的柔和;

一共有三档风力和三档风类可供调节,底部连杆可轻松拆卸,支持台立两用,支持遥控触屏两用;前端还有一个香薰、驱蚊液盒,夏天不怕炎热同时也不怕蚊虫叮咬啦~
海尔(Haier)遥控定时循环扇 HFX-LY2026
海尔作为家电行业龙头之一,近几年也在空气循环扇上下了不少功夫的。推荐的这款循环扇除了配有强劲电机和螺旋扇叶,更重要的是考虑到有孩子的家庭,贴心地更换成了防误触网罩,宝宝在家、开着风扇也不用操心有安全隐患;

机身也是一整个加长到了最高 1.05 米,可以自由伸缩 20cm,支持遥控远程控制和 9 小时定时,不管是躺在沙发上还是坐在餐桌前,随时随地舒适吹风~

这款静音效果也很不错,3 档也基本没有声音,特别适合学生党或者新生家庭入手哦!
奢华高配:800 元以上
美的(Midea)无叶循环扇AMS150E-TM
美的一出手,就知有没有!这款设计的是无叶循环扇,没有扇叶的外观上已经被一整个高级住了!

创新海螺式螺旋无叶风道,常规 12 档调风,送风量一点不输有叶循环扇,还能避免好奇宝宝们伸手触碰;

SPI净离子技术主动捕捉空气中的细菌进行杀灭,机身双侧还配有滤网,阻挡毛发、大颗粒物,一台够用好几年;支持远程遥控和 app 搭配使用,这么有格调的智能家居必须冲一个!
飞利浦( PHILIPS)3D摇头循环扇 ACR4142CF
顶配涡流推射系统,聚风筒再度加长,扇叶也改成了倾斜角度更大的螺旋扇叶,10 米长距离送风,8m/s 高速出风,2 分钟内迅速完成全屋 3D 循环送风,不需要怼着风扇吹也能感觉到冰凉;

24 档调风更灵活,春夏秋冬四季可用;支持遥控和远程控制,遥控做的是磁吸材质,用完就轻轻贴回风扇上就好,这个设计对丢三落四人士简直不要太友好!

舒乐氏( SOLEUSAIR)Nota 无叶循环扇 AFS-BL01
推荐行列里最贵价的一款,2600+!但测评下来感觉贵有贵的道理:首先,买这一台相当于买了一台空气循环扇和一台空气净化器了,舒乐氏这款主打除醛净化,自带三重净化系统,包括分解除醛骨架和石墨微晶密孔,有效除醛率高达 99%;

另外它还是冷暖双风模式,除了夏天搭配空调送冷风,还能冬天搭配地暖送暖风,一年四季不闲置;无叶设计,负压环流送风,1.5 分钟完成全屋循环换气,风流是从四周包裹过来的,久吹也不容易头疼不适;除醛、净化、冷暖两用……一举好几得,有这些综合需求、预算充足的话冲一个胜多个,还不占地儿~
