选购热水器心得:像看不懂瓜一样挑选,不知从何下手!
s_顁格
2024-04-15
冬天最想干什么事?
“洗热水澡!”

“洗个舒服的热水澡!!”
让您在家里舒舒服服地享受温暖的热水澡,仿佛置身温泉般的舒适体验!

当然,让我们赶紧来看看这款冬天神器!
热水器分类
一般热水器分为两大阵营:
燃气热水器 & 储水式电热水器

燃气热水器↓↓↓
这款热水器采用燃气将水即时加热到合适的温度,确保您随时都能享受到舒适的热水澡。

电热水器↓↓↓
这款热水器先将水储存在水箱中加热,当您需要时,直接打开水龙头即可得到热水,方便快捷。

大致分析一下后,咱们来详细看看怎么挑选到适合自己家使用的热水器!!
燃气热水器
传统的老式热水器一般要打开后过段时间才会有热水出来~

然而!现在优质的燃气热水器普遍具备了温控功能,几乎可以实现热水即开即用的便利。

在选购燃气热水器时,我们可以从下面几点来考虑↓↓↓
恒温功能
确实如此!毕竟谁也不想在洗澡时经历水温忽冷忽热的烦恼。拥有温控功能的热水器能够提供稳定的水温,让洗澡体验更加舒适和愉快。

恒温功能可以这样看!!☟
温差越小越好,基础款在±3℃左右,高端的能控制在±1℃以内。
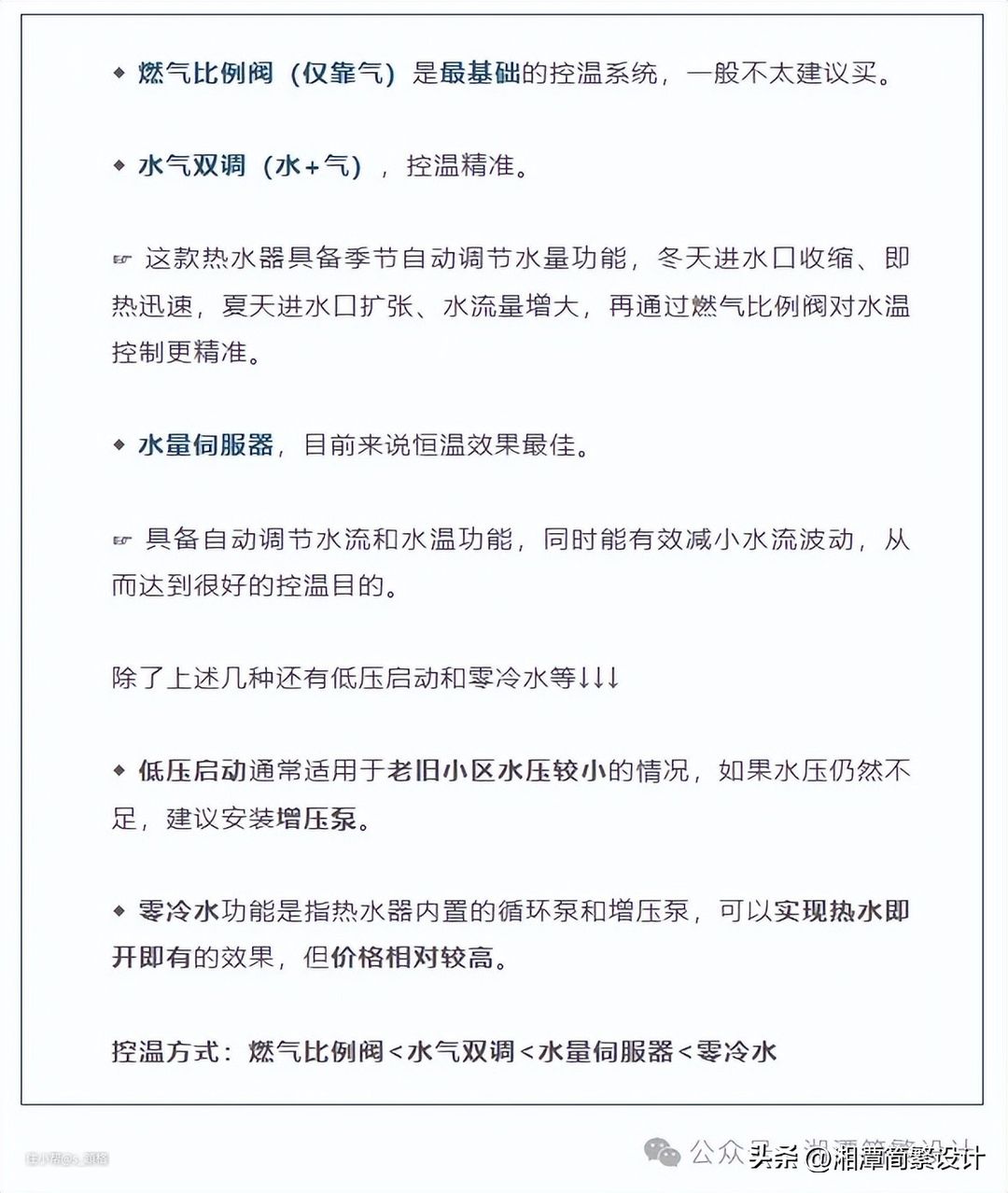
控温功能有几种常见装置↓↓↓


小结
☆ 对于一般家庭,建议选择性价比高的水气双调装置。
☆ 若水压不稳,或需要多点供水的家庭,可考虑选择水量伺服器。
☆ 对于户型较大,或者热水器安装位置与卫生间距离较远的家庭,可以考虑选择零冷水功能。
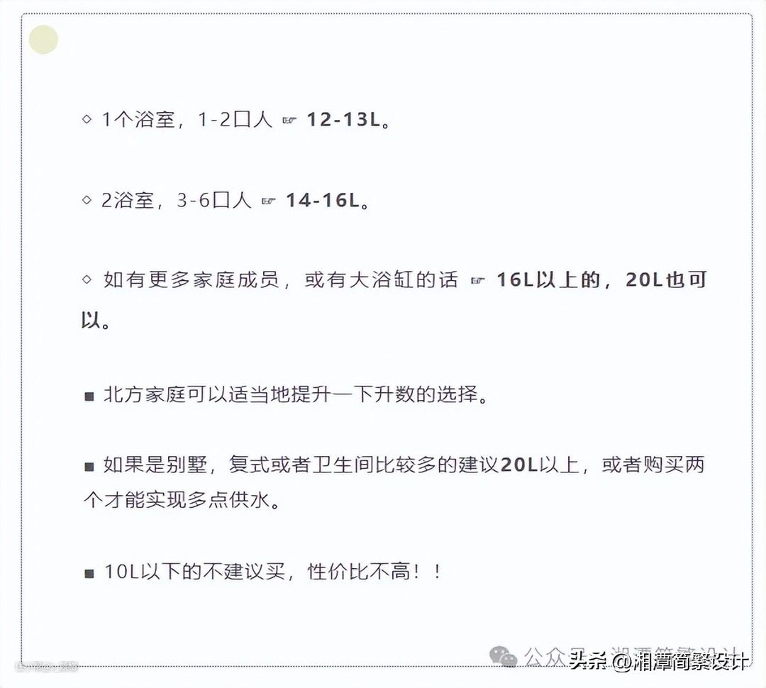
水箱容量
水箱的容量一般按升数选!
升数越大↑,单位时间出热水就越多↑,越能满足多人需求↑。
PS:水箱建议选择铜的,加热更快,耐用耐腐蚀,同时有一定的抑菌效果。


可按以下参考进行选择↓↓↓

建议结合自己家的实际情况,尽量往大的选~
安装燃气热水器我们还需要排烟!!
排烟方式
排烟一般有两种方式↓↓↓

△强排式 △平衡式
它们的主要区别就在于对废气的处理方式不同↓↓↓
强排式单管,只是排烟;平衡式双管,内层管用于排烟,外层管用于吸收室外氧气。

强排式 ☞ 不能安装在浴室内,需要安装在通风的地方,封闭式阳台或者厨房。
平衡式 ☞ 可以安装在干湿分离的浴室,价格较高。
关于燃气热水器我们还要关注一下它的安装问题↓↓↓
安装

燃气热水器通常配备排烟管,而安装时需自行聘请专业师傅进行管道打孔,品牌一般不包含此项服务。
另外,一些家庭选择零冷水热水器,安装方法通常有两种↓↓↓
三管式 & 两管式

■ 两管式 ☞ 老房改造,因为不需要大规模的改造水电。
■ 三管式 ☞ 新房装修,比两管式多安装一条回水管,热水器的效果会更好!!
PS:可以提前提前备好热水器安装所需要的辅料配件:
建议 ☞ 两个角阀;一根燃气管道;2个燃气接头;排烟管;进出水波纹管。

电热水器
电热水器最显著的特点之一是其较大的水箱容量。
选择合适容量的电热水器时,一般需要考虑家庭的人口数量和浴室设备,特别是花洒情况。

另外空间允许的情况下,小繁君建议买个大的哈~

内胆
市面上常见的电热水器内胆材质主要有搪瓷和不锈钢两种。
搪瓷材质的普及性较高 ☞ 耐腐蚀,耐高温,成本低,使用寿命长。
值得注意的是,搪瓷内胆表面通常涂有一层特殊涂层,建议选择具有涂层专利的产品,以获得更好的保障。


加热方式
低端产品一般用的是单管加热,速度极慢~

所以咱们还是尽量选双管加热,效率高,可以快快洗澡啦!

PS:加热管上最好有抗垢涂层不然时间一长,加热效率也会大大折扣。
电热水器还有一个备受普遍关注的问题,那就是其安全性!
安全性
产品安全性
目前市面上的产品大多都是防电墙和三级断电技术,技术上还是有保障的!

☟
防电墙 → 相当于在热水器和人体之间加了一个很大的电阻,使得人体有可能承受的电压低于12v,成为安全电压。
三级断电技术 → 三级断电技术是发生漏电情况时,立即切断电源,隔绝人与电的接触。
PS:三级断电技术要有配套的短路保护器,而且不建议雷雨天使用。
通常情况下,只要选择的电热水器不是杂牌或假冒伪劣产品,其安全性通常是有一定保障的。更高级别的安全特性可能包括防电墙和三级断电双保险系统。
使用安全性


◇ 必须在热水器进水状态下打开电源加热,即打开热水开关有水出来,停水了就不要打开电源。
◇ 有泄压阀装置的可以定期检查能否正常出水。
Ps:如果没有做软水处理,最好一年清洗一次镁棒,卫生安全。
人性化设计
如果您希望热水器更加符合人性化需求,可以选择智能化的款式。这些智能热水器通常具备定时加热功能或远程Wi-Fi控制,让您能够在到家后立即享受热水澡的便利。
空气能&太阳能
除了上述两种还有空气能热水器和太阳能热水器↓↓↓

◆ 空气能热水器能耗上比较占优势,但是价格较贵,一般适合有经济能力,家里阳台比较大的用户。
◆ 日照条件比较好的地区也可以选择太阳能式热水器。
综合来看
这里咱们只综合比较燃气热水器和电热水器↓↓↓
安全性 ☞ 燃气热水器=电热水器

燃气热水器与电热水器一样,也存在电气安全的隐患。燃气热水器的电脑板和排风扇均需连接电源,同时金属水路水箱和即将排出的热水也是电通路的一部分。因此,在使用燃气热水器时,也需要注意电气安全问题。
我们可以做一些安全措施(电、燃气通用)↓↓↓
◇ 确保热水器插头与地线连接良好,火线和零线无错位。
◇ 定期检查热水器插头是否松动。
◇ 建议隔一段时间将插头拔下,断开电源。
空间体积 ☞ 燃气热水器<电热水器
最后
预算充足 → 建议选合资品牌高端燃气热水器。
预算有限或者热水需求量不是很大的 → 建议选电热水器。
但从长期使用性来看 ☞ 燃气热水器>电热水器。

1000元以下的电热水器不建议买,性价比不高!!

在预算范围内,建议尽量选择大众知名品牌的热水器,因为它们通常具有更好的质量保证。不要为了图省钱而选择质量较差的产品,以免在日常使用中造成烦恼。
END