几百块的人体工学椅值不值得买?别急,看完评测再决定
家居破坏王
2020-12-04
我们前段时间,做了很多关于人体工学椅的测评、体验,其中有一万多的,也有两三千的,还有一千多的。

但是,我看很多网友留言说,这个价位的椅子匹配不上他的身份,所以,今天我们就搞了一个能符合这些网友身份的,也就是五百块以内的人体工学椅。

那五百块钱的人体工学椅和一两千的甚至是一两万的到底有什么区别,今天我们来一起看一看。
这两款产品,分别是八九间的四代家庭版,到手价439元,和歌德利运动臀部弹簧坐垫版,到手价363元。

功能介绍
- 八九间
功能比较简单,椅子的操作装置一侧有,一侧没有。

有的那个在右侧,下面的按钮可以调节坐高和椅背,上面的按钮可以调节坐深。

重点说下椅背调节这个功能,按钮往外一拉,椅背就可以往后倾斜,但这个后仰没有固定的角度,是一个逍遥模式,而且椅背和坐垫之间一直保持90度,晃动的话也是一起晃动。这个功能有点类似赫曼米勒,但也不完全像。
扶手上下可调节,但不能左右、前后调节,且扶手有点小,有点短。
坐垫的坐深可前后调节,这样坐深会更长一点,坐起来对腿部的支撑也会更好。
椅子也有腰靠,能对腰部有不同的支撑。
- 歌德利
功能也比较简单,首先是掰动右侧的调节装置,椅子能上下调节。

然后椅子左侧的调节装置是调节靠背的,往上掰它,靠背再往后靠,到一定角度,再往下掰调节装置,靠背的角度就固定住了。
扶手同样只能上下调节,不能左右、前后调节。这个椅子带头枕,头枕能上下调节。
腰靠可以上下调节,但是腰靠怎么调节都硌腰,说实话有点鸡肋。
体验
接下来我们还是按三类人群,一米六左右、一米七左右和一米八以上的,分别来给大家分享一下坐这两款椅子的整个体验。
- 八九间
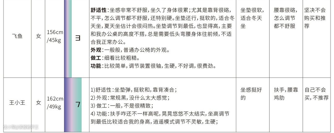
1、女生,162cm
首先是外观上来看,还是比较符合女生的一些审美的,白色和灰色搭配看着挺好看。

另外,椅子的规格大小、扶手高度这些基本上也符合他们日常使用,正常办公没问题。
逍遥模式,往后一靠一靠的也挺舒服。
当然也有不太方便的地方,一是坐垫的前后挪动,也就是坐深调节,需要用屁股使劲往前搓才能完成调节,但是女生大部分情况下搓不动,所以可能只有大力这样腿比较长的才能搓得动,所以这个功能对一般女生而言,基本用不上。

二是,腰靠的调节,靠不上,怎么调节都没有太大的感觉,对他们来说就是可有可无的一个功能。
2、男生,178cm
整体来看,椅子大小还行,坐姿比较合适。

逍遥模式用起来还是比较爽的,但是没有头枕,感觉午睡休息时不太方便。
坐垫的调节同样也没有那么轻松,往前挪动的时候也很费劲。
最后大家对椅子的做工做了一致的吐槽,略显粗糙,但因为确实便宜,也可以理解。
3、男生,185cm
椅子略微显小,但坐感还行,比较满意的是椅子的逍遥模式,放松起来很舒服,就是在后靠的过程中,肩膀以上没有靠的地方,有点悬空。

还有值得说的一点是扶手,可能就是为了放松时坐着而使用,胳膊能放在扶手上,如果办公的话,胳膊是接触不到扶手的,胳膊没有扶手支撑长时间工作就会比较累。

坐垫前移这个功能,对我来说很有用,因为我腿比较长嘛,坐深大的话能对腿部有很好的支撑,但是椅子坐垫下面就是个塑料板,如果往前坐的话有种悬空感,就是感觉随时有断的可能,从结实度上来讲,还是有些担心的。
- 歌德利
1、女生,162cm
从整体坐姿来看,头枕部分能靠上去,但是也不舒服。

椅子的两个扶手全部调到最高或最低,会显得不一样高,不知道是不是做工的问题。
腰靠的设计有点匪夷所思,上半部分特别靠前,倾斜着,正常腰靠应该都是平的,所以靠着会有些硌腰。

椅子左侧的调节装置,倾斜角度比较可下,转动椅子的过程中,它和五爪会摩擦上,而且,一不小心,还会夹到手。
椅子的坐垫对他们来说还是比较舒服的,因为坐垫里用到了弹簧,坐上去比较Q弹。
2、男生,178cm
同样,头枕和腰靠这块都不是很舒服,尤其是腰靠这部分,非常硌。

整个椅子支撑的那个结构感觉也不是很牢固,坐起来会晃晃悠悠的。而且,坐上去以后,椅子会向一侧偏。
坐垫同样获得了好评,Q弹的坐感很舒服。
最后,说下这个气压棒,没有标注等级,但问了客服说是2级认证。

3、男生,185cm
当时买这个椅子时,我就冲着坐垫去的,感觉会特别舒服,实际上也确实还可以。
头枕这块,往下调节会磕到我肩膀上,往上调节,刚好枕到塑料件这块,感觉还不如没有呢。

腰靠也是一样的,太硌了。靠背后仰的时候,因为我体重比较大,靠的时候总是感觉颤颤巍巍的,所以,我感觉这个椅子就是凑合用,放在办公区里给小伙伴用问题也不大。




总结
这一期,这两把五百元以内的椅子,也号称都是人体工学椅,调节的功能也有一些。但是实际上大家可以对比的出来,它和我们之前测的一千多的、两千多的,包括一万多的,人体工学的角度和层次上,确实还是差不少。
可能把它当成一个普通的椅子来坐,将将行,做工和用料上就不要有太大的讲究了,因为几百块钱。
如果对品质有一定要求的可能这两把椅子都满足不了你的需求,但是如果只是对价格比较敏感的话,这两把椅子其实还能用。
尤其是对个子偏小的网友,这种小椅子更适合一些,因为之前测的大椅子,对女生基本上都不是特别的友好,就都比较偏大。
那么最后至于说这两款椅子哪个好?值不值买?大家可以在留言区发表下自己的观点。