全包,半包,清包到底包的是什么?
恒彩家装集团
2020-12-30
前两天在跟新进的客户聊天,对方说自己是个装修小白,房子即将交付,但因为没接触过这个事所以很多事都不太懂。
于是跟她简单交流了一些装修流程,在我询问她想要怎么全包,半包,还是清包时,她问我:
“我应该怎么选?”
这个问题,我想应该是大多数装修小白都想要了解的了。所以今天我们就来聊聊全包,半包和清包到底要怎么选。

全 包


关于全包,根据字面意思就可以了解,简单地说就是包括:人工+辅材+主材。(还有一种是包软装,由装修公司全负责,业主只需要等入住即可)

清 包


所谓的清包,即是业主自己出材料,由装修公司出人,这种方式对于懂装修的人是较为合适的。除了施工,其他的包括设计,材料,验收都需要自己完成,这是最耗费时间的一种方式。优点显而易见的,就是最省钱。

我们有着充分的选材权利,可以将质量,费用一手抓。但是在施工过程中,也会慢慢显现出它的缺陷啦。
★自己选材不是一天两天的事情,基本是要贯穿整个装修过程的,需要准备好时间的投入。
★因为设计,施工不是同一个团队,所以会存在沟通不及时的情况,包括最后的软装搭配,全凭一己之力对于装修小白来说,还是有点费劲的,最终呈现的效果也不一定理想。
★很多自己请的装修团队,在施工工艺方面可能并没有形成固有的标准,因而在入住之后有很大的可能性会产生质量问题。
★装修小白在没有经验的情况下很容易根据自己喜好而没有考虑实际情况,因为会存在返工的情况拖延工期。

清包的方式只适合于具有装修经验,有足够的时间去管装修,并且对于设计、搭配具有一定审美的家庭。一般的家庭建议绕道选择半包或者全包为上。
半 包


半包则是介于全包和清包间的一种方式,想必这个概念大家都不会陌生,但对于所要负责的部分可能会有疑惑。
简单的说:半包指人工+辅材;
即装修公司负责出设计、施工以及装修中所需要用到的所有辅材。而我们业主需要负责主材、家具、家电的购买。双方联手共同来装修新家。

如果有预算紧张,但有充分时间的业主朋友,我都会推荐他们选择半包,是因为半包相对于其他优点非常明显。
首先区别于全包,这种方式拥有对于材料的选择权,我们可以掌控主材的品质,最重要的是整体费用可控。
而它的缺点,无外乎就是需要花费一定的时间成本,但对于家庭一员拥有空闲时间的业主来说,这个缺点完全可以忽略不计。

网络图
可能很多朋友看到这就会疑惑,什么是主材,什么又是辅材。
所以接下来是科普性小知识,建议了解。
01主 材
1.瓷砖

包括墙砖、地砖、填缝剂、踢脚线、窗台石,门槛石等
2.地板

包括木地板、木制踢脚。
在购买地板之前要确定是否安装地暖,是的话就得挑选地暖专用的地板。
3.门窗

网络图
包含成品实木门、塑钢门、铝合金门、推拉门、衣柜门,阳台封窗、防盗窗、纱窗等,涉及到入户门、卧室门、厨房门、阳台门、卫生间门、室外窗、防盗窗...
(入户门一般没有质量问题可以不用更换)
4.卫浴洁具

包括卫生间所需要的大部分洁具:水龙头、地漏、冲洗阀、蹲便器、水箱、马桶、淋浴房、浴缸,铝扣板…
5.橱柜

包括橱柜,及橱柜配套拉篮、米箱、水槽、五金挂件、净水器…
6.灯具

包含各类灯具:筒灯、射灯、落地灯、壁灯,吸顶灯、各类艺术吊线灯…
7.五金

网络图
五金盘点起来就多了,门锁、合页、闭门器合页、反弹器、门吸、铰链、水槽、毛巾杆...
8.其他

另外还包括复式楼里面的楼梯,软装的窗帘、布艺、装饰挂画、装饰品...
需要自己购买的主材说完了,我们顺便来了解一下装修公司需要提供的辅材有哪些:
沙子、水泥、红砖、纸面石膏板、插座开关底盒与面板,玻音软片、木龙骨、轻钢龙骨、防水涂料、防火涂料、防锈漆、油漆、乳胶漆、牛皮纸、纸胶带、玻璃胶、大力胶、乳白胶、纤维素、防开裂腻子粉、腻子粉、大芯板、九厘板、饰面板、胶合板、欧松板、PPR水管及水管配件、铝塑复合管、各种类型的连接件、阀门、电线、PVC电线管、防蜡管、八六方盒、分线盒、电工胶布、防水胶布、生料带、各种长度的铁钉、蚊钉、钢钉、射弹、自攻锣丝、刀片、锯片、色浆、腻刀、抹子、砂纸...
因为辅材涉及的都是非常细致的零配件,所包含的种类,品牌多样,在价格上也是大差不差,所以可以放心交给装修公司去解决啦。

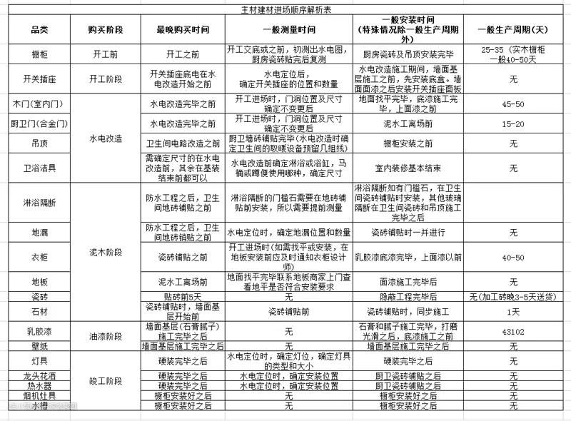
主材建材进场顺序解析表
- END -