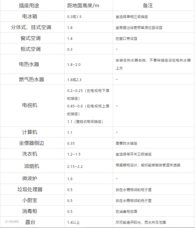
开关安装位置及高度详细!幕南2021-01-07开关安装高度一般距地面1.2~1.4m,且处于同一高度的高差不能超过5mm。门旁边的开关一般安装在门右边,且不能在门背后。开关边缘距门边0.1~0.2m。几个开关并排安装或为多位开关时,应将控制电器位置与各开关各功能件位置相对应,如最左边的开关应当控制相对最左边的电器。靠墙书桌、床头柜上方0.5m高度可安装必要的开关,便于用户不用起身也可以控制室内电器。厨房、卫生间、露台的开关安装应尽可能地避免靠近水区域。如必须靠近,则应配置开关防溅盒。插座安装位置及高度
开关安装高度一般距地面1.2~1.4m,且处于同一高度的高差不能超过5mm。门旁边的开关一般安装在门右边,且不能在门背后。开关边缘距门边0.1~0.2m。几个开关并排安装或为多位开关时,应将控制电器位置与各开关各功能件位置相对应,如最左边的开关应当控制相对最左边的电器。靠墙书桌、床头柜上方0.5m高度可安装必要的开关,便于用户不用起身也可以控制室内电器。厨房、卫生间、露台的开关安装应尽可能地避免靠近水区域。如必须靠近,则应配置开关防溅盒。插座安装位置及高度