装修100坑——077窗台石坑
牛角监装修监理
2021-03-01
很多小伙伴在装修时,都会遇到一个问题,那就是有没有必要装窗台石。大多数窗台都是比较窄小的,也不会放置什么东西,总觉得为了美观而设计窗台石好像有些浪费,但真的浪费吗?其实不然,窗台石的作用可不止是美观这一条,它还可防水防潮防磕碰,偶尔遇到雨天,还可以防止雨水淋进来,而且还非常好清理。既然窗台石这么好,那窗台石装修有哪些注意事项呢?为了让业主了解窗台石装修误区,牛角监总结出以下“三大常见的窗台石坑”,准备装修或者对装修感兴趣的业主朋友可以了解一下。
窗台石坑的原因:窗台石装修出现问题,美观性、实用性不高不说,还徒增麻烦。
窗台石坑的致命等级:★★★

牛角监总结——三大常见的窗台石坑:
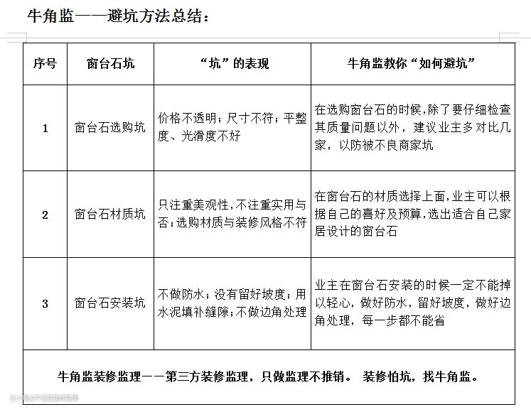
窗台石坑一:窗台石选购坑 (致命等级:★★★)
现如今窗台石的品牌有很多,材质种类也很多,这无疑增加了消费者的选择和判断难度。那么在选购的时候,我们应该如何做才能避免被坑呢?
1、询价。业主可以向商家询价,然后了解窗台石的材质、质量、安装和人工费等等,如果商家上门安装费用是否全包,如果购买多少钱一延米,这都需要了解清楚,然后做出对比,选择合适的价格购买。
2、确定尺寸大小。窗台石尺寸大小一定要提前确定好,在购买的时候才知道具体尺寸大小,根据尺寸大小选择美观、质量和材质好的窗台石;窗台石一定要防水、防晒、不褪色。还有一点要注意的是飘窗石超过两米四就会做拼接处理,需要事先谈好如果拼接,尽量不要采取中分的方式,这样的话,接缝会比较长,不美观。
3、花纹、平整度。我们在选购窗台石的时候不要只看它的表面,一定要对花纹的纹路做出详细的了解,然后选择平整性好的窗台石,最好不要选择褪色的,否则会影响装修质量和效果的。
4、光滑度。在选择窗台石的时候,我们可以多用手摸一摸窗台石表面,看看是否光滑,光滑的窗台面质量好,吸水性也好,美观性更高。
牛角监点评——在选购窗台石的时候,除了要仔细检查其质量问题以外,建议业主多对比几家,以防被不良商家坑。
窗台石坑二:窗台石材质坑 (致命等级:★★★)
关于窗台石的材质到底哪种好,由于其成本、性价比、质感不同,所以不同的人有不同的喜好和看法。接下来给大家介绍一下常见的几种材质窗台石的优缺点:
1、大理石。大理石的纹理是很美观自然的,表面的光滑度是几种常见石材中最高的,但是成本比较高,而且因为密度问题,大理石很容易被渗透,不好清理。
2、花岗石。花岗石的纹理颗粒分明,花色比较少,所以远不如大理石更美观,而且因为大理石和花岗石都是天然石,所以成本也比较高,但是花岗石比大理石更坚硬耐用,不容易吸水,比较好打理。
3、人造石。人造石的成本比较低,且绿色环保,而且可选的花色比较多,可塑性很强,但是不如天然石材坚固耐用,而且光滑度和色泽也远不如大理石更有质感。
4、木质窗台板。兼顾了实用与美观,但其实木质板的成本并不低,而且还非常容易干裂变形,偶尔染上污渍根本去除不掉,且装饰风格上也只比较适合自然淳朴的装修风格。
瓷砖。瓷砖比木质板更好打理,花纹的选择性也比较多,成本也比比较便宜,可以根据需求拼接,但是质感比较差,而且还需要注意美缝等问题。
相较来说,铺窗台石要更实用一些,如果注重美观度的话,大理石和瓷砖都可以;实用度的话,最好选择坚硬度极高的花岗石,承重能力比较强;如果是简约风的客厅小窗台,平时只摆放绿植,那么木质窗台石也足够了。
牛角监点评——在窗台石的材质选择上面,业主可以根据自己的喜好及预算,选出适合自己家居设计的窗台石。
窗台石坑三:窗台石安装坑 (致命等级:★★★)
在选购到自己喜欢的窗台石后,就剩下窗台石安装环节了。有些业主觉得窗台石安装看起来是很简单的,但其实不然,有几个窗台石安装上面的误区我们必须得注意一下,不然就等于白装了,关好看不中用。
1、一定要做防水。无论你选择了质量多么好的窗台石,都一定先做好防水,毕竟再好的窗台石也禁不住一直泡在水里。
2、留好坡度。窗台石的平衡度一定要做好,不要内低外高,不然水清理不净,一样泡窗台石,可以提前留好坡度。
3、用玻璃胶填补缝隙。安装窗台石按理说应在墙面装修前安好,这样缝隙可以弥补,但是如果不得已要在之后安装,那么建议两侧的缝隙一定要小,最好不超过2mm;与此同时,我们填补缝隙时,避免使用水泥,不然会很明显,可以使用玻璃胶。
4、做好边角处理。对于窗台石的边缘一定要隐藏好,或者打磨光滑,不然不小心碰一下真的能疼哭。
牛角监点评——业主在窗台石安装的时候一定不能掉以轻心,做好防水,留好坡度,做好边角处理,每一步都不能省。

