清新夏日,从一杯果蔬汁开始。原汁机、榨汁机、破壁机应该怎么选
心潮芃湃
2021-05-16
★写在前面
进入5月,尤其是立夏过后,街上美女穿啥的都有,吊带裙、短袖、短裙的,还有的已经搬出了人字拖鞋。我看着都热~~~

(图片来自网络,侵删)
5月不减肥,6月徒伤悲。果蔬汁不一定能减脂,但一定能解馋、解乏。这一期我们就从果蔬汁自制设备的选购聊起。
★目录
一、关于原汁机、榨汁机、破壁机的区别
二、原汁机选购从哪几方面着手
1.关于使用的电机
2.关于转速的问题
3.原汁机的容量
4.投料口径大小
5.工作噪音大小
6.关于出汁率
7.操作简易
8.机体易清洗
9.插电、充电便捷
10.预算问题
三、我的选择——七彩叮当Z1原汁机,¥219
1.机器的配置情况
2.机器的工作原理
3.机器的操作方式
4.关于携带收纳情况
5.关于工作噪音
6.关于清洗情况
7.关于充电续航情况
8.原汁机其他人性化创意设计
四、一周不重样——果蔬汁食谱分享
周一喝苹果胡萝卜汁,调理肠胃,提神醒脑。
周二喝西柚雪梨汁,去热止渴,美容养颜。
周三喝黄瓜雪梨汁,清热利湿,增强免疫力。
周四喝火龙果橙汁,清热解毒,缓解疲劳感。
周五喝一杯番茄汁,淡斑瘦身,清肠刮油。
周六喝菠萝猕猴桃汁,酸甜爽口,补充VC。
周日来一杯西瓜汁,消暑解渴,清除水肿。
★正文
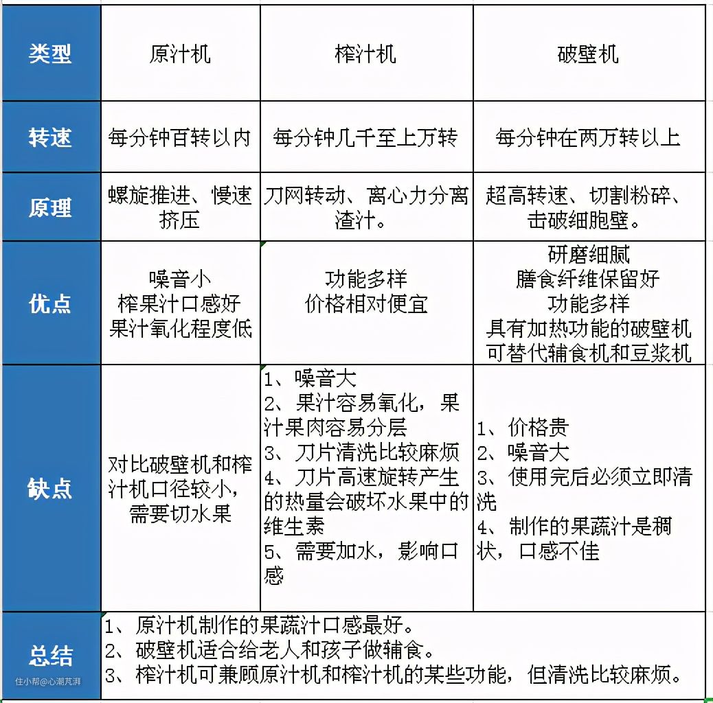
一、关于原汁机、榨汁机、破壁机的区别
- 原汁机
原汁机是通过螺旋推进式挤压、低速柔性提取的方式来加工食物,最大限度减少了食物被空气氧化的可能性,保留了食物天然的口感和营养。

原汁机的优点:一般原汁机每分钟转速在80转以下。有点像挤毛巾一样将果汁慢慢挤出来,提高了出汁率,不会破坏水果细胞结构,保全了水果大部分的营养。而且低速出汁还有一个很大的好处,就是不会产生高热,这就可以避免了果汁受热氧化的问题,这是原汁机产生的根本意义,因为氧化会造成水果营养大部分的流失。
原汁机的劣势:对比破壁机和榨汁机口径较小,需要切水果,又像水蜜桃、大枣、杏子、李子等食物,在放入原汁机前必须去除果核,否则会导致零部件受损。
所以,原汁机比较适用喜欢喝果蔬汁的兄弟姐妹,它的特点是营养保留多、工作噪音低,汁渣分离后的口感会比较清爽。
2.榨汁机
目前市面上比较多的是离心式榨汁机,利用刀网切碎水果和蔬菜,使果汁在离心力的作用下通过细密的不锈钢过滤网流出。

榨汁机优点:榨汁机的功能比较全,还可以碎肉、和面、打蛋等,榨汁机的技术相对原汁机来说更为成熟,换句话说,原汁机是在榨汁机的基础上发展起来的。榨汁机的价格相对较低。
榨汁机劣势:因为每分钟基本在几千到上万转,噪音比较大,刀片旋转过热果汁容易氧化,榨汁机完成的的果汁相比原汁机过滤效果差,会有一定的果渣沉淀物。刀片清洗比较麻烦,小心别切破手指~~~另外,大部分榨汁机使用时候需要加水,影响口感。
所以,榨汁机适合那些家里需要兼具原汁机和榨汁机功能,一机多用,追求功能齐全的兄弟姐妹。它的特点是价格低、综合功能多,既能榨汁也可以碎冰、碎肉。
3.破壁机
破壁机是通过高转速(一般每分钟2万转以上),瞬间击破食物细胞壁、细胞核,将细胞内的营养素释放,特别是将藏在果皮、果籽、蔬菜根茎、种子内部的植物生化素释放。

破壁机的优点:集合榨汁机、豆浆机、料理机、研磨机等产品功能,一机多用,除了果蔬汁外,可以做米糊、奶昔、酱料、磨粉、刨冰、浓汤等。破壁机能打碎更硬的食材,甚至是鱼骨和药材,并且能够短时间内击破蔬果细胞壁,保留了食物天然的口感和营养,提高胃壁吸收率。
破壁机的劣势:想要果蔬汁那种纯液体,清爽口感的,破壁机做不到。由于其高转速,工作噪音较大,使用完后请趁热立即清洗,否则,杯壁不容易清洗。破壁机根据电机、杯体、刀头等综合性能价格不一,但普遍较贵。
所以,对食材营养保留全面这方便要求比较高的兄弟姐妹,喜欢倒腾五谷杂粮(豆浆、米糊、坚果酱等)、营养更丰富的果蔬、药膳,家里有给老人孩子做辅食需求的话,破壁机是个好选择。
▼综上,这里用一张表格来总结下原汁机、榨汁机和破壁机的优缺点和选购人群,让大家有更直观地了解。

因为今天的主题是夏日里清爽果蔬汁饮品,所以,为大家着重介绍如果选购原汁机。
二、原汁机选购从哪几方面着手
1.关于使用的电机

电机是原汁机的核心,动力强、稳定性足、寿命长的才能运转不易故障。直流电机应用广,采用减速齿轮箱调节转速。但随着技术发展,现在交流电机得到了推广,稳定性更好,故障少,而且使用寿命也有了很大的提升。千元内的原汁机一般都是使用直流电机,高端原汁机则会选择交流电机了。
2.关于转速的问题

因为原汁机的工作原理有点像挤毛巾,将果汁慢慢挤出来,不破坏水果细胞结构,水果营养得以保全。而且低速出汁不会产生高热,也避免了果汁受热氧化的问题。一般原汁机的转速都在50-80转/分。当然,从机器的转速来讲是越低越好。
3.原汁机的容量

因人而异,是同时满足家里多人还是个人对单次榨汁的需求。当然这个选择间接决定了原汁机的体型,是大体积的、中体型的还是便携式mini机。根据自己对原汁机应用场所,来选择原汁机的容量吧,仅是个人单次榨汁,便携式mini原汁机能达到250ml就很不错。
4.投料口径大小

关于口径的问题,不能过小。口径太小,水果就必须切得细小,对于一些“懒癌患者”,使用不便捷,买来的机器容易积灰。除了大小,口径形状也很有讲究,细长型的口径会比椭圆形的投料更方便。当然体型大的机器所带的投料口径肯定比小型原汁机口径大一些,所以得先看原汁机使用环境,决定体型,再选择相对大口径的机器。
5.工作噪音大小

工作噪音越小越好,40~60分贝是一般说话声音,70分贝是大声说话,舒适度的上限。80分贝差不多是吹风机的感觉,90分贝是嘈杂的马路,长时间会影响听力。如果产品运作时候和正常说话声音差不多,这样的原汁机可以选,共振越低越好,也能够延缓机器的使用寿命。
6.关于出汁率

果蔬汁,我喝的就是“汁水”。出汁率一定要≥90%,果渣越干说明出汁率越高,汁水的颜色越亮说明越纯,口感也会越好。同时,果汁不能有明显分层,否则说明破坏了水果里的营养成分,我买的是原汁机,不是榨汁机。原汁机的果汁就不应该有分层。
7.操作简易

原汁机买回家,可能就会被讲究养生的妈咪“顺”回自己家里,所以,操作简易,不单单是针对我们年轻人,也需要老年人会使用,按键少、有指示说明的,能自动缓解卡机问题等等,老人一看就能懂得,一用就上手的“傻瓜式”操作原汁机,更适合日常随取随用。
8.机体易清洗

全身能冲洗、无滤网(这里指传统网格)设计最好,对于懒人来说,无滤网的款式清洁起来会更方便,完全用水清洗即可,没有刀片也不会伤手。有滤网的,容易藏污纳垢,榨汁三分钟,清洗30分钟,这样的机器,容易被抛弃。
9.插电、充电便捷

很多人会选择便携式原汁机,既可以在室内环境使用,也可以在室外公园郊游时候使用。所以选择的机器既能插电使用,也可以无线使用,这就要求续航能力强,充满电,可多次运作。同时,充电方式要多样性,就跟买个能源车一样,别买了个小家电,回头还患上“恐电”焦虑症。
10.预算问题

我一直秉承选购高性价比产品,这个主要看自己的定位,原汁机只是偶尔使用,还是高频次的使用。价格并不完全代表性能,但是千元以上高端原汁机的品质肯定优于200-300元的小型原汁机。价格差很多,值不值当,听从内心。
三、我的选择——七彩叮当Z1原汁机
在市场上众多的原汁机产品中,根据以上的几个方面,并设定范围是便携式小型原汁机和性价比高的产品,圈定了这款七彩叮当Z1原汁机,¥219。

主要特点:
- 榨出来的果蔬汁口感顺滑
- 操作简便,设计人性化
- 整机可以水洗,清洗非常便捷
- 体型小,收纳方便,也适合外出携带
- 超强续航,连续无线运行制作12杯果蔬汁
1.机器的配置情况

▲七彩叮当Z1原汁机使用直流电机,无刀70转/m,使用DC 7.4V额定电压,40W功率,净重在1.17kg,280毫升果汁容量,榨汁自动分离。


▲投料口径宽度在4厘米、深度在12厘米,对便携式原汁机来说,这个口径不算小,磁吸推料棒也非常给力,但是在实际操作中,还是建议尽量将果蔬切得细长条一些。
2.机器的工作原理

▲原汁机不用加水就可以完成果汁制作。通过“拧毛巾式”螺旋挤压原理,低速慢榨果汁,实现果渣和果汁能很好的分开。

▲这款七彩叮当Z1原汁机果汁出汁率在90%以上,西瓜的出汁率更高。制作的果蔬汁色泽透明,无分层,无沉底,很好的保留果汁的原汁原味。同时,减少氧化与热量的产生,不破坏水果细胞结构。接汁杯满杯基本在250ml,每天喝上一杯,水果量达标。
3.机器的操作方式

▲七彩叮当Z1原汁机操作还是相对方便的,按键方式操作,轻触按键,边压边榨。

▲按键双击启动、长按反转、单击停机,在按键上方有说明,一目了然,老人、小孩都马上会用。蓝灯亮,既是在运作了。

▲组装也非常方便。卡槽~旋转~30秒搞定。
4.关于携带收纳情况

▲这款原汁机携带收纳都很方便。一般榨汁机、破壁机或者高端的原汁机体积大,笨重又占地方,需要插电使用,使用场景少,性价比低。七彩叮当Z1原汁机体积和重量只有传统原汁机的1/3,仅有两罐330ml可乐一样高。不占地方、不局限于家里,出去旅游,吃饭等等也能携带。
5.关于工作噪音

▲这款七彩叮当Z1原汁机运作时,我进行了测试,基本维持在60分贝。与家里另一款榨汁机相比真的是非常非常的轻了,榨汁机刀片转动起来要105+分贝,像在装修房子,没有对比,没有伤害啊。
6.关于清洗情况

▲这款原汁机体积小,容量大,部件少,缺口对位,易拆解部件清洗拆洗简单,无滤网无刀片不伤手,安全可靠,清洗简便,一冲即净。(和家里榨汁机清洗做了对比)

▲七彩叮当配的这个刷头,有前和侧二处刷子,非常好用。

▲全身可以水洗,真是太方便了,以前榨汁完成,最烦恼的就是清洗,不同部件,不同清洗方式。这款机器,减少了清洗时间成本。

▲和家里榨汁机清洗后对比,这款原汁机洗后干干净净,可是榨汁机刀片和杯壁上还有残留。
7.关于充电续航情况

▲原汁机有多种充电方式适配器、车载充电,还可以充电宝。超长续航,USB充电口,一周只需充电一次就够用,4小时充满电,可以使用5-8次,满电状态下,能连续鲜榨12杯果汁。
8.原汁机其他人性化创意设计

▲这款七彩叮当Z1原汁机细节做得还不错,比如底部防滑脚垫,还能稳固机身,降低噪音。
▲原汁机创新设计卡料智能自动翻转功能,不容易卡果肉,不易卡顿,果汁更容易榨取。电机自动判断正反转,防止烧电机。
四、一周不重样——果蔬汁食谱分享

- 周一喝苹果胡萝卜汁,调理肠胃,提神醒脑。
- 周二喝西柚雪梨汁,去热止渴,美容养颜。
- 周三喝黄瓜雪梨汁,清热利湿,增强免疫力。
- 周四喝火龙果橙汁,清热解毒,缓解疲劳感。
- 周五喝一杯番茄汁,淡斑瘦身,清肠刮油。
- 周六喝菠萝猕猴桃汁,酸甜爽口,补充VC。
- 周日来一杯西瓜汁,消暑解渴,清除水肿。

1.周一苹果胡萝卜汁

食材:一根胡萝卜,二个苹果
要点:
- 胡萝卜去皮切成细长条,一点要细一点,因为胡萝卜本身比较硬。
- 苹果去皮切块,依次放入原汁机。
▼成品:

元气满满的新一周开始~
2.周二西柚雪梨汁

食材:一个西柚,二个梨
要点:
- 梨切片放入原汁机榨汁。
- 四分之三个西柚切片放入原汁机。
- 四分之一个西柚取果粒放在杯中,让果汁喝起来有酸甜的颗粒感~
▼成品:

一款高颜值搭配酸甜口感的夏日果汁,为“干饭人”加油鼓气~
3.周三黄瓜雪梨汁

食材:一根黄瓜、二个梨或者二根黄瓜、一个梨(看你们想要更爽口的还是口感偏甜的)
要点:
- 黄瓜切两片长薄片放在杯中点缀。
- 黄瓜切片,梨切片依次放入原汁机榨汁。
- 喜欢柠檬的,可以切一片,让口感更酸爽~
▼成品:

三个工作日过去了,生活或多或少有些不规律,来一杯蔬果汁,帮助自己肠胃排毒~
4.周四火龙果橙汁

食材:二个橙子、半个火龙果
要点:
- 橙子切块放入原汁机榨汁。
▼半个火龙果切二大块碾碎放在杯底。

- 橙子搭配火龙果,让这杯果汁更有厚重感~
▼成品:

橙子太单调~火龙果来配,这样色彩绚丽的一杯果汁,点缀了周四的加班夜。
5.周五番茄汁

食材:番茄若干
要点:
- 番茄清洗干净。
- 个大的番茄对切放入原汁机。
▼成品:

周五晚上可以轻断食一下,帮助自己的肠道做清理。
6.周六菠萝猕猴桃汁

食材:三个猕猴桃,半个菠萝
要点:
- 菠萝切片并用盐水泡洗一下,凉白开洗净。
- 猕猴桃切块。一起放入原汁机。
▼成品:

一杯开胃果汁,让慵懒的自己在周六变得神采奕奕。
7.周日西瓜汁

食材:准备半个西瓜
要点:
- 西瓜切片放入果汁机。
- 随时关注接汁杯,不要让它溢出~西瓜的汁水可是非常丰盈的。
▼西瓜籽被分离得干干净净。

▼成品:

终于可以这样畅快淋漓的喝一杯。之前用榨汁机榨汁,我只能边喝西瓜汁,边吐西瓜籽渣渣,请自行脑补。
★结语
今天我们聊了夏日果蔬汁饮品,在原汁机、榨汁机、破壁机的优劣势对比中,极其肯定了原汁机所制作的果蔬汁口感最佳。关于原汁机选购,我认为首先要确定机器使用的场景,如果仅仅在家里使用,且不在乎占地问题,那么可以选择体型大一点的原汁机。但如果希望携带收纳方便的,多场景使用,那么便携式的原汁机最适合了。在此前提下,选择转速低,口径大、出汁率高、噪音小、操作简便、容易清洗、续航能力强,且性价比高的产品。今天的话题就聊到这里。
我是心潮芃湃,我们下期再见哦~更多家电、装修、个护知识可以关注同名个人号了解哦~