又丑又贵的推拉门,我第一个推荐!
住范儿
2021-09-07
你们想一想,原来家里厨房的玻璃推拉门是什么样的?
反正yoyo家是这样的。

不能说丑吧,只能说是妈妈想要的样子,但画风好像稍微有那么一点点·······
有多少人像家一样举个爪!
这期的主角,我们就来讲讲家家都有的玻璃推拉移门。
讲真,说它是拯救小户型的第一名,没有反对意见吧。
分割空间、采光、隔音保温、甚至保护隐私上它一样不差,唯一让它诟病许久就是——丑,怎么看都不符合当代小年轻们的审美。

这一期,我们就从根源出发,把门细细拆了,从型材选购、安装上给大家一个好看又实用的玻璃推拉移门选购大全。
好看的核心就是能窄就窄,能简就简。
当然如果有说不到的地方,大家可以在结尾的评论区补充,欢迎贡献你们的小宝典~
- 型材选购要又窄又简
如果你去逛一圈建材市场,再去某书某因逛一圈,你就不难发现极简推拉门已经成为近两年来市场的主流。
在去翻就简的审美趋势里,极简玻璃推拉门的流行不能说是偶然,只能说是雷同。

不论是流行的极简、北欧、现代、日式风,它都很百搭。
那它极简在哪里?
简单来说,型材上能窄就窄,颜色上能简就简,最好是“隐形掉不存在”。

这和隐形门越做越高,定制柜能通顶是一个道理,门做高了自然就显层高,通顶了就更整体,视觉上也更大气。
当然,这里的前提是一定遵循好用、耐用的原则去说。
门框、门套首选16mm黑色铝镁合金
推拉门框、门套通常是一个材质的。
常见的材质是铝镁合金、钛镁合金,再生铝、木门,不论是硬度、耐用上合金材质都表现不错(钛镁合金最好、铝镁合金次之);
再生铝的反而有点逊色,木门受潮、厚重反而最差。

铝镁合金型材的推拉门,大都使用原色,如遇到涂上色彩时,应注意检查产品质量,以免商家以次充好。
铝合金边框型材厚度一般要达到1.2mm-1.5mm,这样才能可靠稳固性。

颜色上以黑白金三色为主,价格上并无区分,但是因为表面工艺(拉丝、喷漆、瓷泳)的不同,三个颜色也会呈现不一样的质感。

更百搭的是黑框包边的铝镁/钛美合金,原生的黑色不挑风格和户型,也有人喜欢用白色,但白色用久了容易脏不推荐。

除了材质上的改变,极窄推拉门的门扇是边框越做越细。
对比于传统常见的45mm的铝合金门扇边框,它肉眼可见的瘦了一圈。

16mm门扇边框搭配2mm的铝合金型材,基本上是极简推拉门的标配。

我们往期众多的真实人家采访案例里,都不难发现它的身影。

- 玻璃首选无痕的超白钢化玻璃
玻璃认准3C的钢化玻璃材质,是安全的必要保证,即使碎了也不会伤人。

玻璃的颜色种类越来越多,有超白玻璃,有普通透明玻璃、灰色的、黑色的、夹丝的、磨砂的、长虹的。

市面上卖的最好的就是超白玻璃,其次是长虹玻璃。
如果看重隔音,就选双层的超白钢化玻璃,双层的厚度大约4cm。
如果只是分割空间,选单层的钢化超白玻璃就行,厚度5mm-8mm不等。

正常情况下,标配是普通玻璃,如果选择钢化玻璃或者长虹玻璃,每平米需要加100-160元。
不论是网购还是线下,这点都要问清楚~
玻璃除了要选材质、颜色,还要看造型。
最百搭的首选完整的整片玻璃,越大视野越开阔,采光也更好。
常见的也有黑框井字格,十字格,格子一定程度上起到固定玻璃的作用。

但要好看,格子越少越好,格子的边框也越细越好。
如果觉得普通玻璃太单调,可以根据软装颜色,搭配少量的还印花玻璃或艺术玻璃。
若隐若现的既视感,自带氛围。
它们不会像整片玻璃一样占据大量面积,但在空间中作为隔断、窗户,或者搭配复古的风格也很好看。

- 滑轨等五金选择决定推拉门用多久
如果把玻璃推拉移门比作一台车,前面说了这台车怎么能好看,那阻尼和滑轨就是这台车的核心发动机了。
说白一点,玻璃推拉移门好看了不行,好用全看滑轨和阻尼。
市面上滑轮常见的材质有塑料的、金属的、玻璃纤维的,尽量选用碳素玻璃纤维滑轮,承重力大,更顺滑。

阻尼不一定要有,是可选配件,但现在一般都会安装。
- 什么样的情况下可以不安装阻尼呢?
如果你家是开放式厨房,玻璃推拉移门只是起到隔音隔油烟的作用,就没必要买阻尼。
但如果家里有小朋友、有宠物的话,阻尼的安装就一定要买,它反而起到了保护作用。

安装几个合适?
几扇门能动就安几个。
如果是老式的平移双开推拉移门,两扇都能动就买2个。
现在很多人为了省空间,选择做单开的三联动/两联动推拉移门,这时候一个阻尼就够了。
在我的调查里不论是某宝还是线下,商家都不会主动明确的告诉你五金的品牌。

一般情况下,滑轨和阻尼的品牌国产的认准斯坦福、深圳好博、坚朗、OKP(欧派克)准没错。
进口的认准比利时索宾柯Sobinco、意大利吉斯GIESSE、德国诺托ROTO、丝吉莉亚 SI、德国格屋 等。
正常购买时,玻璃推拉移门的滑轨是包含在计价里的,不需要单独购买。
但如果你不放心,可以在安装前提前单独购买,滑轨+阻尼是按一套卖的,大品牌价格在50-400元/套不等 。

说实话,帝都十里河溜达了一圈下来,专门卖玻璃推拉移门的没几家,全是和窗户在一起售出的不知名小品牌,产地无一例外的全部来自佛山。
偶尔有两家来自天津的,顺义的,一深究还是广东的。

其实,受制于南北方经济发展的影响,很多家居品类的工厂和制作,都在珠三角、长三角地带,就连流行的趋势,也是先南后北。
推拉门也不例外,做的好的厂家基本都在这两个地方,尤其认准广东佛山这个产地。
- 好看还得看门最后的安装效果
好不好看,还得看最终在环境里的呈现效果,这一步就全取决于设计和安装了。
常见的安装方式有吊轨+地轨、吊轨两种。
吊轨+地轨是相对传统的安装方式,结实耐用,但时间久了就会出现滑轨不畅、容易藏污纳垢的尬尴。

纯吊轨是相对新的安装工艺,技术已经相当成熟,不过确实存在一定的使用风险,比如推拉门时会晃、安装对墙体的承重性要求很高。
现在很流行的隐藏吊轨推拉移门和无边框的推拉移门就是其中的两种,也是被大家公认好看的安装方式。
其实还是在门套、边框和地轨上做文章,能藏就藏,再不济直接不要了。

- 隐藏的吊轨推拉移门
隐藏式吊轨推拉移门其实就是将推拉门的上边框和滑轨阻尼器等配件藏起来,只露出或者不露出门扇的边框。
就是我们常提的遮丑,把不好看在承重墙上方凿个洞或者或者用石膏板遮起来。
能看到的部分就剩下门扇上边的窄框,所以好看。
虽然好看,但做隐藏式吊轨推拉门,却不是想做就能做的。
原因是门太重了,单扇门轻则达60斤,重则达上百斤,按照的每个100斤来算,常见的两扇、三扇推拉移门至少要承重200、300斤。
这就要求墙必须是承重墙,而且要够厚;如果是轻体墙,就一定要提前在硬装阶段和工人沟通,做轻钢龙骨的加固。
具体的做法类似于窗帘盒的工艺,要提前预留凹槽,用木头或者石膏打造一个U型轨道盒子,同时预留凹槽的宽度和深度。
可以做成和墙体一个平面的,也可以用延申的石膏板遮丑。
凹槽的厚度取决于推拉门门套的厚度,如果一扇窗4cm,常见的两联动、三联动推拉门凹槽厚度至少在10-17cm,墙体得这么厚,否则做不了。
凹槽的深度=配件阻尼的高度+推拉门的上边框的宽度。

如果打算单独购买滑轨阻尼,一定要问清预留的配件深度,再加上门框的厚度和工人师傅一起沟通。
不同的厂家门框厚度不同,这个也要提前沟通。

无边框吊轨推拉移门
无边框吊轨推拉移门的做法更夸张。

简单来说就是完全抛弃门套,把门隐藏在去墙体内、或者进行完全的遮挡,造成无门的假象。

做法很简单,巧用假梁,砸墙拆洞。
巧用假梁就是在另一侧墙体上与吊顶平行,提前用木头包裹石膏板安装假梁,作为吊轨推拉移门的支撑。
推拉门完全打开时,门与墙融为一体,成为墙面的装饰或者完全看不见;完全关上时,可阻隔油烟。
如果你家想做开放式厨房又担心油烟乱飘,这不失为一个好的解决办法。
如果家里已经装修好了,还是想做推拉门,就只能借鉴谷仓门的安装方法,直接用一根裸露的钢化杆做支撑,不过稍微有点丑。
- 无地轨让空间更通透整体
前面两种说了吊轨好看的安装方法,但要空间更显大,好打理,越来越多人选择不做地轨。
但关于要不要地轨一直是个有争议的话题。
从耐用和稳定的角度讲,地轨必须安装;但要让空间好打理、更好看,肯定是无地轨。
但为了安全起见,我们建议吊轨推拉门最好在地面做地轨来加固。

如果嫌传统的一体式地轨丑,可以提前和师傅沟通将地轨置入瓷砖里和地面齐平,封边固定。

不过这对工人师傅的工艺要求很高,不然很容易损伤瓷砖。调查显示,北方的商家一般不推荐这种做法。
还有一种方式,可以采用线性小金条在地面加固,几乎看不见,不过隔音、密闭性相对较差。

用5-8年也没有问题。
总结一下,好就看还得看产品在场景中的呈现效果。
在使用足够的情况下,隐藏式吊轨和无边框移动推拉门完全没问题,如果承重性足够,还可以采用无地轨设计。
玻璃推拉移门是怎么计价的?
玻璃推拉移门基本上全是按照XX元/㎡来报价的,这个报价含安装的费用。
正常情况下,门套的价格另算,阻尼有的会赠送,有的不会,最好提前问清楚。

如果想知道你家门要花多少钱,可以套用下面这个公式:
门的总价=单价x平米+门框㎡单价x米+其他(阻尼/特殊材料的加价/安装运输费)
每㎡的普通玻璃的报价在750-900之间,极简的不同玻璃每㎡报价在960-1200不等。
门套的价格普通的单面每米60元,双面是120元;极简的门套单面120元/㎡,双面就是240元/㎡。
足足和普通玻璃差了一倍。

特殊的材料比如长虹玻璃、超白玻璃要单独加钱,每㎡100-160元不等。
需要注意的是,玻璃推拉门一般最高只能做到2.4m,有的单扇门最宽只能做到1m或者1.2m,再宽就做不了了。
如果你家是高层需要进电梯,推拉门的高宽也需要考虑电梯的高和宽,这个最好拿尺子到电梯间量一下。
- 网购和线下购买谁更划算?
说实话,差别不大。即使是网购,也要引流到线下让师傅上门测量,综合下来和线下差不多。
当然也有不含安装的,那你就要在沟通时提前订好样式,并量好墙体的长、宽和厚度了。
虽然网购麻烦,但我还是推荐,好处是省下了跑建材市场的时间、体力。

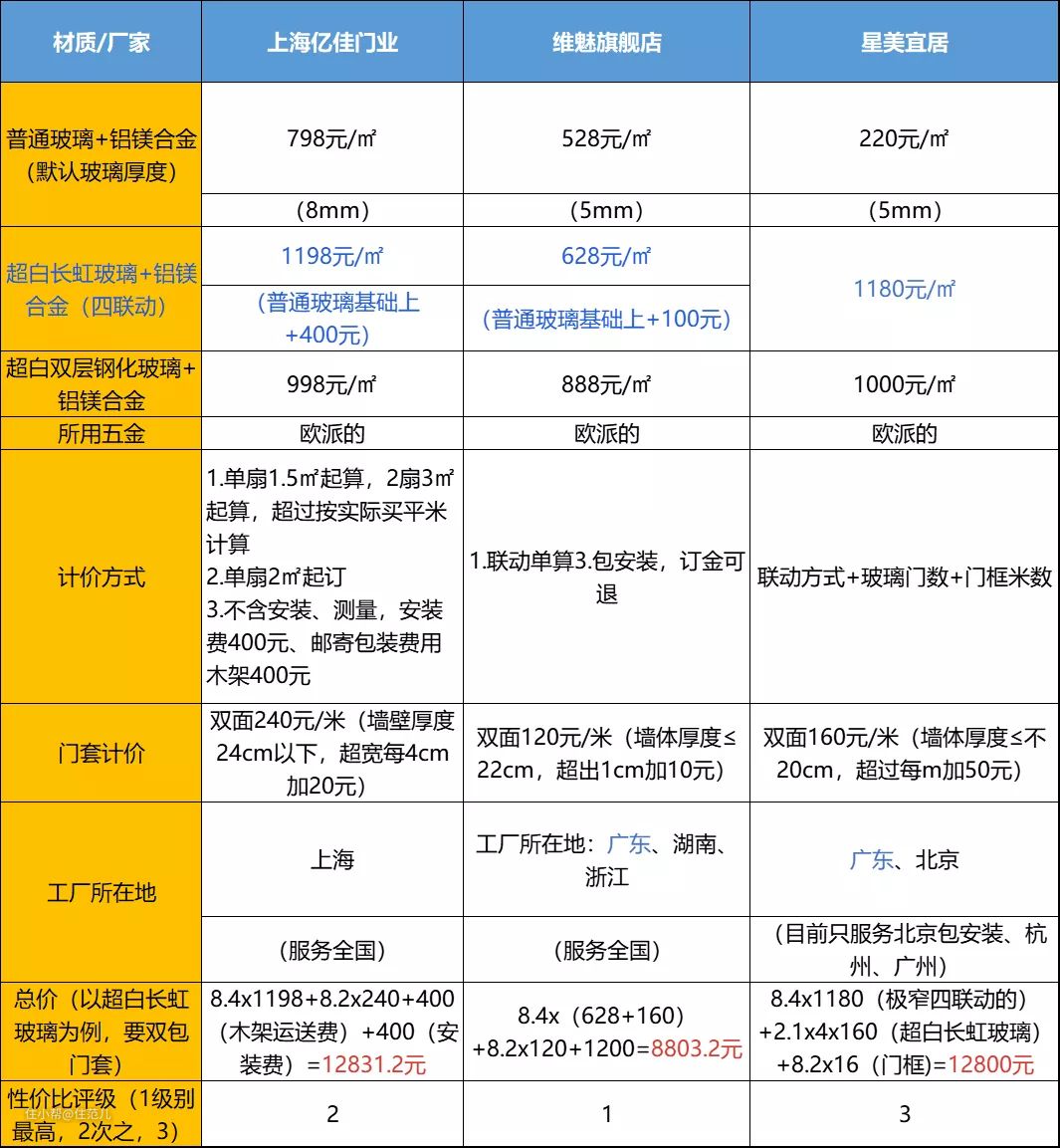
下面是我在调查时发现评论还不错的三家某宝店铺,整体来说都可以放心入,3C认证、都是专门做定制推拉门5年以上的厂家。
只是在产地、价格、服务上还是稍有差异。
我以(高x宽x门洞厚度)2.1x4X0.17m尺寸,做16mm的四联动极简推拉门为目的,分别向三家询价,下面是整理后的报价单。

(单个价格可能随着时间变化,仅供参考)
综合之下,可以优先选维魅旗舰店,其次选星美易居,但星美目前之服务北京、杭州、广州三个地方;最后选择上海亿佳门业。
好了,这就是今天的玻璃推拉门选购,如果还有什么疑问或者经验分享,可以直接在评论区留言。
喜欢这篇文的也别忘记“关注+收藏”呀!