油漆施工,这些最重要!进来告诉你答案
名瑞装饰全案整装
2022-02-08
一、油漆施工
油漆的施工是属于半包工程里最后的环节,主要涉及的是吊顶的喷漆。油漆方面,大家最关注的肯定就是以下几点:
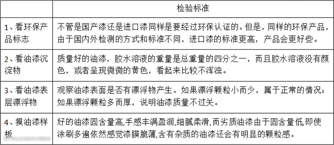
1、油漆的环保性?
2、喷涂的工艺及如何验收?
3、售后会出现的问题?
油漆怎么选

油漆施工的准备工作
腻子批的好坏将直接影响油漆是否会泛黄、掉粉等。遇上梅雨季,不能为了追求速度而赶工。第一层腻子批嵌完成干透后,方可进行第二道腻子,并保证批刮的平整度。

在喷漆之前,需要对房间的门套、衣柜、窗户、卫生间、厨房等确认保护,用美纹纸密封;对地面进行洒水清扫,无飞扬的灰尘;油漆施工的过程中空气湿度不宜大于65-75%。

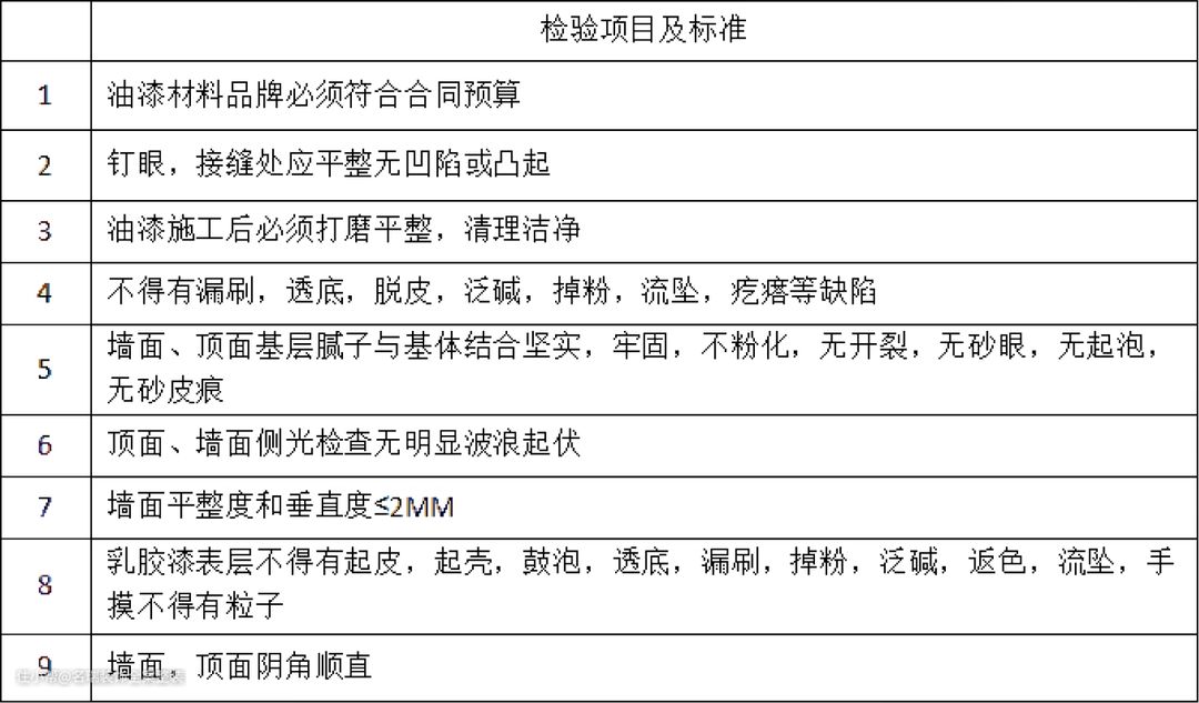
油漆验收
怎么样的油漆才算喷的好呢?油漆阶段的验收主要看以下几点。

另外,在对油漆平整度检测的时候,会用到专业的灯具,用光线照射可以直观看到油漆喷涂的平整度。

二、防水工艺
防水做的不到位导致渗水、漏水现象比较普遍,那么如何去做防水,施工标准如何?且看下图:

现在的防水大多用的是柔性的防水涂料,防水涂料能全面覆盖整个墙面任何角落

防水冲底

防水涂刷

卫生间防水
墙面防水与地面防水分开做的情况下,墙面大面防水涂层需顺搭覆盖掉下端30公分防水层;如墙面有水的情况下,不会浸入墙体。
三、墙面基础施工事项及细节工作
窗帘盒

窗帘盒的净空尺寸包括净宽与净高。净宽:装双轨时应为18cm;装单轨时应为14cm。净高:宜为12cm左右。
门套基层

在安装门套前,由于原门洞水平垂直度的问题,是要对基层进行处理,以保证门套能顺利安装上去,不会出现尺寸偏差问题。关于基层材料这块,建议大家以木工板为主,底部的防潮处理也要做到。
护墙板,大理石基础

木工施工阶段,项目经理根据设计师和主材商确定的方案图纸来钉基层,基层一般用欧松板切条间距30公分,一字排开,一面墙至少订7条到8条。
艺术漆,墙纸,墙布基础

首先查看墙面平整度,一般在砌墙阶段我们就会对墙面进行基础的平整度验收,如果超过1公分就需要水泥砂浆找平,符合标准的就可以直接进行刮灰。
吊顶油漆修补

一般是在业主主材安装完成后,大型家具进场后开始修补。
开关面板安装

一般艺术漆或墙纸完成后开始开关面板的安装。