装修避坑4:要看懂报价单并不复杂,这样真省钱!
省心快装小叮当
2022-06-07
内容很长,很实在,看完让你真省钱,很多平台都在教你如何对比装修公司品牌、材料、施工、设计、价格。但是真的逛了几家装修公司后,得到的结果是:
● 好像每个公司品牌都很厉害,都说自己成立10年以上
● 每个公司用的材料貌似都是大牌,而且都是一二线大牌
● 施工工艺都差不多,工地也都干净整洁
● 设计师的聊起天来都是一套套的,但到底设计能力好不好就不知道了。
● 报价有多有少,分项也都标出来了的,好像都是挺具体的。
● 难道是自己道行还不够?判断一个公司的好坏核心是装修公司的预算单,懂预算单能清晰的知道装修公司在哪里给你设了陷阱。下面针对报价清单到底该怎么看
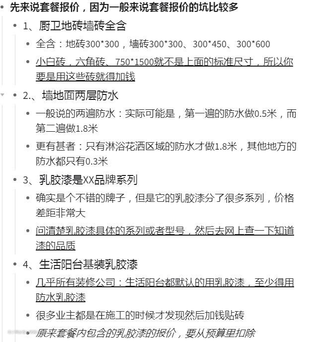
● 先来说套餐报价,因为一般来说套餐报价的坑比较多

● 1、厨卫地砖墙砖全含
● 全含:地砖300*300,墙砖300*300、300*450、300*600
● 小白砖,六角砖、750*1500就不是上面的标准尺寸,所以你要是用这些砖就得加钱
● 2.、墙地面两层防水
● 一般说的两遍防水:实际可能是,第一遍的防水做0.5米,而第二遍做1.8米
● 更有甚者:只有淋浴花洒区域的防水才做1.8米,其他地方的防水都只有0.3米
● 3、乳胶漆是XX品牌系列
● 确实是个不错的牌子,但是它的乳胶漆分了很多系列,价格差距非常大
● 问清楚乳胶漆具体的系列或者型号,然后去网上查一下知道漆的品质

● 4、生活阳台基装乳胶漆
● 几乎所有装修公司:生活阳台都默认的用乳胶漆,至少得用防水乳胶漆
● 很多业主都是在施工的时候才发现然后加钱贴砖
● 原来套餐内包含的乳胶漆的报价,要从预算里扣除
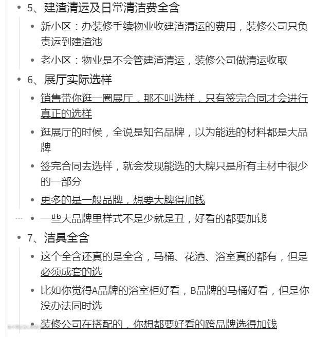
● 5、建渣清运及日常清洁费全含
● 新小区:办装修手续物业收建渣清运的费用,装修公司只负责运到建渣池
● 老小区:物业是不会管建渣清运,装修公司做清运收取
● 6、展厅实际选样
● 销售带你逛一圈展厅,那不叫选样,只有签完合同才会进行真正的选样
● 逛展厅的时候,全说是知名品牌,以为能选的材料都是大品牌
● 签完合同去选样,就会发现能选的大牌只是所有主材中很少的一部分
● 更多的是一般品牌,想要大牌得加钱
● 一些大品牌里样式不是少就是丑,好看的都要加钱

● 7、洁具全含
● 这个全含还真的是全含,马桶、花洒、浴室真的都有,但是必须成套的选
● 比如你觉得A品牌的浴室柜好看,B品牌的马桶好看,但是你没办法同时选
● 装修公司在搭配的,你想都要好看的跨品牌选得加钱
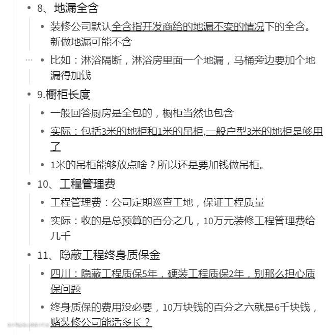
● 8、地漏全含
● 装修公司默认全含指开发商给的地漏不变的情况下的全含。新做地漏可能不含
● 比如:淋浴隔断,淋浴房里面一个地漏,马桶旁边要加个地漏得加钱
● 9.橱柜长度
● 一般回答厨房是全包的,橱柜当然也包含
● 实际:包括3米的地柜和1米的吊柜,一般户型3米的地柜是够用了
● 1米的吊柜能够放点啥?所以还是要加钱做吊柜。

● 10、工程管理费
● 工程管理费:公司定期巡查工地,保证工程质量
● 实际:收的是总预算的百分之几,10万元装修工程管理费给几千
● 11、隐蔽工程终身质保金
● 四川:隐蔽工程质保5年,硬装工程质保2年,别那么担心质保问题
● 终身质保的费用没必要,10万块钱的百分之六就是6千块钱,赌装修公司能活多长?
● 12、设计费
● 不是说免费设计吗?怎么在报价里面还会有设计费呢?
● 套餐公司的设计师是靠提成吃饭的

● 13、基装个性化部分
● 一些常见的个性化项目,要做的记得提前问清楚收费情况
● (1)电视背景墙基层。
● (2)吊顶
● (3)墙体拆除和修复
● (4)墙体新建
● (5)石膏线
● (6)门槛石安装
● (7)飘窗石安装
● 主材个性化项目部分
● (1)波打线
● (2)电视墙石材或者饰面板
● (3)橱柜的加长
● (4)门槛石和飘窗石
● (5)衣柜
● (6)门套(套餐内包含的门有)
● 套餐公司的个性化个性化项目报价通常要比清单报价略便宜一些
● 目的:和其他清单报价对比过后,会觉得他们价格挺实在

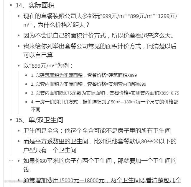
● 14、实际面积
● 现在的套餐装修公司大多都玩“699元/㎡”“899元/㎡”“1299元/㎡”,为什么价格差距大?
● 因为不会说自己的面积计价方式,所以价差看起来这么大。
● 我来给你列举出套餐公司常见的面积计价方式,问清楚以后可以自己算
● 以“899元/㎡”为例:
● 1. 以建筑面积为实际面积,套餐价格=建筑面积X899
● 2. 以套内面积为实际面积,套餐价格=实测套内面积X899
● 3. 以套内面积除0.75系数为实际面积,套餐价格=实测套内面积X899÷0.75
● 4. 一房一价的计价方式:报价详细到了50㎡—180㎡每一个尺寸的价格都不同

● 15、单/双卫生间
● 卫生间是全含:他这个全含可能不是房子里的所有卫生间
● 而是平方系数里的卫生间,比如说他套餐默认80平米以下的户型只有一个卫生间
● 如果你80平米的房子有两个卫生间,那就要加一个卫生间的钱
● 通常增加费用15000元—18000元,两个卫生间要看清楚包几个
● 16、铺地砖和铺地板
● 一般都讲:铺地砖和地板随便你选
● 地板找平的市场价一般在35元/㎡,而贴砖+勾缝的市场价则要68元/㎡
● 如果你套餐选择的是贴地板,中间差价装修公司肯定提都不会提
● 17、水电报价
● 套餐模式的公司报价大致有三种方式。
● (1)按实收方,指套餐报价内不包含水电改造
● 会给你水电改造细项的收费标准,等水电改完以后,按照实地测量长度再收钱。
● 缺点就是改之前是不是知道具体会花多少钱的,设计师也只能给个预估的价格。
● 优点就是能够明明白白的看到自己水电改哪了,钱花哪了。
● (2)预设点位:套餐内会包含多少个具体的点位(一个开关或者插座为一个点位)
● 优点是可控,比如包含了60个,那只要你家水电改造的的点位控制在60个以内就不用多给钱
● 缺点是只要超出包含数量就很贵(如200元、300元一个)
● 而且通常套餐内包含的数量都不够用
● (3)包含限定长度的管路,把点位改成了米数
● 例如你选择100平方的房子,套餐内会包含100米的电线管路。
● 优点是可控,而且超出部分没有点位的计算方式贵,是按实收方
● 缺点是这种计价方式对于对长度没有概念的业主来说就是灾难。
● 水电改造的线路看起来不多,但弯弯绕绕的加起来,这个房间多5米,那个房间多8米,远远的超出限定长度
● 按实收方相对没有那么多坑,另外两种限定长度和点位数量的计价都特别容易超标。

● 18、报价最后的这些小字才是最关键的
● 大多数问题在备注的小字里面都有体现,不会明着埋坑的,只会暗着来
● 谈报价会引导你把重点放在总价上,谈优惠,谈活动,你就不会注意到这些小字
● 等到了施工阶段开始扯皮,才发现有很多地方都没有包含
● 装修公司把合同细节翻出来给你一看,你只能吃哑巴亏
● 基装预算中常见问题
● 1、瓷砖踢脚线安装
● 家里贴地砖:贴木踢脚线,就不用给装修公司安装费,木踢脚线包安装
● 看报价的时候要注意装修公司有没有给你多算项目。
● 2、墙砖碰角处理
● 墙砖碰角处理是泥工的本职工作,是不应该单独收费的
● 3、门槛石
● 基装不会包括门槛石的,问清楚再决定谁采购安装
● 门槛石的安装有商家安装和装修公司安装两种方法,不要被重复收费。
● 4、铝扣板吊顶
● 扣板吊顶,一般做基装都不会算进去的,需要了解清楚
● 5、生活阳台碳渣回填
● 生活阳台一般不用做炉渣回填,确定是否属于多报项目
● 6、税金
● 做装修预算的时候税金这一栏,一般会空着以降低总报价
● 后期业主要开发票的话,装修公司会要求业主把税补上,才会给你开发票。
● 7、工程管理费
● 上面在说套餐报价已经说过,此略
● 8、远程施工费
● 90%装修公司的工人都是散工,在哪里有工地,就在工地周围找工人,何需收远程施工费
● 9、综合说明及材料说明
● 大多数预算下面都有很多行密密麻麻的小字,一点要看清楚
● 签定合同后就不要做减项,超百分之五可能收变更费,但增项就可以随便增
● 10、把预算最后的细节说明掰开揉碎看清楚再签字
● 装修全人工操作的,而且过程繁琐,
● 施工过程中多少会出点问题,保持对施工进展的关注
● 要看落地施工人员和设计人员的负责程度
● 要看清楚报价清单和合同,不要给施工方留下可钻的空子