装修必看|什么是硅藻泥?看完这篇你就懂啦!
创艺装饰贵阳分公司
2022-07-14
一、什么是硅藻泥
硅藻泥是一种以硅藻土为主要原材料的内墙环保装饰壁材。
硅藻泥的主要成分是硅藻土 ,硅藻土是一种生物成因的硅质沉积岩,它主要由古代硅藻的遗骸所组成。

二、硅藻泥的特点
1、材料本身不存在有害物质:它的重要成分是硅藻土,可是硅藻土的黏连性没那么好,若是做成装饰性的壁材务必要增加粘合剂,假如加入了化学胶,不仅会会发出有害物质,还会硬气硅藻土的吸附性能失去作用。
2、不掉粉及不脱色:利用两只手重复拭除刷有硅藻泥装饰的墙体,注意看手上有没有粉末和颜色掉落,材质好的硅藻泥是出现这种情况,这是硅藻泥配方的核心技术。
3、不霉变、不起泡、不裂纹、不掉落:硅藻泥的运用范围是装饰家居,而材质差的硅藻泥受热以后会膨胀及在受冷的状态下会缩小的能力极差,会引起起泡及裂纹,情况特殊的还会大片的掉落,破坏美观影响心情。
4、触感好:利用我们的双手在刷有硅藻泥的墙面进行轻轻抚摸,给我们的感觉则是质感柔软,又似软非软,不扎扎手,如丝般柔滑,给人带来一种很舒服的享受。
三、硅藻泥的缺陷
主要表现在耐水性差,不耐擦洗,硬度不足,不适合过于潮湿的环境使用等。
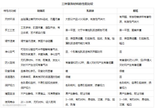
四、与乳胶漆、壁纸的比较
硅藻泥作为新兴的环保装饰材料,有着乳胶漆和壁纸等传统材料无法替代的优势,具体表现见下表▼

五、硅藻泥的颜色搭配
★★★ 按照房间的朝向来选择颜色
1.朝东的房间,因为最早的太阳也提早离开使房间变暗,所以使用浅暖色往往是最安全的。
2.朝南的房间有最长的日照时间,使用冷色往往使人感觉更舒适,房间的效果也更迷人。
3.面朝西的房间受到白天最强烈的落日的影响,因此使用深冷色更为舒适些。
4.朝北的房间没有直接的阳光,所以在选择颜色时,最好偏向于暖色和浅色。




今天的分享就结束啦,看完后应该对硅藻泥有一定的了解了吧,喜欢的话欢迎评论区留言哟!