2022年家用投影仪推荐丨投影仪科普指南
Kit_Lai
2022-11-12
每个人都有电影梦,这里说的梦,并不是指成为电影明星,而是在观影的时候,电影就像一趟快车,一瞬间把人带到一个新世界。这个世界令人沉浸其中,为之迷醉。总有一个电影里的角色让你产生共鸣,观影的过程,仿佛就是一场梦,仿佛就是一段属于你的回忆。
所以,大家都喜欢去电影院,寻找自己的梦。但随着家用投影仪越来越普遍,不少朋友通过选择家用投影仪在家通过大屏,倒一杯茶,坐在舒服的沙发上,又或者慵懒的躺在床上,看一部电影、看一集电视剧、或者玩几把游戏,无拘无束。
但是,因为家用投影仪越来越多产品推出,让人眼花缭乱的功能或者让人摸不着头脑的参数,对于很多不是数码爱好者的朋友来说,如何选一款适合自己的投影仪确实是一个难题。所以本文将会通过整理目前遇到的投影仪都会提到的相关参数和功能,用最直白的文字,让大家在之后选择的时候不再头疼,能够选出合适自己的投影仪。
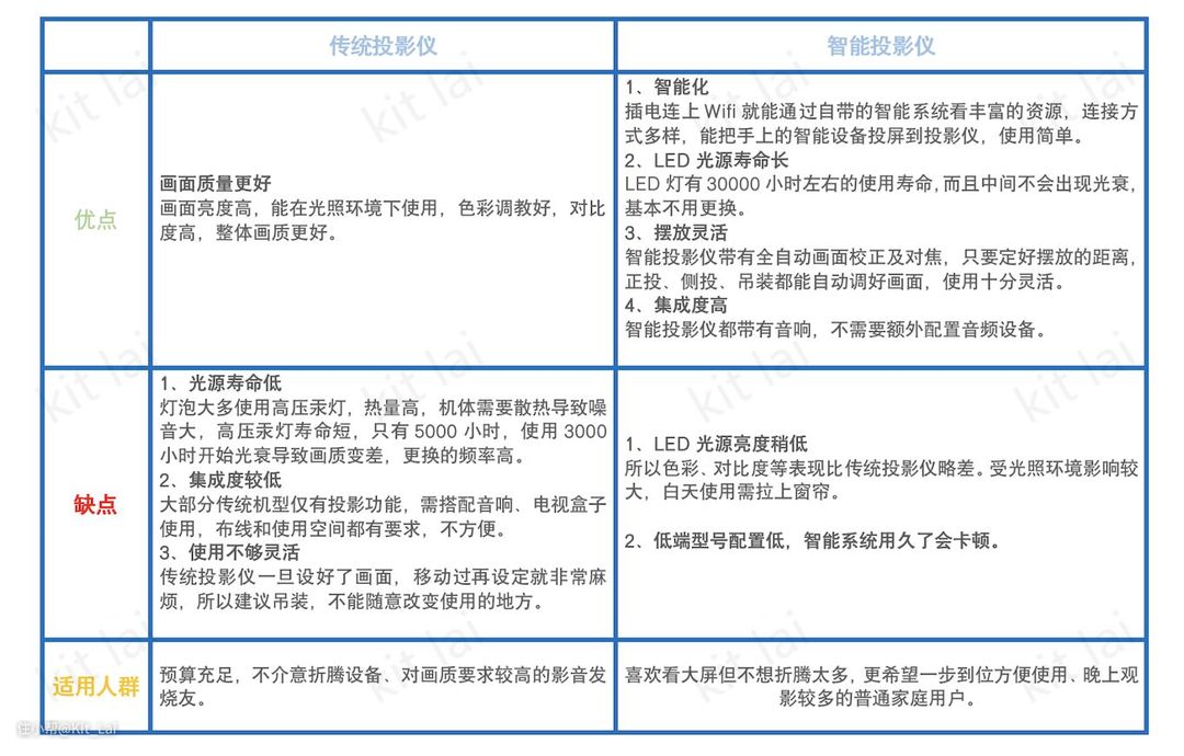
一、投影仪选哪种?
相信大家也听很过传统投影仪(灯泡机)和智能投影仪,在这我先简单罗列一下两者的优缺点:

按照目前的投影仪销量,家用投影仪主要还是以智能投影仪居多,因为设置容易,内置系统,功能、资源较多,用起来也没什么很大的麻烦,唯一缺点是亮度普遍不高,观影的时候要保证环境足够暗。
至于传统投影仪,毕竟以画质为主,追求画质的影音爱好者可能自备各种高清电视盒子(因为4k资源解码对硬件要求较高),不介意投影仪是否自带系统。
相信大家在看完上面的优缺点对比之后,对于两种投影仪的已经有个大概的认识。至于哪种更好,这个大家可以结合自己关注的重点和使用环境来选择。
二、白话科普--如何根据参数选型和避坑
当我们打开一款投影仪的介绍页面,一项接一项的参数功能介绍,每一个都写得自己像是没有缺点一样,看着就很吸引,是不是购买欲望拉满?但其实,在介绍当中,有不少的坑位等着我们踩。下面我会把投影仪参数表里面的关键的介绍词进行讲解和延伸介绍。我们不说深层次技术,只说这个参数词将会影响什么,哪怕技术小白也能看完也能~
参数词一:亮度
一台投影仪的亮度,自然是越亮越好。亮度将影响投影仪在白天是否能使用,如果是亮度不足,那就只能选择晚上或者白天拉窗帘使用了。
所以这里就引出第一个坑:只说亮度数据,不说单位
首先要介绍投影仪行业里面两个亮度标准单位:ANSI流明、ISO流明
其中智能投影仪用ANSI流明较多,传统投影仪用ISO流明较多。
但实际上在很多商家的宣传资料里,都会不写上面这两个单位,只会说多高多高流明,要记着,不标单位的参数都是耍心机,一定要以标注单位的数值为准!

高、低亮度的区别
对于亮度多少才是够用,我也为大家整理了一些参考数值,以ANSI流明为例:
1000ANSI流明以下:适合全黑环境观看,有亮光的环境看清晰度很低。 1000-2000ANSI流明:白天需要拉窗帘,或者晚上开着小夜灯观看。 20000ANSI流明以上:白天可以看清内容,但半拉窗帘效果更好。
参数词二:分辨率
在亮度相同,投影尺寸相同的条件下,标准分辨率越高,画面的精细度就越高,越细腻。注意,这里说到的是标准分辨率,所以:
这里引出第二个坑:分辨率只说兼容分辨率,不提标准分辨率
投影仪宣传的时候,会提到一下两个分辨率词:
标准分辨率:也称真实/物理分辨率,是指投影芯片实际投影出来的物理,物理像素越高,画面越清晰细腻。 兼容分辨率:指投影仪最高能接受的信号源分辨率。举个例子,物理720p分辨率的投影仪能通过压缩投影出1080p分辨率的片源,但实际呈现的画质依然是720p
所以,在看分辨率参数的时候,一定要以标准分辨率的数据为准!
常见的投影仪标准分辨率有720p(1280x720),1080p(1920x1080),4K(3840x2160)。
只要满足标准分辨率1080p,投影仪的清晰度已经非常不错了。至于标准分辨率4K的机型,其实价格都很高,市面上很多标着4K分辨率的机型,其实都是伪4K,标准分辨率只有1080p,同理,伪1080p的标准分辨率可能只有720p。

最大兼容分辨率没有参考意义
相信看到这里你会问了:我怎么辨别是不是伪分辨率啊?所以我将为大家介绍下一个参数词。
参数词三:显示芯片
根据家用投影仪结构,常见显示芯片分LCD、3LCD、DLP(DMD)这三种 。
LCD:也被称为单片式LCD,因为色彩还原度差,暗部细节表现差,目前只有低端百元价位投影仪还会用。 3LCD:色彩表现好,成本较高; DLP(DMD):优点响应快、寿命长、体积小;图像质量高、支持的亮度更高(目前伪分辨率投影仪多数采用 DMD芯片)。
那么我们引出第三个坑:伪分辨率
上面说到,伪分辨率的投影仪多数采用DMD芯片,这是因为DMD芯片的特殊结构所造成的。投影仪光源照过DMD芯片的时候,芯片内每一个微型镜片就相当于一个像素,通过反射最终把画面投射在投影幕上。所以芯片越大,容纳到的微型镜片越多,标准分辨率就越高。
常见的DMD芯片尺寸有:
0.23英寸(约51万块微镜)等同于480P(960x540≈51万像素) 0.33英寸(约92万块微镜)等同于720p (1280x720≈92万像素) 0.47英寸(约207万块微镜)等同于1080p(1920x1080≈207万像素)

了解到上面的标准,就很容易知道自己选的投影仪是不是伪分辨率了。但伪分辨率就真的一无是处吗?当然也不是。伪分辨率是通过在镜片最前端装一个电机,让DMD芯片轻微“抖动”起来,以肉眼看不清的速度,通过快速位移模拟出更多的像素,1080P芯片通过抖动,能模拟出接近4K的效果,虽然比不上标准4K分辨率的效果,但也会比原生1080p效果要好(毕竟标准4k分辨率产品价格太贵了)。

原生与抖动分辨率对比(图源德国评测网)
从效果上面对比:标准4K>伪4K>标准1080P>伪1080P>标准720P
之所以说这个伪分辨率是坑,是因为想提醒大家不要单纯的看参数,结合DMD芯片大小,更能直观地看清楚自己选的投影仪实际效果是怎么样。理论上来讲,看芯片,越大越好!
看到这里,如果觉得已经有收获了,双击一下屏幕点个赞呗
参数词四:对比度
对比度是很多人在选投影仪的时候比较容易忽视的参数。对比度指的是画面黑白低亮度的对比值。对比度越高,画面的明暗对比越自然,色彩过度越丰富。例如在观看电影跟电视剧都会出现很多暗场景,这时候投影仪的对比度越高,暗场景的细节越丰富,而不是暗部一层灰蒙蒙。

左侧机器对比度高,暗部人脸细节依然清晰(图侵删)
参数词五:投射比
投射比就是投影距离和画面长度的比值,是用来判断你的投影仪需要多远距离才能投影出你想要的尺寸的一个参考值。举个例子,按16:9画面比例计算,画面的宽度*投射比=投影距离。这里要注意的是,算出来的投影距离,是指投影仪镜头(光源)到投影面的距离,所以大家在布置投影仪的时候要考虑机器的尺寸,根据自己的使用空间大概算下买回来之后能投多大的尺寸。

投射距离是指光源到投射体的距离
接下来这三项关键词主要针对智能投影仪,大家在选购此类投影仪时可用作参考。
参数词六:处理器(CPU)、内存
上面也给大家介绍到,智能投影仪是自带智能系统的,所以参数上面都会备注处理器(cpu)和内存的信息。投影仪的cpu和内存决定智能系统运行是否流畅,所以参数越大则是越好。目前智能投影仪的cpu主流还是分两个品牌,分别是:Mstar和Amlogic。两个品牌的cpu在性能方面差距不是很大,主要是一些功能和价格方面的区别。
Mstar市场占有率较高,价格稍高,原生支持运动补偿;Amlogic处理器不支持原生运动补偿功能,所以就算外挂芯片,对于动态表现方面还是效果稍差。
有一点需要补充的是:Mstar和联发科合并后,不再会有Mstar系列处理器产出,新系列都会以MT系列命名。

投影仪CPU性能天梯图
至于内存,真正的表达应该是运行内存和闪存,前者直接影响系统流畅度,运行内存越大,系统永久了就不容易卡;而闪存用于存放资料,闪存越大能装的软件、音乐、影片就越多。
参考词七:梯形补偿、自动对焦
这两项功能,有的话直接决定这台投影仪的摆放是不是灵活方便。传统投影仪一旦调教好画面就不会轻易移动,因为这些画面变形的调教十分麻烦。而智能投影仪一般都带有全自动梯形补偿和自动对焦功能,无论怎么摆放,投影仪都能自动把画面调成标准矩形,加上自动对焦功能把画面的焦距自动调好,哪怕经常移动投影仪在不同的位置观看依然十分便捷。

参考词八:音响
对于智能投影仪而言,为了让集成度进一步提高,自带音响也是必不可少。根据产品的品牌、价位的不同,音响配置差异也较大。目前主流的智能投影仪音响有哈曼卡顿、丹拿甚至稍微高端一点的会有B&O品牌。
目前3000元以上的投影仪的音效已经相当不错,因为这个价位的投影仪体积开始变大,大体积能容纳的喇叭就更多更大,对于普通家庭用户来说,自带的音响已经足够使用了。至于影音专业用户,一般都会自己另配音响系统。
熟悉上面说到的8个关键词之后,希望在之后选购投影仪的时候能够尽量避开一些坑,也希望大家看完有所收获,能选到合适的投影仪。
三、投影仪常见疑问:
投影仪和电视怎么选:
这个问题我在平时也看过很多朋友问,所以这里也把我的想法写出来供大家参考:
- 什么样的情况建议购买投影仪:
喜欢大屏带来的代入感,氛围感的; 观影环境多变,喜欢在房间、客厅、饭厅多个空间变换观影;或者租房子的朋友,不定时搬家的;电视安装之后变更位置、搬运都是个大麻烦; 希望看电影、看剧但又不想眼睛那么累的。
那么,什么样的情况不建议购买投影仪呢:
白天长时间使用的:因为白天不拉窗帘,投影仪的效果会大打折扣,电视机画质影响反而很小; 同等价位下选购,更注重画面表现的:同等价位的投影仪虽然能投出比电视机大1-2倍的画面,但哪怕在昏暗环境也只能说投影仪画质接近电视机,要想达到高质量的画面,投影仪的预算将会是电视机的几倍。
- 买投影仪应该搭配投影幕吗?
能搭配使用肯定是最好,但不是必要。幕布只能锦上添花,并不能给画质带来质的飞跃,一般建议的是,把预算加在投影仪上,这样获得的提升会更大。只要有一道够平整的白墙,在适合的光线条件下已经可以获得不错的效果了。相反,如果家里墙面不平有花纹,那还是建议加装投影幕的。要注意的是:投影幕安装了之后,拆卸也会有一定的不方便。
至于投影幕选哪种比较好,之后我将会单独看一篇文章给大家介绍,这次就不做详细讨论了。
四、投影仪推荐
相信大家在了解了选购要注意的点之后,再入手投影仪就会有个更清晰的目标了。下面的投影仪推荐中我将为大家分为智能投影仪、传统投影仪两大类,从价格最低开始给大家介绍推荐购买的机型,大家在选中合适的投影仪也可以点击下方产品链接到京东商城进行购买。
智能投影仪推荐
由于1000元以下的投影仪画质太一般,对于使用感受影响挺大;6000元以上的智能投影仪性价比较低,各项参数只是在堆料为主,真正的画质表现不如同价位的传统投影仪,所以智能投影仪我着重给大家介绍1000元-6000元这个幅度的。
1000-2000元:
极米NEW play
娇小的体积,两瓶矿泉水的重量,这台NEW play主打便携性。自带支撑支架,四向自动校正,自动对焦,摆放十分灵活,3.5小时的续航时间。整体非常适合预算稍低的学生或者经常搬家的朋友购买。

2000-3000元:
当贝D3X
2000元价位里面少见的1050ANSI流明亮度,1080P分辨率,三星3G运行内存,系统用久了也不容易卡顿。带运动补偿功能,通过智能插帧,画面更加流畅,整体表现很均衡。

坚果G9s
坚果G9的升级版,800ANSI流明,1080p分辨率,支持HDR10解码,画面对比度更高。亮点是处理器使用MT9669高性能型号,3G的运行内存,同样支持运动补偿,HDMI 低延迟模式,适合搭配游戏主机使用。

3000-4000元:
极米NEW Z6X
3000出头价位当之无愧的性价比之王。1080p分辨率,亮度投100寸画面毫无压力,各项参数表现均衡,没有明显缺点就是他的优点。

大眼橙NEW X7D
4000元以内唯一一款0.47英寸DMD芯片的机型,标准分辨率可以达到1080p,在这个预算内希望有高分辨率机型的可以直接选这款。

4000元以上:
极米H3S
极米H3的全面升级版,2200ANSI流明,MT9669高配处理器,4G+64G硬件搭配,系统永久了也不卡,全自动六向梯形校正,支持自动对齐幕布,极米5000元级别旗舰机型。

坚果J10s
替代极米成为5000元级别性价比之首,对比J10升级的地方太多了,2400ANSI流明高亮度,徕卡d65调色,1080p标准分辨率,HDMI 2.1接口完美兼容次时代游戏机,120hz屏幕刷新率画面更流畅,可以说用料十足,性价比十分突出。


传统投影仪(灯泡机)
选择传统投影仪的用户,对画质要求更高,所以推荐的投影仪最低也会从4000元以上的价位开始推荐,过万价位的投影仪只会简单推荐型号,如果对于这部分投影仪有需求想要了解的也可以私信我。
4000-5000元:
爱普生CH-TW740
爱普生入门机型,但是参数一点都不含糊。1080P标准分辨率,3300ISO流明,10000:1对比度,参数方面可以说秒杀同价位的智能投影仪。但最大的缺点是没有任何智能功能,安装方式、布线、播放源设备也是要好好考虑,适合预算不足,但希望画质更好,不怕折腾的用户购买。

明基TH685
主打高亮度、高刷新、低延迟,非常适合游戏玩家搭配游戏主机使用。3500ISO流明,光亮环境都能看清,支持游戏模式,120HZ刷新,最低8.3ms延迟,对于高速移动的游戏画面不会造成卡顿或残影。非常适合主机玩家或动作电影爱好者。美中不足的是有只能正投,不支持侧投画面校正。

5000-6000元:
明基W1130
作为明基色准系列投影仪,95%的Rec.709色彩覆盖率,六倍速六段式色轮,能最大程度还原片源的真实颜色。2300ISO流明,搭配低色散全玻璃镜头模组和智慧测光技术,在光亮和黑暗环境都能自动调节最适合亮度,让画面更清晰之余又不伤眼睛。

爱普生CH-TW5700T
为数不多自带智能系统的传统投影仪。2700ANSI流明,兼顾白天观影场景。1080P标准分辨率,3LCD技术,超高35000:1对比度,10bit色彩,颜色丰富饱满;240刷新率;虽然智能系统不及智能投影仪,但内置的智能系统可以不用搭配电视盒子使用了。

6000元以上:
明基TK800M
明基明星款4K机型,3000ISO流明,白天也能使用,10000:1超高对比度,HDR10与HLG标准,亮度、色彩饱和度都能有获得提升,具有足球和运动模式,搭配游戏主机也是不错的选择。这款投影仪用于入门家庭影院非常适合,唯一缺点就是不带智能系统,但这也是传统投影仪的通病。

明基TK700ST
明基4K短焦机型,0.9:1投射比,2米不到的投影距离可以投出100寸画面,对于投影空间有限的朋友建议选这款。参数方面,3000ISO流明,240Hz刷新率加上4ms超低延迟,无论动作片还是游戏画面表现都是丝质般流畅。CinematicColor调色,色彩表现有保证,整台投影仪的各项表现都很平衡。
