冬天装修不好?亲身经历告诉大家,没问题!
住范儿(上海)
2022-12-23
都说冬天装修不好,是真的吗?
我想告诉你,我家就是冬天装修的,而且我真的感受到了冬天装修的好处。
我家在哈尔滨,公认的冬天不适合装修,当时我也有这样的顾虑。
但是由于经常加班出差,再加上天秤座纠结的性格,找熟人还是选装修公司,全包还是半包,拖拖拉拉硬是把工期赶在了冬天。

图:10月底开始水电改造
首先说明一下,我这篇文章是解决大家关于冬天装修疑虑的,不是说装修只有在冬天才好。
纠结要不要在冬天装修的朋友可以作为参考。今天的内容要通过
·冬天装修是否影响施工
·冬天装修有什么好处
·冬天装修该做些什么
3方面说冬天不耽误装修这件事,大家可以直接下拉到每一部分选择性阅读。
气温低影响工程质量
为什么大家认为冬天不适合装修?因为低温会影响一些工程的施工质量。
如果施工现场(不是室外)温度低于0℃,许多基础施工都进行不了。
例如水泥容易结冰、粉化,导致硬度和粘性降低,这样贴的瓷砖很容易空鼓甚至脱落。

封边用的玻璃胶、木工用的黏合剂、美缝剂等会冻住,无法正常使用。

低温下水管会变脆,硬度小,打压容易损伤水管。

图源:住范儿自摄
还有防水工程,防水涂料中含有大量的水,温度低于0℃会结冰,结冰后粘结能力降低,防水效果大打折扣。

图源:住范儿自摄
包括以上几项,还有很多基础施工,都需要室温在5℃以上进行。
如刮腻子(刮大白),调配腻子粉时,温度低于5℃其中的有机添加剂不能充分溶解,影响腻子的成膜效果。
而且,腻子层在5℃以下容易开裂。另外,因为气温低干燥得慢,所以冬天刮腻子时不要一次刷太厚,要多次薄刮。

图源:住范儿自摄
乳胶漆也一样,尤其是带有颜色的漆,可能会颜色不均匀。
所以冬天购买乳胶漆时店家都注明了施工温度。
这些施工不受影响
拆除、水电改造,不涉及容易被温度、湿度影响的材料,不分冬夏,不受季节限制。

中央空调、新风系统,在水电改造结束后进场安装。
这两项主要以室内施工为主,不受环境温度影响。
唯有室外温度低于-10℃时,空调外机加氟会受影响。

图源:住范儿自摄
木工工程,现在的木工吊顶都是用轻钢龙骨,只有少部分客户喜欢用木龙骨,所以除了木龙骨,其他不受季节温湿度影响。
水暖工程,地暖一般都是开发商铺设好的,几乎不需要改动。
老房子如果没有分户供暖,这时候水暖是不能拆改的
新房每户都有自己的阀门,关闭阀门,就可以改装暖气了。
南方不集中供暖,屋主要安装水暖的,注意避开全天温度在0℃以下的那几天,可能会冻结水管。
安装工程,到了安装这一步,说明其他工程均已完工。
这时候只要把心放在肚子里,静待收尾验收,至于外面的风霜雨雪都和我们无关啦~

图源:住范儿自摄
你家冬天能不能装修
看下面这张图,这是1月份我国各地区平均气温分布图,1月份是全国全年气温最低的时候。
所以参照这张图的温度分布,再结合装修施工现场温度的特点,就可以做出准确判断。(点击图片可放大)

图源:国家气象科学数据中心
5℃以上区域(图中橙色越来越深),不受季节影响。
室内气温全年都不会低于5℃的南方,如湘、赣、粤等地区。
冬天虽然阴雨连天,但湿度比春夏低,地板、木材等不易受潮变形。
其次温度又不会像北方那样在零度以下,室内室外温度一致,反而有利于装修施工。

所以我的广东同事表示,他们那冬天才是“装修旺季”。
北方(蓝色区域)虽然气温零下,有供暖冬天装修也OK的。
北方虽然室外冷,容易结冰,但由于墙体保温好,室内气温比室外高。
不管新房还是二手房,如果邻居家已经供暖,会让你家的室温更高,我家装修就是这种情况,屋里不开暖气也16℃以上。
再者,暖气装好达到使用条件就可以打开了,屋里太热还要关一点的。

唯一要担心的就是空气太干燥,木材、墙面容易开裂,这个好解决,在室内多放几盆水,保持空气湿度。
还有就是刮腻子、刷乳胶漆不要开窗,北方冬天的风它们扛不住。

图源:住范儿自摄
既没有暖气,气温最低还要跌破0℃的南方地区(黄色)最纠结,如江浙沪皖、长江中游等地。
冬天湿冷,就是大家常说的魔法攻击。先心疼你们一秒钟……

这些地区冬天装修,一个注意温度,再一个注意湿度。
温度可以每天关注天气预报,施工现场温度太低就暂时停工,也可以增加取暖设备。
湿度大,带来的问题就是水泥、防水、腻子和油漆干燥速度非常慢,取暖设备也可以改善这个问题。
注意放在中间区域,离墙太近容易导致水分流失太快,墙面开裂。
冬天装修更省钱,还能享受VIP待遇
“装修旺季”的地区暂且不说,被认为“装修淡季”的地区,前一年冬天装修,是比第二年春天省钱的。
早装好早入住
买过房子的都知道,期房下半年或年底交房的占多数。
入户前除了契税、预缴水电费,还要缴物业费,供暖地区还有取暖费。
物业费和取暖费都交了,早点装修,早点通风,才能早点入住,租房的还能省下几个月房租。
尤其12月底交房的,一耽搁就可能要年后了。
过完年开工,加上3个月左右的工期,再通风除甲醛,想入住第二年下半年了。
原材料涨价,工费也涨价
今年的原材料涨价大家都知道,新闻和朋友圈涨声一片,还冲上了热搜。
通常情况,第二年开春装修工费都会涨价,回过头再想一想今年的原材料上涨,明年工费想必也不会便宜。
也有人质疑下半年材料比上半年贵,所以认为冬天装修材料不便宜。

这里我们要认识到一个问题,我们比材料价格都是和同一年的上半年比。
而下半年进户的家庭上半年还没有拿到钥匙,就算材料便宜也装不上啊。
所以,我们要比的是明年春天的价格,比今年冬天便宜还是贵。
往年什么样我们就不说了,单说今年,现在燃油涨价,运输成本涨价,原材料涨价,建材价格也水涨船高,明年春天会回落吗?
万一涨得更多,既耽误了入住,也没省下钱。从总的消费趋势走向看,物价也是一年年走高的。
年末促销是真优惠
商家的促销套路大家都清楚,周周打折,月月特价,一算下来价格差不多,就连曾经百亿成交额的双十一,今年也跌落了神坛。
但是年底的促销,消费者还是有利可图的。
线下建材商场(我上一份工作),一方面为了清理库存,完成当年的KPI考核。
另一方面因为交房的小区多,商家会针对新交房业主推出一些专属优惠,所以这时候挑选家居建材捡个漏,还是不错的。(今年材料涨价促销也比往年贵好多~)
装修公司,多数地区多数人主观上还是把冬天归结为装修淡季,所以装修公司为了积攒客户,优惠力度也会大一些。
就算省下1000块钱添置在某个家电上,也很香嘛!
不抢工期,慢工出细活
除了省钱,冬天装修还可以享受到VIP般的待遇,获得优质服务。
冬天装修的客户相对少一些,多数设计师的时间相对充足,做设计方案和报价会更细致,更有耐心。
忙的时候,一个工程队会按照不同工地的施工进度,几个工地切换同时进行,为了赶工期,做出来的东西难免毛糙。
冬天相对来说,施工工地少,工程部能优先安排手艺好的施工队伍给干活,施工师傅时间充足,做活也会仔细很多。
验收更容易发现问题
冬装可以检验装修最终的质量,潜在的问题会很快反映出来,错漏的地方可以及时整改或拆除返工。
·物料检查更快捷更准确,产品质量好坏,经过低温运输后,很容易鉴别出来。
·冬天可以直接检验暖气,室内温度不合心意,可随时调整,增减数量。
·冬季室内供暖温度高,更满足密闭后通风除甲醛的条件。
·冬天干燥,木材施工也更能发现问题。由于木材本身含水分,虽然工厂在加工时已经有干燥步骤,但出厂后还是会随着空气湿度的变化而变化。如果木材本身干燥得不够,那么在干燥的冬季就更容易开裂。

图源:住范儿自摄
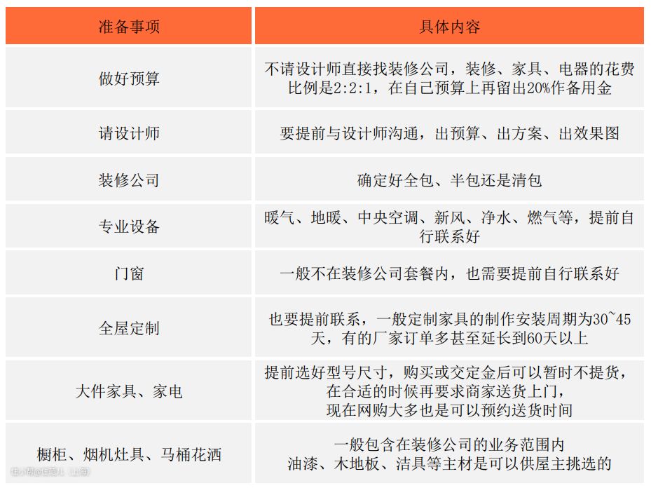
冬天装修具体安排
既然决定要在冬天装修,就要打出提前量,把时间规划好,准备工作做好。
筹备时间往前倒推
冬季装修尽可能把时间往前规划,有些事情可以提前做,交房后就尽快开工。
二手房签过合同就可以准备了。
按照3个月工期,结合交房时间往前倒推1~2个月开始筹备。
例如,10月31日交房,3个月后就到了次年2月,尽可能把工程都做到年前,这样就可以利用过年期间通风。
所以,8月份就要准备以下这些事了(表格可以收藏,其他时间装修也适用)。

图源:住范儿自制
12月底交房,年前也别闲着
这个时间交房的占大多数,所以想年前装修完是不太现实的。
而且工人在1月中旬基本都回家了,刚好赶上北方最冷,也不适合继续施工了。
这时工地不动工,屋主人也别闲着,只等到第二年春天。
预算、装修公司、设计师,以及前边提到的地暖、中央空调、门窗等该比价的比价,该预定的预定。
时间充分货比三家,做到心中有数,开工后省很多麻烦事。
冬天装修注意事项
有些注意事项前边都提过,文章最后,再给大家做个总结。
对抗低温潮湿
装修材料提前进场,放置几天再施工,让材料与室温保持一致。
瓦工用的沙子要仔细过筛,不能有冰块,搅拌水泥砂浆用的水,水温不要超过80℃。

低温对瓦工和油工的影响最大,腻子、墙漆、水泥、防水全部都会干燥得比较慢。提前和师傅叮嘱好,别着急,每一步都做到细致。
用取暖设施在新房里加温,尽量靠着房子中间,贴着墙太近也会把墙面烤坏。

图源:住范儿自摄
南方要安装水暖的,注意避开全天温度在0℃以下的那几天,可能会冻结水管。
湿度大的地区,仍然得注意防潮防霉,为了避免装修材料受潮,可以把建材垫起来存放,与地面留一定距离。
冬天封窗封门,室内空气流通差,乳胶漆、家具定制等会有甲醛释放,注意适当通风,避免有害气体超标。
对抗干燥
室内太干燥,为防止木材和乳胶漆墙面开裂,可以放几盆水。
地板、瓷砖注意留好伸缩缝,防止夏天受热膨胀起鼓。
天干物燥,很多建筑材料的包装都易燃,所以要注意防火安全。
今天就聊到这,评论区告诉我,你家的房子什么时间装的呀~再借用网友的那句话,“只要我想装修,没什么能阻挡我!”
你要是也这么想,就点个【关注+收藏】吧!