直入式户型,如何改造玄关,五个案例总结来啦!
高迪愙设计事务所
2023-02-04
玄关是户外到室内的第一过渡区,起到一个中转承接的作用,同时也是对家的第一感官。一个功能完备兼具美观的玄关设计,是不可忽视的重点。
总结几个做过的案例分享给大家
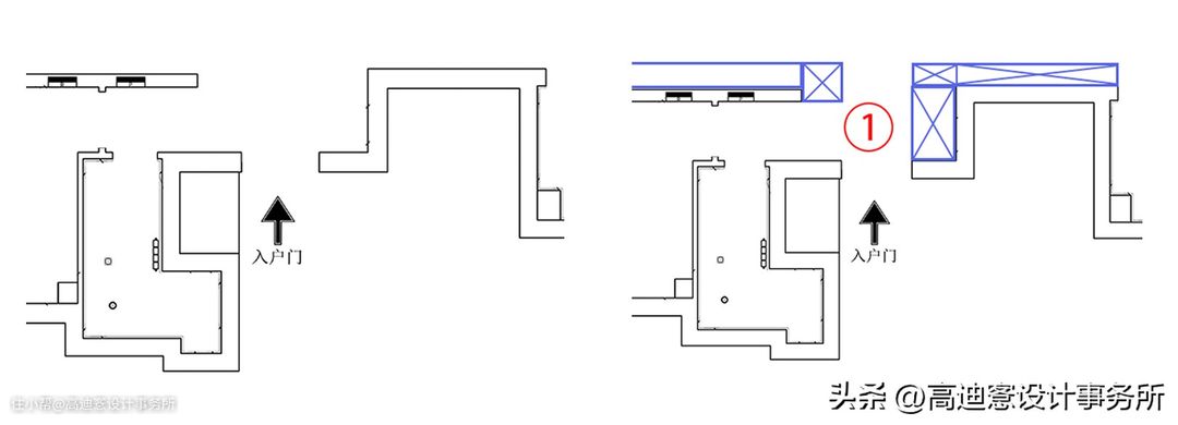
一、“L”型玄关迂回入户
二、双一字型玄关
三、一字型玄关,巧用过道
四、玄关收纳+造景
五、隔断玄关
一、“L”型迂回入户

户型缺陷:原户型是没有玄关的,且原来的卫生间入口紧临入户,非常不方便
设计改造:我们通过打造一个“L”型的入户玄关,增加储物柜,同时改变卫生间门洞方向,将洗手台外置,缓解洗漱卫浴功能叠加的压力,使用时更加灵活,互不干扰。

· 入户左手边规划了鞋柜和简单的储物,正前方则设计了大容量的储物柜。
橘色柜体与几何形色块完美组合,入门的第一视觉便奠定了整体温暖明亮的空间氛围,边缘灯带的修饰增加了空间的现代感。
顶部曲线造型以及透出的局部色彩与环境呼应。

· 改造后的“L”型入户动线,增加了玄关与客餐厅之间的迂回过渡,也给设计创造了更多的发挥空间,大面积橘色非常惊喜,绿植的点缀清新富有活力。

· 外置的洗手台使用场景会更多,也更灵活,大块镜面的反射效果在视觉上拉长空间进深,增加通透感,即使是大面积的橘色也不显得拥堵。
二、双一字型玄关

原户型入户位置没有玄关,视线过于开阔,客厅区没有遮挡,设计师通过延长电视背景墙增加展示柜并与鞋柜对齐来框定玄关区。

调整后的玄关有了更规整的区域划分,延长的电视背景墙在视觉上起到一定遮挡的作用,同时悬空的柜体增强了空间感。
三、一字型玄关,巧用过道

户型缺陷:原来入户正对墙面因为门洞的切割视觉上非常零碎,且过道空间前后墙面不平整,整体看上去凌乱局促。

设计改造:通过定制柜将墙面在立面上拉平,充分利用过道的竖向空间,打造过道门厅,以最小面积达到收纳的最大化,各种通顶的大柜子绝对收纳力max。

入户位置我们通过定制柜打造玄关收纳,整合过道空间形成一个门厅区域,通顶柜体最大化的利用了竖向空间,同时与墙面严丝合缝的拼接,干净,规整。


四、玄关收纳+造景
本案没有在入户结构上做改造,而是通过一个1.3米端景和定制柜的方式来打造玄关的功能,端景作为软分割,保证空间开阔的同时在视觉上起到过渡缓冲的作用。


五、隔断玄关


玄关—金属隔断
不做入户结构改造,还可以通过隔断的方式制造玄关区,可以避免客厅全貌在入户就一览无余,金属格栅作软分隔,白色玄关柜半遮掩,虚实相映、轻重得当,满足功效与美观上的双重作用。

玄关的另一侧是一个换鞋柜,内凹的设计既满足悬挂衣物又兼具换鞋凳的功能。黄铜色金属装饰与吊灯、格栅呼应。

玄关—玻璃隔断

玄关—木格栅
除了金属隔断,我们还可以结合室内的风格运用其他材质,来打造多种效果。例如:玻璃砖,木格栅等等