什么是系统门窗?
轩尼斯门窗
2023-02-09
近几年的门窗市场,系统门窗可谓是当红产品,名声大噪。一方面是系统门窗的性能非常突出,大幅改善了普通铝合金门窗的漏风、漏雨、隔热差、隔音差等问题;另一方面系统门窗的颜值非常高,是家居装修的一道靓丽风景线。总之系统门窗是又好用,又好看。
正因为此,很多消费者都想入手系统门窗。但市面上系统门窗品牌众多,其中也不乏一些浑水摸鱼、滥竽充数的商家。那么,究竟什么才是系统门窗,普通消费者该如何辨别系统门窗呢?请看以下详解。
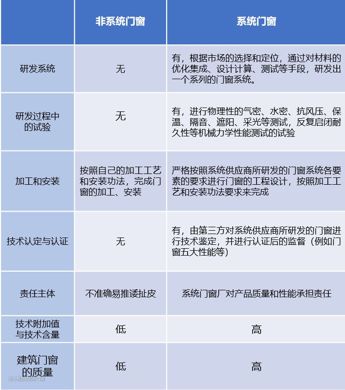
系统门窗与非系统门窗的区别:

通过上表中系统门窗与非系统门窗的对比,我们可以说系统门窗是一个通过不断研发和技术认证,从而大幅提升了水密性、气密性、抗风压、保温性、隔音性等门窗五大性能的门窗产品。

因此,消费者在判断门窗产品是否是系统门窗时,关键就在于该门窗在这五大性能方面的表现如何。
水密性:
水密性衡量的是门窗在窗扇关闭条件下,对于雨水的隔绝能力,比如普通铝合金门窗在下大雨时容易向室内漏水,这就是水密性较差的表现。

水密性一共分为6个等级,等级越高,水密性能力就越强。

从上表中,可以看出门窗水密性最高等级为6级,也就是P≥700PA。能达到这个等级的门窗产品自然是称得上系统门窗的,比如以下图片这款门窗的水密性就达到了6级。

这系列门窗一方面采用了开启位2道防水工艺+副框密封胶密封设计,从而形成多道密封来阻挡雨水渗入室内。同时,它的密封胶条是采用的耐候性更强、更抗老化、弹性更好的三元乙丙胶条,保证了整窗的水密性。
另一方面,门窗的排水系统拥有专门设计的排水扣盖,在“水往低处流”的作用之下,腔内积水统一引流到室外,有效防止雨水倒灌。
气密性:
气密性衡量的是门窗在窗扇关闭的条件下,阻挡气体穿过门窗缝隙的能力。门窗的气密性指标共分为8个等级,等级越高,气密性越好。

门窗气密性的高低,还会影响到隔音性和隔热性,因此,气密性非常重要。影响门窗气密性的因素主要有型材结构设计和密封条的材质。在型材结构上采用的主框5腔体+副框3腔体的结构设计,多腔体结构形成多道密封,从而造就优异的气密性能。
抗风压性:
门窗抗风压性能是指在关闭窗扇的条件下,整窗受风压的作用,而不发生损坏和功能障碍的能力。门窗抗风压性能一共分为9个等级,等级越高代表其抗风压能力就越强。

影响门窗抗风压能力的主要因素就是铝型材。一般而言铝型材的宽度越大、型材壁厚越厚,门窗的结构强度就更大,相应的抗风压能力也就更突出。
这里需要注意的一点就是制作系统门窗铝型材的原材料一定要选原生铝,原生铝强度高、韧性强,回收铝强度低,柔韧性较弱。可以选用原生铝进行打造铝合金型材,例如硅镁铝合金,其硬度更高、抗外力冲击性能更强,不易变形,抗风压能力自然也就更好。
隔热保温性能:
系统门窗采用的都是断桥铝型材,断桥铝指的是在铝合金型材中间加入了一根隔热条,从而打断了热量在室内外之间传导的桥梁。系统门窗隔热性能的好坏受到隔热条材质、型材结构设计、门窗玻璃、气密性等因素的影响。
目前市面上最好的隔热条材质为PA66,相比于差的PVC材质,PA66的耐高温性更好、热传导系数更低,隔热性更好。
在型材结构方面,多腔体型材结构+保温棉/发泡剂填充的方式能起到更好的隔热效果。比如双断桥型材结构搭配PA66+25%玻璃纤维的隔热条,能够让隔热条与铝合金型材的膨胀系数保持一致,不仅延长了隔热条使用寿命,还提升了型材结构隔热性能。

此外,中空玻璃对于门窗隔热也有着非常大的影响。为了隔热效果好,中空玻璃的间隔通常不能低于12mm,能够达到20-25mm左右效果最佳。比较好的门窗还会在中空玻璃中充入惰性气体,比如在中空玻璃内充入了氩气。由于惰性气体的密度大、导热系数低,可以有效减缓热对流,降低门窗玻璃的传热系数。
隔音性:
门窗隔音性指的是门窗防止室外噪音进入室内的能力,它主要受到型材结构和门窗玻璃的影响。
在型材结构方面,多腔体的型材结构可以形成多个空腔,减弱声音的传导。在门窗玻璃方面,夹胶玻璃的PVB胶膜能降低高中低频的噪音具有较好的隔音性能,中空玻璃对中高频噪音具有良好的阻断能力,也可以在中空玻璃中充入惰性气体,来降低噪音。
如果不是住在嘈杂的环境中,中空玻璃就可以满足大部分家庭对于隔音的需求。
以上就是系统门窗最重要的五大性能。只有在这五个性能上表现好的门窗,才可以称之为“系统门窗”。