贴完砖了,美缝剂选什么牌子?
漯河宇墨装饰
2023-08-21
家里瓷砖贴完该做美缝了,美缝怎么选眼花缭乱,市场上各种材质的美缝,还有各种各样的品牌,到底选哪个,今天就来说说美缝剂怎么选,都有哪些品牌,美缝选的好,小砖也能做出大砖铺贴效果~
1.美缝剂品牌
德高、马贝、西卡、卓高、立邦、东方雨虹、皇氏工匠、三棵树、帝斯固、百得

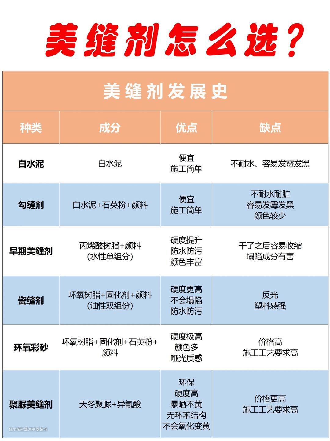
2.美缝剂材质
勾缝剂、填缝剂、早期美缝剂、瓷缝剂、环氧彩砂、聚脲美缝剂

3.建议使用
不建议用勾缝剂、填缝剂及早期美缝剂,市场上已经淘汰的工艺及产品,建议性价比就用瓷缝剂,追求美观耐造手里还有预算的建议采用环氧彩砂以及聚脲美缝剂。

品牌就选大品牌,售后有保障、口碑好的,跟着选准没错~