8款热门空气净化器横评大实测,手把手教你选购空气净化器
Kiki爱吃冰淇淋
2023-11-06
最近趁着双十一剁手,又给家里添了几个新家具,不过这些新家具就跟新家一样,一股子刺鼻气味让人不得不担心甲醛超标,本来最近秋冬换季空气质量就已经够差了。 所以KIKI赶紧拉出了家里的空气净化器。经常有人问空气净化器是不是智商,其实好的空气净化器能够吸附、分解或转化各种空气颗粒污染物、气态污染物,从而有效提高空气清洁度。 一台好的空气净化器,不仅要有优秀的净化效率,更应该是能给人带来舒适体验的、健康安全的空气净化器。 但是市面上的空气净化器技术更新迭代很快,而且技术也很多,所以很多人也困惑空气净化器到底应该怎么选。 这里KIKI找了 市面上热门的8款空气净化器,给大家来做个详细的实测对比,希望通过实际测评对比,能够帮助大家在双11选到适合的空气净化器。

添加图片注释,不超过 140 字(可选)
一、空气净化器的类型
空气净化器按照净化方式可以分为三大类:
- 被动净化:原理是用风机抽入空气,通过机器内置的滤网净化空气,主要可以过滤粉尘、异味、有毒气体、细菌。
- 主动净化:这类净化器顾名思义是主动向空气中释放净化灭菌因子,然后通过空气扩散到室内,达到净化效果。
- 混合式净化:结合了被动式和主动式两种技术的空气净化器。
相对而言,混合式净化结合了各项技术优势,效果会更好些。不过,在实际选购产品是,还是需要关注滤网的结构和净化类型。比如,被动式空气净化器滤网有集尘滤网、去甲醛滤网、HEPA滤网等。这里面HEPA滤网净化效果更明显,可以有效过滤颗粒物,还能防止空气二次污染。
二、如何选购空气净化器
1、看参数
①CADR值
CADR值是指空气净化器的工作速率,代表的就是一个小时空气净化器能够提供的洁净空气量,这个参数一般包含了颗粒物CADR、甲醛CADR两个数值。 在其他条件不变的情况下,CADR指越高说明空气净化器的净化速率越高、效能越高,空气净化器能够净化的空间也更大。

添加图片注释,不超过 140 字(可选)
一般来说CADR值是越高越好的,不过像小户型、商品房也不必盲目追求高数值,那样反倒丢了性价比。尽量选择CADR在500m³/h以上的,这里也有个公式可以给大家参考一下: 可净化居室面积=CADR值*系数(0.07-0.12)
②CCM值
CCM是指空气净化器能够净化的污染物的总量,也直接与空气净化器滤网的寿命相关;这个参数同样也分为颗粒物CCM、甲醛CCM两个数值。

添加图片注释,不超过 140 字(可选)
颗粒物CCM甲醛CCM分别分为了四个等级,分别是P1-P4、F1-F4,等级越高说明累计可净化量越高,说明滤网的寿命越长。市面上较好的空气净化器基本都是F4、P4等级的,建议大家选购的时候也选购P4、F4等级的。
2、看滤网
滤网是检验一台空气净化器最核心的部件,质量不好的滤网不仅影响空气净化效率,还会弄得整个屋子一股滤网发酸味。市面上空气净化器采用的滤网大致可以分为这三类:
添加图片注释,不超过 140 字(可选)
初效滤网:主要用于过滤直径比较大的大颗粒物杂质,例如毛发、皮屑、粉尘等。
活性炭滤网:主要用于吸附异味、甲醛等气态污染物。
HEPA滤网:过滤粉尘颗粒物、等级越高越好,家用空气净化器的HEPA滤网一般在H12-H14之间。
再来说说大家关心的滤网发酸问题。
滤网发酸主要是由滤网中的活性炭滤网受潮或者饱和引起的,这并不是说活性炭滤网不好,而是滤网中活性炭不够,因此在选择滤网的时候也要注意活性炭的含量,一般来说,柱状活性炭滤网比夹炭布活性炭滤网更不易发酸,使用寿命更长。
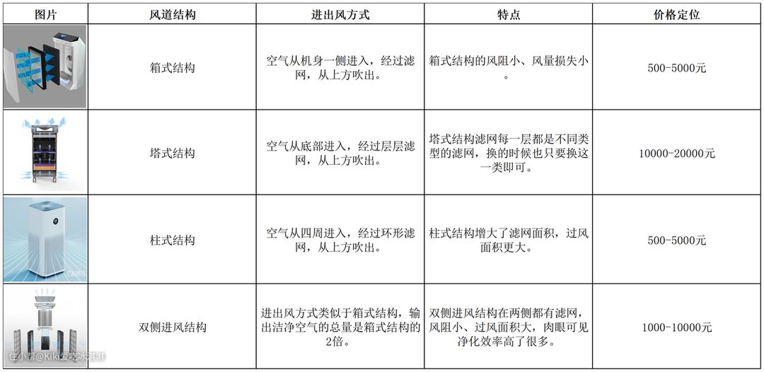
3、风道结构
空气净化器的空气循环系统主要由风机和风道组成。风道是由进风通道和排风通道组成的。 市面可见的空气净化器风道设计有四种:箱式结构、塔式结构、柱式结构和双侧进风。

添加图片注释,不超过 140 字(可选)
这几种风道结构中,塔式结构的空气净化器从底部进风、顶部出风,空气一次性经过多级过滤风道,大大提高了单次净化效率;不仅如此,塔式结构也更便于方向调节,加速全屋空气对流,是最理想的风道结构。 小结:塔式>双侧进风>柱式>箱式
4、杀菌消毒能力
空气净化器要带动的应该是纯净空气的流通,否则相当于把细菌病毒变相地加速散播在空气里,对我们的健康造成威胁,家里有宝宝、老人的更应该注意。常见的杀菌消毒方法有等离子、光触媒、紫晶、UV灯、银离子等。 不同的方式可以应对不同类型的污染物,比如等离子主要用于消杀细菌病毒,光触媒+UV灯去除异味、TVOC,紫晶可以加速氧化甲醛。选购时可以结合家里的实际需求,选择有对应消毒技术的净化器。

添加图片注释,不超过 140 字(可选)
5、噪音等级
空气净化器日常频繁使用,噪音不宜太大。从噪音等级来看,要想不影响正常的休息、睡眠、阅读等安静活动,选择噪音在40dB以下的比较好;日常使用也尽量不要超出70dB,否则肯定是会造成不必要的困扰的。
三、八款热门空气净化器参数对比
KIKI给大家罗列了这八款热门的空气净化器的具体参数,它们分别是:352 X88C、airx A10、小米4pro、IAM M8、舒乐氏A10、霍尼韦尔H-MAX、阿卡驰Z01、IQair GC SREIES。

添加图片注释,不超过 140 字(可选)
从参数表格的对比来看,这八款空气净化器各有特点和优势:
- 352 X88C:滤网多达9层,用料充足,种类丰富,性能强悍;X-wave专利除甲醛通道;全链路深度消杀,从内到外高效消毒杀菌;M型铝网粘炭叠峰,过滤无异味;六重传感器,除醛杀菌可视化;风速强劲同时静音运作。
- airx A10:除醛效果好,1.2kg活性炭滤网,搭载高效分解式除醛技术,甲醛去除率98%;H12级HEPA 滤网,可以高效滤除二手烟、尘螨毛发等空气污染物。
- 小米4pro:医护级空气净化器,复合滤网由初效滤网+HEPA滤网+活性炭滤网组成,采用纯吸附式净化技术,可以吸附甲醛、二手烟等有害气体,粉尘等有害颗粒物。
- IAM M8:除甲醛性能优秀,1.4kg装炭量,搭载静电式挂架除甲醛配方,甲醛CCM超国标F4级标准40倍;净化效率高,有一键智能模式,实现全屋自动净化。
- 舒乐氏A10:“消字号”空气净化器,滤网结构精密用料足,可以有效去除甲醛,避免二次污染;双风道设计,保证净化效率,同时让滤网更耐用。
- 霍尼韦尔H-MAX:通过了国家卫健委“消”字号备案,H13级HEPA滤网,可以有效过滤尘螨、雾霾、异味等,特有的溶醛技术主动吸附分解甲醛;配置4根UVC紫外线杀菌灯管,可以无死角灭菌,整体净化性能非常好。
- 阿卡驰Z01:五重复合滤网,用料十足;气道蛋白除醛技术层,可以深度分解甲醛,除醛更专业高效。
- IQair GC SREIES:来自瑞士的高端空气净化器品牌,三层物理过滤设计,可以有效过滤大颗粒物、甲醛等气态污染物、0.003微米的颗粒物,CCM实测指数远超国标,净化效果非常好。
四、八款空气净化器对比测评
接下来,KIKI就给大开箱实测这八款空气净化器,对比看看实际的净化效果怎么样。
1、外观细节对比
以下是这8款空气净化器的外观图,可以看到基本都是简约的白色或银灰色设计,与各种风格的家居环境都可以适配。

添加图片注释,不超过 140 字(可选)
2、显示屏和操作方式对比
以下对比图是这8款空气净化器的显示屏和操作界面,下面我会给大家看看实际操作方式。

添加图片注释,不超过 140 字(可选)
- 352 X88C:操作采用触控屏设计,感应迅速灵敏;还可以通过手机APP远程操控;另外还可以使用遥控器操作。
- airx A10:机身上采用机械按键进行操作;还可以连接手机APP进行远程操控。
- 小米4pro:机身上采用触控按键进行模式调节;还可以通过手机APP进行操作,另外可以连接智能音箱进行语音操控。
- IAM M8:通过机身上的旋钮+智能触控面板进行调节操作;还可以连接手机APP进行远程操控。
添加图片注释,不超过 140 字(可选)
- 舒乐氏A10:机身上采用触控操作;同时,可以连接手机APP进行操作。
- 霍尼韦尔H-MAX:机身大屏触控操作,可连接手机APP远程操作。
- 阿卡驰Z01:机身触控屏幕操作;还可连接手机APP操控
- IQair GC SREIES:机身使用机械按键进行操控,另外搭配了遥控器操作。
添加图片注释,不超过 140 字(可选)
3、传感器对比
- 352 X88C:传感器可以监测甲醛、TVOC、PM2.5等污染物,同时有PM2.5数字显示、TVOC数字显示、PM2.5灯光显示、甲醛浓度数字显示。
- airx A10:传感器类型包括:甲醛、TVOC、PM2.5、红外;同时可以显示甲醛浓度、TVOC数值、PM2.5数值。
- 小米4pro:搭载PM2.5传感器;空气质量显示PM2.5数值。
- IAM M8:传感器类型包括:甲醛、TVOC、PM2.5;同时有PM2.5数字显示。

添加图片注释,不超过 140 字(可选)
舒乐氏A10:搭载PM2.5传感器;空气质量显示PM2.5数值、甲醛浓度数值。 霍尼韦尔H-MAX:搭载PM2.5传感器;空气质量显示PM2.5数值、TVOC灯光显示。 阿卡驰Z01:激光+电化学传感器实时检测PM2.5、VOC;空气质量显示PM2.5数值。

添加图片注释,不超过 140 字(可选)
4、滤网对比
- 352 X88C:采用塔式结构,滤网全面,种类丰富,包括初效滤网+H11滤纸+除敏因子+醛解分子筛+紫外光伏穹顶+X-wave除醛通道+M型铝网粘炭+H13级HEPA滤网+高浓等离子群9重设计,对不同种类的污染物可以做到专效处理。
- airx A10:八重渐进式净化,包括初效滤网+高效醛解分子筛+催化醛解层+醛解模组首次分解+除醛因子二次分解+H13级高精度滤纸+紫外UV光辐模组+等离子场,多种污染净化到底。
- 小米4pro:五层一体强效滤芯,大面积高精滤材、高吸附率活性炭,可以吸附异味,除尘抗雾,滤除PM2.5、宠物毛发、花粉过敏原等多种污染物。
- IAM M8:升级3年炭魔方滤网,长效去除甲醛,防止二次污染;高压静电HEPA滤网,主动释放高能电场,超能灭杀细菌病毒。

添加图片注释,不超过 140 字(可选)
舒乐氏A10:五层高精度滤网,包括初效滤网、HEPA载银滤网、猎醛因子网、紫晶除醛网、光触媒网。猎醛因子强效分解甲醛,双重消毒机制有效拦截空气中的微尘、花粉、烟雾等污染物。 霍尼韦尔H-MAX:溶醛舱高效分解甲醛;H13级HEPA空间舱滤网,捕获0.3微米小颗粒;消毒舱采用16W医用级UVC紫外消杀系统,有效去除病毒细菌和过敏原。 阿卡驰Z01:通过CTX-AIR分解甲醛;HEPA复合银离子杀灭细菌病毒,杜绝二次污染;深度去除过敏原;四重净化滤网高速拦截灰尘杂质,释放负氧离子带来室内清新空气。 IQair GC SREIES:过滤筒精准配比,通过化学分解+物理吸附,去除有害化学物质;静电防尘滤网可以防止灰尘弥散,提高净化效果;H11级HEPA滤网可以有效过滤花粉、毛发、粗尘等颗粒物。

添加图片注释,不超过 140 字(可选)
5、除醛测试
接下来,KIKI在密闭房间内放置福尔马林液体产生甲醛,用甲醛检测仪测量室内甲醛含量,达到超标状态后,启动空气净化器。30分钟后,对比初始状态的甲醛含量和用了8款空气净化器后的甲醛含量。

添加图片注释,不超过 140 字(可选)

添加图片注释,不超过 140 字(可选)
大家从图上可以看到,使用空气净化器前,室内甲醛浓度数值都是一样的,使用8款空气净化器后,同样的时间内,甲醛数值降低的程度不一。净化后的甲醛数值最低的是352 X88C,表明这款空气净化器的除醛效果最明显。
6、除PM2.5测试
接下来,KIKI在密闭房间里点燃了一团纸,等到有烟雾出现后,测出PM2.5数值。然后,启动空气净化器进行除烟效测试,并测试和对比净化前后的PM2.5数值。具体测试结果如下图所示。

添加图片注释,不超过 140 字(可选)

添加图片注释,不超过 140 字(可选)
从图上可以看到,尽管净化前的PM2.5数值略有不同,但启动空气净化器之后,去除PM2.5的效果都很好,PM2.5数值都降低到了个位数。其中,352 X88C、小米4pro、IAM M8、霍尼韦尔H-MAX、IQair GC SREIES可以把PM2.5数值降到最低,净化效果更好。
7、除菌测试
接下来,KIKI在启动了空气净化器的密闭房间内,放置细菌培养皿1小时。分别测试这8款空气净化器的除菌功能。24小时后,对比8个培养皿里的细菌情况。

添加图片注释,不超过 140 字(可选)
从图上可以看到,有几款测试后的培养皿里明显可以看到有细菌残留。表现比较好的是352 X88C,几乎看不到培养皿里有细菌,除菌效果非常明显。、
8、噪音测试
下面,KIKI用分贝仪测试这8款空气净化器的最大档噪音和最小档噪音,看看运行时的噪音会不会影响日常生活。

添加图片注释,不超过 140 字(可选)

添加图片注释,不超过 140 字(可选)
从噪音表现来说,启动最低档时,噪音最小的是352 X88C,仅有36.2dB,是完全不会影响正常睡眠的;最高档运行时,噪音最小的也是352 X88C,保持在50.3dB,基本也不会影响白天的正常生活。从测试结果来看,整体运行噪音相对较小的352 X88C,可以更好地呵护家人日常生活。
五、总结
通过8款空气净化器开箱实测对比下来,大家应该都了解该如何选购空气净化器了。这里我特别推荐352 X88C,不管是除醛杀菌还是除烟、噪音测试,它都扛住了,而且在空气净化方面表现出5000+价位中万元机的配置。
- 用料充足,滤网全面,种类丰富:初效滤网+H11滤纸+除敏因子+醛解分子筛+紫外光伏穹顶+X-wave除醛通道+M型铝网粘炭+H13级HEPA滤网+高浓等离子群9重设计。
- X-wave专利除甲醛通道:特殊X型斜面排列组合设计,延长净化路径,提升单次净化效率,获得更佳的甲醛去除效果。
- 消杀组合:H13级滤纸+专利级的12颗UVC深紫外UV抑菌灯+等离子发射器,全链路深度消杀,从内到外高效消毒杀菌。
- M型铝网粘炭叠峰:过滤无异味,空气更清新。
- 六重传感器,除醛杀菌可视化。
- 风速强劲带动全屋空气流通,同时静音运作,洁净之外更有清净。
真心把这款X88C推荐给想改善空气质量,呼吸上健康、清新空气的朋友。双十一还有更划算的价格,之前错过现在心动的朋友们现在入手还来得及!