从零开始学会自装修第八期:给水篇 | 小白必看 | 避免踩坑
叶大盾成都自装修
2023-11-30
大家好,我是叶大盾,上期讲完水电环节中电路部分之后,我们这期讲讲水路中给水部分的内容,本期视频依旧是包含设计,材料,安装方式等等内容让你从0到1,水电装修不踩踩坑。

首先我们要对整个水路系统的设计有一个清晰的了解。水路系统简单来讲就是入户水过滤(前置过滤器,中央净水器(视情况安装))之后传送到我们家里的各个需要用水的地方,比如热水器,洗衣机,扫地机,洗手盆等,再将使用完的废水排出。

我们根据功能讲水路系统划分成给水系统,回水系统,排水系统三部分。
给水系统主要的功能就是为我们的家里的洗衣机,热水器等电器输送水源。且通过热水器,净水器之后也能向我们的淋浴室,直饮水机输送热水或者直饮水,所以在这个部分中包含冷水管,净水器之后的直饮水管,热水器之后的热水管。如果需要实现多点位使用直饮水可以使用管线机实现,还能够自己控制温度。如果需要实现热水的即开即用,则需要使用到我们下面要讲的回水系统。

回水系统的功能主要是实现热水即开即用,需曾设一个回水管。普通没有回水系统的时候,热水管中的水长期没有使用就会导致热水管中的水冷却,我们放热水需要先将管内的冷水放完才行,增加回水系统之后,回水器会检测热水管中的温度是否达到设定温度,当温度低于设置温度时会把水通过回水管重新输送回热水器重新加热,这样就实现了一个热水即开即用的功能,但是这个功能会增加比较多的使用成本,建议在淋浴室距离热水器的距离比较远的情况下安装,安装的话建议设置定时启用以节约损耗。

排水系统的功能就是将我们各个地方生产的废水排出。一般呢我们将我们排出的水分为生活污水(污水)和杂排污水(废水),废水就是洗衣机等等,污水嘛,就是粪便污水,所以大家在排水管道的设计中,两个排水管道一定要区分开来,避免串味。

最后需要注意的是如果大家购买了软水机,那么在给水系统部分我们可以将我们的给水水路分成两条,一条是硬水线路,另外一条则是软水线路,一般是扫地机,洗衣机,热水器等电器(自带软水功能的电器除外)使用软水线路,有效提供电器的寿命。

硬水线路一般是直饮水路和洗手台等地方使用。

讲完了水路系统,现在我们讲讲铺设水路要使用到的材料
水管:
管材质方面目前常见的就是PPR水管,和铝塑PPR水管(铝塑管),建议大家选择PPR材质的水管就行了,目前PPR水管的质量都不错,并且热熔连接的方式也比较可靠,品牌水管打压测试通过之后还会提供50年的质保。

铝塑PPR就相当于奥利奥结构,中间夹着一层铝管,把PPR管和铝合金管的优点集于一身,多用在热水器,壁挂炉等连接件中。

水管根据功能划分,主要分为热水管和冷水管。观方面,热水管一般是一条红线,冷水管一般是一条蓝线。

明显的区别是两者的所能承受的压强不一样,热水管一般管壁更厚,能承受的压强也更大,冷水管的管壁相对更薄,所以能承受的压强相对也更低。

是现在冷水管和热水管的价格相差不大,所以家装中基本热水管和冷水管都采用的是25MM的PPR热水管(因为热水管的素质更高,向下兼容冷水管)。

水管配件:
管配件种类比较多,比如弯头/三通/过桥等,我给大家放一张图,大家可以搜索看一下

卡子:
在家装中水路走天的情况越来越常见,尤其是为厨卫区域,所以需要使用卡子来把水管固定牢靠,一般有塑料材料和金属材料两种,两种都不错,大家按需选择。

保温棉:
样是水管走天的时候需要购买,保温棉的作用主要就是起到热水保温和降低水流声音的作用。

讲完了材料我们讲讲水路的安装方式
首先水路是不存在点对点或者大转弯的方式的,水路就是横平竖直,因为水路的连接处都是直角方式的。

所以我们需要考虑的还是走天还是走地。

走天:把水管固定在房顶
优势:万一出现漏水情况检修是比较容易发现的,发现之后也比较方便维修,并且也不会影响到楼下邻居,出问题了在自己家维修就行了。
缺点:比较贵,管子暴露在空气中,寿命可能会受到轻微影响。
走地:水管在地面进行布线
优势:价格比较便宜,水管不与空气接触,所以寿命是比较长的
缺点:出问题了不容易发现,发现的时候一般都是楼下邻居上来敲门了,所以会产生比较大的经济损失,并且维修更困难,需要砸瓷砖,另外走地需要在施工完成后拍照留底,避免后期打孔之类的破坏管道。
建议厨卫的走顶,其余位置的根据自家的预算,走顶走地各有优劣。现在的PPR水管质量也是很不错的。
现在我们讲讲施工中的一些注意事项
第一:冷热水口中间的间距必须大于等于15cm

第二:直管尽量不用连接件连接,在水路中,多一个连接部分就是多一个漏水隐患,除非某条水路实在是超出常见水管长度尺寸,不然尽量不要用连接件连接。

第三:安装的时候必须遵行左热右冷 上热下冷,虽然很多人都知道,但是总有师傅会不知道安装错误,大家一定要注意

第四:水管交叉处应使用过桥弯,过桥弯在下,水管在上。

第五:PPR管及配件热熔好后,要平直拔出,不可旋转,不可上下掰出,不然会影响后期的稳固性,避免造成漏水风险

第六:完成之后需要在业主的见证下完成打压测试并且发放质保卡,多数品牌方都会免费提供打压测试,打压压在0.6MPa-1MPa以内保持30分钟以上为合格

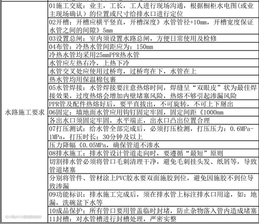
最后给大家展示水路环节的施工标准和验收标准


好了,这就是水路环节的基本内容,有不清楚的或者需要本期视频资料的私信“进群”获取。祝大家装修顺利。下期我们更新排水,有兴趣的小伙伴点个关注,我们下期再见。