访问APP

快速决策

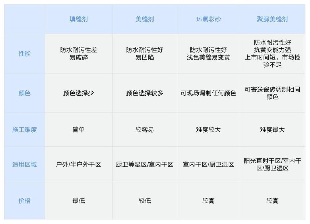
填缝剂:施工简单又便宜,美观度和性能一般。

美缝剂:价格中等,是目前最常见的美缝材料。

环氧彩砂:施工较复杂,成本高但效果好。

聚脲美缝剂:新型美缝材料,抗黄变能力强。

市面上常见的美缝材料有四种:填缝剂、美缝剂、环氧彩砂和聚脲美缝剂。

目前还没有哪一种美缝材料的整体性能更优,建议即使在预算充足的条件下,也按需求进行选择。

01 填缝剂

填缝剂施工简单,费用低廉。

主要成分是白水泥+提升牢固度的材料,不会像白水泥那样容易掉粉,但相比其他美缝材料性能一般。

性能特点:无法避免划痕,时间长了会碎裂掉粉;抗污性差,容易渗污变色;不防水,沾水后容易霉变,不能用在卫生间、厨房等湿区

美观度:只有几种常见颜色,也无法根据瓷砖颜色进行调制,填缝剂干透后颜色会不同程度的变浅。

价格:平均每公斤只需1元左右,工费一般包在铺砖费用里。

由于不防水,只建议用在干区,尤其是户外、半户外的公共区域,不建议在家装中采用填缝。

如果使用填缝剂,填缝前先涂一遍憎水剂,填缝干透之后在表层刷一层清漆,都能增强防水效果。

02 美缝剂

美缝剂由树脂和固化剂两部分组成,使用时再进行混合,有较多的颜色选择,性能也明显提升。

它还有很多商品名:瓷缝剂、真瓷胶、美瓷剂等等。

性能特点:干透后光滑致密,防水防霉,不易渗透好清洁,可以用在厨房、卫生间等湿区

强度较好,耐磨耐擦洗,但凝固之后会收缩塌陷,时间长了更加明显。

美观度:可选颜色多,常见瓷砖都能找到匹配色号,金色、银色过于夸张,慎重选择;通常为亮面效果,与哑光瓷砖、木纹砖、水泥砖等不太搭配。

价格:一支400ml只需40元左右,但工费需要重点考虑。单块砖的面积越小,砖缝越多,工费会越贵,包工包料价格每平米需要20~30元。

美缝剂用在厨房、卫生间等湿区,视觉效果更好,其他空间可以选择质感更好的材料。

03 环氧彩砂

环氧彩砂是美缝剂的升级产品,使用寿命更长,颜色可调制,满足更个性化的需求。

有水性和油性的区别,可以根据具体需求进行选择。

性能特点:耐磨,防水性佳,不易脱落;缺点是浅色的环氧彩砂不太耐脏,会逐渐变黄。

水性环氧彩砂施工相对简单,固化后硬度更好;油性环氧彩砂的黏度高,抗污效果更好。

美观度:能够现场调色,无限接近瓷砖颜色,干透后呈现磨砂质感,使缝隙隐形,高级感十足。

施工时做好收光,可以让美缝表面更光滑细腻,加强抗污效果,延缓变黄。

价格:一桶5kg装通常400~500元,一套房子用量1~2桶;工费10元/米(包工包料则超过20元/米),装修完往往需要数千元。

建议用在对性能要求较高的湿区,以及想要提升局部颜值的空间,更节约成本。

04 聚脲美缝剂

原本用于建筑物的防水喷涂,近年才调配成美缝剂。

又称天冬聚脲,主打性能是耐用,不像美缝剂或者环氧彩砂注定会变黄。

性能特点:防水抗污性一般,最突出的优点是暴晒后仍不易变色,但光泽度会下降,因此不建议选择亮光型的颜色。

美观度:可以通过线下店或邮寄瓷砖样本给商家,进行颜色定制,实现无缝效果,亮光和哑光两种质感可选;搭配浅色瓷砖,长久保持美观。

价格:一组400ml的价格在100元左右,一套房子用量10~20组;固化速度快,所以需要两名工人一起施工,每平米包工包料价格在20~30元。

聚脲美缝剂上市时间较短,因此更建议在光线直射的干区使用,最大化利用优势,避免可能存在的不足。

查看锦囊原文