房屋情况: 业主购买的是楼盘样板房,整体的风格色系便深色,且空间规划动线凌乱,空间利用严重浪费,收纳储物空间不足,卧室的整体规划不规整等等,设计师将一一设计。


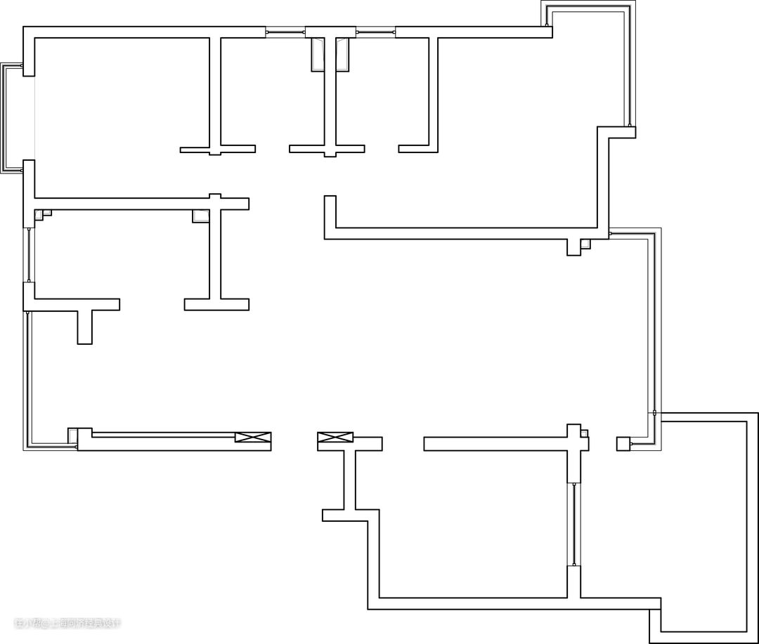
①:主卫取消浴缸区域,扩大主卧面积,增加主卧收纳空间。 ②:阳台与客厅之间打通,但各自保留独立性 ③:过道墙面增加嵌入式收纳,提供整体空间收纳力 ④:将次卧开门内移动50㎝,完美避开玄关门直对卫生间的尴尬

客厅的空间很大,整体采用灰色系为主,背景墙采用皮雕材质,金属线条做点缀,用无拘无束的设计,将原户型结构中不可避开的弊端,轻松转化。仰躺在沙发上,静静感受家给予你的无尽自由。

生活的仪式感,是将每一件普通的小事演绎的熠熠生辉。创造一种归家的仪式感,告诉你:生活在这里。

客厅不仅仅是一个功能性的空间,更是自由生活的生动表达。光,作为空间的线索,回应着简洁的构造,完成了一部分的设计,呈现了温润又理想的舒适感。

将次卫生间往北移动50公分后,玄关避免直对卫生间的尴尬,增加了玄关端景。 美是邂逅所得,是亲近所得,这是需要反复陶冶的。”艺术、感性、自然等抽象的概念,被设计师缓缓转移到每件物品中,以小见大,交融、表述、传递生活的丰美。更多与家有关的细腻情感,等待我们去捕捉、去共鸣。

餐厅整体色系灰色系为主,其中点缀的爱马仕橙,给黑白灰的空间释放出活泼自然的气息,让现代简约体现得淋漓尽致。

“美,不存在于物体中,而存在于物与物产生的阴翳的波纹和明晴之中。”设计将抽象的形容,融入新的理解,再现在我们眼前。

生活再沉重、再繁杂,也不要忘了给审美和诗意留一些空间。餐边柜、黑框玻璃移门,诠释空间的“有序”;明媚的光、轻盈的风、自由的桌椅、温馨的暖色,抒发空间的“无拘”。

厨房是最有烟火气的空间,以一扇细框玻璃推拉相隔,二次装修后扩大了收纳空间,将蒸烤箱电器柜的位置,大件的厨房用具均可收纳进去。

它是一座收集着生活百态的森林,收集着厨房里的烟火气息,收集着日常生活中的茶米油盐。


主卧呈现了设计的寂静之力,用克莱因蓝延伸出一片静谧的海,卷起我们脑海中的复杂与烦扰,飘向甜美的梦境,生活便吟咏着无限的诗意与悠然的格调,向我们走来。

收纳重新规划后,根据居住者的需求量身定制收纳柜,更加符合生活。

清晨第一缕阳光探入窗帘,见证美好一天的开始。透过洁白的窗帘洒进温柔的日光,将这个小角落衬托得温柔清净。


北房间是多功能房,摆放着一体书桌,钢琴,沙发床、收纳柜,在这里研究乐谱、或者偶尔弹着琴来一首《一起向未来》,是属于屋主内心的小天地。

卫生间,整洁、放松,再多的疲惫都在触碰温水的瞬间释放身心。 自由的空间,匹配如风的灵魂,处处留存个人气质,将对生活的热爱无限延展。
