搞不明白流程就瞎装?一文详解装修流程+主辅材品牌
家装设计加油站
2020-12-26
做任何事情都得有个计划,只有有了计划才能做到有条不紊、全局把控。反之无计划,到时只会忙的一团糟,所以对于装修来说,同样要有计划才行,要熟悉装修流程,清楚了所有的装修流程,我们后期才能按部就班,不忙不乱装修,才能将房子装修的完美!那今天,小编做了一套流程功课,做了一份流程图,希望能够帮到大家。
一、装修流程进度表
奉上一份完整详细的流程图:(注:部分顺序并不是说绝对的,大家可以根据现场的具体情况而进行调整顺序,比如说瓦工,油漆工,木工三者,遵循谁最脏谁先进场的原则)

这张图从装修开始到结束,说的相对比较清晰明了了,那下面给大家说说主辅材清单,及进场顺序吧!
二、主辅材清单
1、主材
一般主材是装修过程中可以看得见的材料被人们称之为主材,主要包含:瓷砖、地板、橱柜、木门、窗户、乳胶漆、壁纸、石材、集成吊顶、龙头花洒、烟机灶具、电器、家具等等。
2、辅材
所谓辅材又被人们称之为轻工辅材,气主要包含水泥、沙子、腻子、胶水、防水涂料、龙骨木方、石膏板、水电改造中的电线水管、其他五金小件等等。
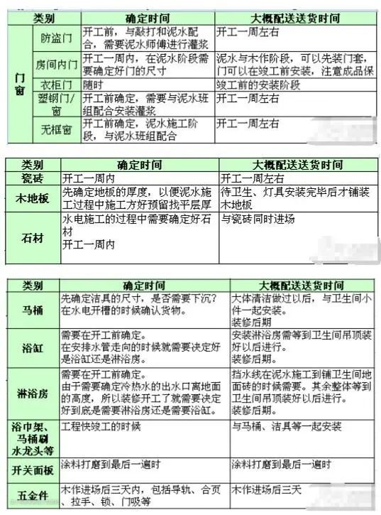
三、主辅材经常时刻表
对于主辅材进场的顺序也是有要求的,如果过早或者过迟的话,都是有影响的,过早进场影响施工,推迟进场,影响施工进度,所以主辅材要在对的时间合理的进场才行。

四、主材品牌推荐
1、瓷砖:马可波罗瓷砖 、蒙娜丽莎瓷砖、东鹏瓷砖、诺贝尔瓷砖、冠军瓷砖、鹰牌瓷砖、宏宇瓷砖、新中源瓷砖、冠珠瓷砖、欧神诺瓷砖
2、地板:圣象地板、大自然地板、安信地板、世友地板、大卫地板、菲林格尔地板、联丰地板、生活家地板、富得利地板、康辉地板
3、墙纸:玉兰,欧雅,瑞宝,布鲁斯特,柔然,特普丽,爱舍,格莱美,艾仕
4、乳胶漆: 芬琳、大师、都芳、多乐士、立邦、三棵树、华润、
5、吊顶:友邦,宝来,奥华,容声,欧陆,今顶,顶上,莱斯奥,奇力,爱尔菲
6、门:TATA、盼盼、华鹤 、好太太 、金迪、千川
7、开关面板:公牛、施耐德、西门子、松下
8、橱柜:欧派,韩丽家居,家居乐,志邦,我乐,箭牌,科宝博洛尼,雅丽家
9、卫浴:九牧,恒洁、箭牌、东鹏、法恩莎、科勒
10、油烟机灶台:华帝,老板,方太
以上整理的全套流程+主辅材分类+进场顺序+值得信赖品牌推荐,希望能够帮到大家!