用思维导图拆解装修,发现了多数人预算超支的秘密!
天津众匠装饰旗舰店
2021-05-09
装修是什么?
装修是一个漫长的,复杂的,需要多方协作,综合统筹的系统工程。
中间涉及到的人员之广,物料之多,远超一个非专业人士能掌控的程度。
今天我们用Xmind(思维导图软件)对装修全过程进行一个细化拆解。
从第一步了解装修市场开始,到最后的软装配饰搭配做一个系统的梳理,扒一扒装修预算到底是怎么超支的。



说句实实在在的话,全部拆分出来以后我真的吓了一跳,竟然有79个大项目需要我们统一来协调管理,确实好累好累呀,而这仅仅是大项目,每一个项目中还有很多小项目,比如瓷砖,我们需要选砖、定方案、验货、核算工费、完工验收、退货六个步骤来做。

通过整个框架我们很容易发现以下内容:
1、全程至少需要9个协作方
2、开工前至少需要确认13类产品
3、材料采购至少需要6次
4、至少有5次测量人员上门
5、至少有12批安装人员上门
6、至少需要4次项目验收

别着急我们具体看下导致预算超支的秘密,我们整理所有的环节,发现一般会是这几个原因。
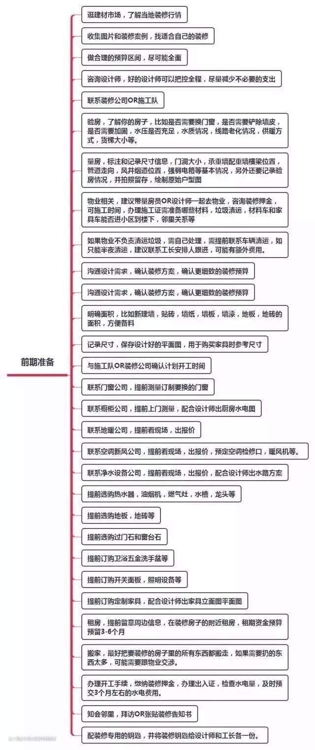
前期准备不足
计划朝令夕改,牵一发动全身

●准备阶段规划不全面,筹备不细致,导致施工时各种不顺利。
从整个思维导图来看,我们可以很清楚地发现:
装修的关键不仅仅在于施工落地,准备阶段同样重要,而大多数小伙伴都忽略了准备阶段的重要性。
这就是为什么设计师总是告诉你,装修计划一旦制定,开工后尽量不要做改动。
因为牵一发动全身,一做改动就会打乱整个计划,会引起整个过程陷入混乱,产生许多不必要的支出。比如一个插座的位置来回改动了3次,还没有最终确定下来,浪费材料不说,施工方倒是从中捞取不少油水。
而众匠在开工前需要进行预交底,把所有问题开工前确定到位,不让业主多花一分冤枉钱。
装修中各种增项
装修加了十次钱,报价坑我千百遍

●报价一拆多,看似便宜其实贵!
什么叫一拆多呢?拿卫生间贴砖举例,一般报价是XX元/m²,但是有的公司会把贴砖一项拆分成抹灰、拉毛、铺贴、界面剂等等十多个小项,每个小项单独看价格确实低,但是整体加起来远超过按平米报价的价格。
在此不得不佩服某些装修公司缜密又清奇的思路,如此一拆多大化小 1+1>2 的秘籍都被他们参透!
●传说中的多退少补,结果一直在补!
很多装修公司在报价的时候都会备注一项“多退少补”,千万不要小看这一个项目,只要签约付款,用脚趾头想也知道,退是不可能的了!
装修行业常有的猫腻是报价明降暗升。举个例子,小伙伴们家里装修明明有十项内容,甲乙两家装修公司在竞争。甲公司为了签单,只给大家报了十项中的七项,价钱自然就低。
而众匠在合同中承诺业主多退少不补,如此一来就非常方便,业主也不需要担心报价明升暗降的问题了。
大家以为自己挑到了物美价廉的好公司签了合同,到了实际装修过程,各种加钱,算下来还不如老老实实十项内容都报的乙公司。
众匠装饰从来不低价切入,能给大家保证开工之后出现任何被动增项全部免费,让业主更加省心、安心。
在很多装修公司经常出现的纠纷问题,卫生间防水。
标准的卫生间防水,要求涂料十字涂抹,淋浴区高度在1.5米~1.8米,洗手盆高度在1.2-1.5米,这里是很容易出现问题的!

第一种情况是只给做了地面防水,墙面防水问你需不需要做?能不做吗?!不做都不敢在家里洗澡好吗?!尤其后面是衣帽间或者衣柜,那衣服都不敢放了!但做的话,肯定需要加收费用!因为当时报价只有地面没有墙面!
第二种情况是报价里报了防水但是高度做不到位!只做1.2米的防水,再高就得加钱,不加钱不做。
了解下众匠的防水吧:众匠防水工艺和闭水试验施工标准
众匠防水一般两种形式一种含在基础工程中来施工,还有一种含在建材中,让瓷砖商家给您施工,但无论哪种方式设计师都会在报价中给大家呈现的明明白白,绝对不会出现上述小匠整理的无良公司的情况。

工期安排挤一挤
干一天就要给一天工钱啊

●交叉安排工期
从思维导图里,我们发现,全程有9个协作方需进场,5次测量人员上门,12批安装人员入场,这里面工期要交叉进行,不能做完一项才去做下一项。
比如在拆除阶段,就需要联系一些设备的厂家,比如窗户、暖气、新风、中央空调,包括水电,橱柜等。这样厂家和施工队就可以做好交接,提前去预留水电位,插座的位置,为水电工程做准备。拆除完了,水电马上就可以入场了。
瓦工中后期阶段可以找木门、衣柜的厂家上门测量尺寸。提前买砖,给下个阶段施工留足余量。
在众匠我们会有专属的微信群,方便及时对接商家上门服务,从拆除一直到软装搭配,我们的设计师、基装监理、主材员全程跟踪服务,让您省心,安心。

主材服务对接群,全程对接每一个工种施工情况,主材施工进度表,把控每一个项目施工工期,防止出现延期现象。众匠延期一天赔付300元。工期会严格写在合同里面。
●不耽误工期
比如空调管线没拉好,木工师傅来了也无法封吊顶。若师傅采用工时制,来一天就要给一天的工钱,即使没事做,只要错不在他,你的钱还是得照付。
钱花不在刀刃上
该花的花,不该花的别花

装修当然什么都想要最好的,质量最有保障的,但是苦于预算有限,又不懂得哪个环节用普通产品“凑合”一下就行,而有些环节和产品坚决要用最好的。
●其实装修中最不值得花钱的有
贵且难打理的实木家具,轨道总是坏的移门,华而不实的吊灯,过分苛求环保的涂料,花样繁多不实用的吊顶等。
●装修中最值得花钱的地方有
隐蔽工程水电、厨卫家电、马桶、淋浴花洒热水器、地面砖等。
装修可以说是必超预算,但有时候超的预算未必是真的超,比如原本预算3k的冰箱,看到某品牌的新款超级漂亮价格7k,直接买了。装修就是一分钱一分货,中间只要没有无意义的损耗就行。